• DataSheet NCP1579 - Low Voltage Synchronous Buck Controller

DataSheet NCP1579​

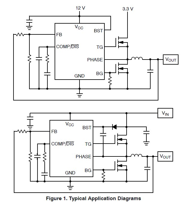
Low Voltage Synchronous Buck Controller

Features
  • Input Voltage Range from 4.5 to 13.2 V
  • 275 kHz Internal Oscillator
  • Boost Pin Operates to 30 V
  • Voltage Mode PWM Control
  • 0.8 V ±2.0 % Internal Reference Voltage
  • Adjustable Output Voltage
  • Capacitor Programmable Soft?Start
  • Internal 1 A Gate Drivers
  • 80% Max Duty Cycle
  • Input Under Voltage Lockout
  • Programmable Current Limit
  • These Devices are Pb?Free, Halogen Free/BFR Free and are RoHS Compliant

Applications
  • STB
  • Blue-Ray DVD
  • LCD_TV
  • DSP & FPGA Power Supply
  • DC-DC Regulator Modules
DataSheet NCP1579 - Low Voltage Synchronous Buck Controller


Информация Аналоги Чем заменить Параметры Схема включения Как проверить Маркировка Где купить

  • Краткая информация по разделу


    DataSheet это техническая спецификация от производителей электронных компонентов, необходимая для разработки или ремонта электронных устройств. Учитывайте, что большая часть документов на английском, не имеет перевод, и только небольшая часть Datasheet на русском языке.

    Если Вам необходима дополнительная информация по применению, определению и проверке электронных компонентов (радиодеталей) - цоколевка, параметры и тд, создавайте свою тему в форуме. Вам ответят.
  • Какой аналог у NCP1579?

    Списки аналогов находятся в разделе форума, в отдельных темах. Если Вы не нашли чем заменить NCP1579, создайте свою тему с вопросом.

    Ответы размещаются в разделе Элементная база
    При создании вопроса обязательно указывайте в каком аппарате используется данный электронный компонент.
  • Чем заменить NCP1579?

    Для одних компонентов существует множество вариантов замены, а для других их нет. При замене учитывайте схему включения, некоторые функции могут не использоваться. Если сомневаетесь в подборе аналога, обратитесь за помощью в форум.

    В зависимости от типа аппарата выберите подходящий раздел для вопроса.
    Ответы размещаются в разделе Элементная база
  • Какие параметры NCP1579?

    Все основные парамеры находятся в даташите (мощность, ток, напряжение, частота).

    В случае дополнительных вопросов обращайтесь за помощью на форуме учитывая применение данного компонента.
  • Схема включения NCP1579

    В зависимости от типа аппарата в котором используется электронный компонент возможны различные схемы включения NCP1579.

    Обычно типовая схема включения находится в даташитах. В самом аппарете она может отличатся номиналами и схемой соединения.
  • Как проверить NCP1579?

    Учитывайте, что далеко не все радиодетали можно проверить тестером (мультиметром). Многие компоненты необходимо проверять непосредственно в блоке или модуле аппарата замеряя напряжения или осцилограммы (осцилографом) в рабочем режиме.

    При возникновении вопроса о проверке выберите соответстующий раздел форума исходя из аппарата в котором используется данный компонент(телевизоры, мониторы, бытовая техника, и тд). Обязательно укажите результаты своих измерений.
  • Какая маркировка NCP1579?

    Информация о возможных маркировках находится в DataSheet. Сама маркировка (мarking) - это обозначение на корпусе электронного компонента (радиодетали).

    Обратите внимание что она может быть полной, укороченной, SMD-кодом, цветовой, и тд.
  • Где купить NCP1579?

    Купить электронные компоненты возможно в специализировааных магазинах либо коммерческих разделах сайта в частном порядке.

    Продавцы имеют возможность публиковать бесплатные объявления продажи радиодеталей, а покупатели делать запросы на требуемые запчасти.




Последние запросы схем и прошивок
  • Grunhelm G43FSFL7 прошивка
  • Сварочный аппарат Fubag IQ 160 схема
  • Решено Ищу схему на магнитолу LG SB 159 st
  • AKAI UA32LEZ1T2S Поделитесь пожалуйста прошивкой ТВ
  • Panasonic TH-R42PV7 нужна прошивка через сд карту
  • SAMSUNG UE46D8005YU ищю дамп emmc
  • Решено NOMI 32HTS11 Нужен дамп под emmc

Автор
ввс
Скачивания
18
Посмотрено
254
Первый выпуск
Обновление
Рейтинг
Оценок: 0

Другие файлы ввс

  • SUPRA STV-LC42T662FL
    Прошивка LCD телевизора SUPRA STV-LC42T662FL Main Board: MT31LB 40-T31T0T-MAB2HG Chassis: MT31LB V1N03 SPI Flash: W25Q64FVSIG
  • SUPRA STV-LC46S990FL
    Прошивка LCD телевизора SUPRA STV-LC46S990FL Main Board: T.MS6M182.81B-1 Chassis: V1L11 LCD Panel: TC460FPE5 , TC460F109 (V1M05) SPI Flash: W25P32
  • FUSION FLTV-19T9D
    Прошивка LCD телевизора FUSION FLTV-19T9D Main Board: CV181L-A, CV182L_B LCD Panel: TB190B1Z1, LM185WH2 (TL)(A1) SPI FLASH: 25Q32, W2925G6JH-4
  • FUSION FLTV-24B100
    Прошивка LCD телевизора FUSION FLTV-24B100 Main Board: TP.V56.PA671 LCD Panel: HV236WHB-N41 EEPROM: PN25F32
  • FUSION FLTV-19L31B
    Прошивка LCD телевизора FUSION FLTV-19L31B Main Board: T.VST59.11 LCD Panel: HK185WLEDM-HH75H FLASH: 25Q32
  • FUSION FLTV-16L10B
    Прошивка LCD телевизора FUSION FLTV-16L10B Main Board: T.VST59.62 LCD Panel: T156LL10-AW4, B156RW01 V.1 SPI Flash: 25Q32BSIG
  • SHARP LC-40LE240RUX (Chassis 17MB62-2.6 Service Manual)
    Схема и сервисный мануал телевизора SHARP LC-40LE240RUX Main Board: 17MB62-2.6 LCD Panel: LTA400HM13 C04 T-CON: 400HR42S4LV0A MAX9695 , 24C64WP, LOF6041T08-01, SM4109 DA1219 LED driver...
  • 17MB60 (Chassis 17MB60 Service Manual )
    Схема и сервисный мануал телевизоров на шасси 17MB60 Шасси 17MB60 может применяться в телевизорах: SHARP LC-24LE510E TOSHIBA 19EL833R и многих других
  • SHARP LC-40LE730RU (Service Manual QPWBXF915WJN2)
    Схема и сервисный мануал телевизора SHARP LC-40LE730RU MainBoard: QPWBXF915WJN2 DUNTKF915WE17 Chassis: DUNTKF915WE Panel: LK400D3LB43 R1LK400D3LB43C PWM LED driver: MAP3222 MOSFET LED driver...
  • 17PW07-2 (Power Supply Schematic Diagram)
    Схема TV блока питания 17PW07-2 Состав: CAP002DG FAN7621 FAN7529 NCP1579 FSDL321 AO4842 Блок питания 17PW07-2 используется в телевизорах: SHARP LC-32LE511 SHARP LC-40LE511 SHARP LC-40LE531
  • FSDH321; FSDL321
    DataSheet FSDH321; FSDL321 Green Mode Fairchild Power Switch Features Internal Avalanche Rugged Sense FET Consumes only 0.65W at 240VAC & 0.3W load with Advanced Burst-Mode Operation Frequency...
  • FAN7621
    DataSheet FAN7621 PFM Controller for Half-Bridge Resonant Converters Features Variable Frequency Control with 50% Duty Cycle for Half-bridge Resonant Converter Topology High Efficiency through...
  • FAN7529; FAN7529B
    DataSheet FAN7529; FAN7529B Critical Conduction Mode PFC Controller Features Low Total Harmonic Distortion (THD) Precise Adjustable Output Over-Voltage Protection Open-Feedback Protection and...
  • SHARP LC-32LE530RU
    Прошивка ЖК телевизора SHARP LC-32LE530RU Main Board: 17MB61-3 V1 LCD Panel: LC320EUD (SD)(A2) T-CON: 6870-0358A VER1.0 Power Supply (PSU): 17PW07-2 SPI Flash: 25L8006E; 25L1606E
  • SHARP LC-32LE185M
    Прошивка ЖК телевизора SHARP LC-32LE185M Main Board: QPWBNG707WJN2 LCD Panel: NC320DXN-VSBP2 T-CON: CPWBX5409TP CPU: RTD2634 SPI Flash: 25Q64FVSIG

Поделиться файлом