| Автор | Сообщение |
v_xxx Новичок Сообщения: 20
|
Здравствуйте помогите пожалуйста разобьются со следующей проблемой!
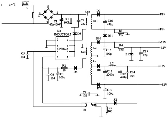
Принесли на ремонт BRAVIS DVD-560 (не включается)
Разорвана микросхема в БП VIPer22A, сгорел предохранитель
все остальные детали в норме
Запаиваю новую микросхему
В итоге сгорает входной фильтр и разрывает конденсатор (указан на фото)
начинаю разбирается в схеме и вижу что VIPer22A не соответствует данной схеме!!!
плата до меня не паялась!!!
подскажите как такое может быть?
И какая микросхема соответствует данной схеме?
Фото прилагаются
Заранее спасибо!
схема перерисованная с платы
типовая схама VIPer22A
Как видим полное несоответствие по выводам и немного по схеме
Может быть это какая то другая модификация VIPer22A?
Или несоответствие надписи на микросхеме? (от китайцев чего угодно ждать можно)
фото самого БП
родная микросхема и новая
|
|
SerP1972 сказочный Оперативник  Сообщения: 1115
|
Судя по фото L1 кирдык ! Заменить другой Вайпер и не забыть про замену "сетевой банки" .... |
|
v_xxx Новичок Сообщения: 20
|
То что L1 сгорел я знаю он уже выпаян (просто вставлен для наглядности)
Я не знаю какую микросхему теперь запаивать!!!  |
|
SerP1972 сказочный Оперативник  Сообщения: 1115
|
|
v_xxx Новичок Сообщения: 20
|
SerP1972
Вот спасибо огромное действительно она!
Во вторник буду на радио рынке куплю микруху (уже посмотрел есть в наличии)
Запаяю и отпишусь! |
|
Captain monitor.net.ru  Сообщения: 10775
|
Я бы сказал что еще и оптопаре досталось. Проверяй заодно 431. |
|
Grek Забанен  Сообщения: 494
|
| v_xxx писал: | | Разорвана микросхема в БП VIPer22A |
Как это определилось? Документации на это дерьмо (Orion,Bravis и т.д.) доверять не нужно. Всегда стараюсь найти "крышу" |
|
v_xxx Новичок Сообщения: 20
|
| Captain писал: | | Я бы сказал что еще и оптопаре досталось. Проверяй заодно 431. |
Да согласен судя по разорванному кондеру оптопаре тоже кирдык.
431 что это?
Добавлено 24-03-2013 15:37
| Grek писал: | | v_xxx писал: | | Разорвана микросхема в БП VIPer22A |
Как это определилось? Документации на это дерьмо (Orion,Bravis и т.д.) доверять не нужно. Всегда стараюсь найти "крышу" |
В том то и дело крышу нашел стояла VIPer22A!!! (ФОТО ПРИЛАГАЕТСЯ) |
|
segor monitor.net.ru  Сообщения: 4260
|
|
Leha monitor.net.ru  Сообщения: 11425
|
это деталька такая. Если не знаешь, что это такое, то и не счтоит лезть технику ремонтить.  |
|
v_xxx Новичок Сообщения: 20
|
segor
СПАСИБО!
Добавлено 25-03-2013 02:55
| Leha писал: |
это деталька такая. Если не знаешь, что это такое, то и не счтоит лезть технику ремонтить.  |
Уважаемый Leha !!!!
Опыт работы с радиоэлектроникой у меня 18лет!
Правда конкретно ремонтами занимаюсь не очень давно и на форумах по ремонтам сижу мало поэтому некоторые сокращения и форумский сленг понимаю плохо!
Что такое TL431 знаю.
Просто по фразе проверь 431 не сразу понял о чем идет речь!
С уважением!
Добавлено 25-03-2013 03:06
Да и сомневаюсь я на счет TL431
По идее оптрон должен был защитить выходную часть (разве что внутренний пробой оптрона мог произойти)
Но Captain спасибо для перестраховки проверю! |
|
pavel-pervomaysk Your editor Сообщения: 8072
|
THX203 вроде там стоит, обрывает резисторы по 560к, 2 шт последовательно стоят. |
|
dinаmik Предупреждений: 1 Сообщения: 2491
|
| Цитата: | | Запаиваю новую микросхему. В итоге сгорает входной фильтр и разрывает конденсатор | Мне всё это определёно нравится. А за входные диоды нечего не написано. Если хоть один будет в утечке, будет такая проблема. Ты их случаем не попутал местами ? Не припаял анод к катоду ? А то бывают и такие мастера. И не лезь во вторичные цепи, они там не при делах. |
|
v_xxx Новичок Сообщения: 20
|
| dinаmik писал: | | Цитата: | | Запаиваю новую микросхему. В итоге сгорает входной фильтр и разрывает конденсатор | Мне всё это определёно нравится. А за входные диоды нечего не написано. Если хоть один будет в утечке, будет такая проблема. Ты их случаем не попутал местами ? Не припаял анод к катоду ? А то бывают и такие мастера. И не лезь во вторичные цепи, они там не при делах. |
Да конечно все детали входной цепи я проверил!
Добавлено 25-03-2013 18:04
Я писал.
Разорвана микросхема в БП VIPer22A, сгорел предохранитель
все остальные детали в норме |
|
dinаmik Предупреждений: 1 Сообщения: 2491
|
v_xxx, как можно заблудится в 10 железяках, не понимаю. Это же задание для ПТУшника. Что бы проверить всё, потребуется 5 минут с выпаиванием. | Цитата: | | Разорвана микросхема в БП VIPer22A, сгорел предохранитель | Это тебя ни на какие мысли не наводит ? | Цитата: | | В итоге сгорает входной фильтр и разрывает конденсатор | Фильтр сгорает из за того, что лит замкнут. А вообще то это не фильтр, а дросель. И без него можно обойтись. | Цитата: | | Опыт работы с радиоэлектроникой у меня 18лет! | А может 1.8 года ? Ты не ошибси ? Замени диоды, раз не можешь проверить, мастер. Лит дует потому что на него идёт переменка. Кулишов, проведи ликбез или как.  |
|
v_xxx Новичок Сообщения: 20
|
dinаmik
Пожалуйста внимательно читайте тему!!!!!
Со всеми сносками и фотографиями!!!
У меня не возникло не малейшего вопроса по ни к одной причине на которую вы мне указали!!!
Проблема была в том что на микросхеме была несоответствующая маркировка!!!
На ней было написано VIPer22A на самом деле это оказался
THX203H спасибо за подсказку SerP1972
В этом и был мой вопрос!!! Какая микросхема здесь должна быть????
И на этот вопрос ответили 3 постом!!! и для меня это была исчерпывающая информация!!!! (читаете внимательно всю тему!!!)
Так вот несоответствие микросхемы и повлекло сгорание фильтра и конденсатора!!! (до замены микросхемы они были целы)
А теперь как грамотный человек сравните две схемы и сами подумайте по какой причине сгорел входной фильтр и кондер!!!
С УВАЖЕНИЕМ! |
|
dinаmik Предупреждений: 1 Сообщения: 2491
|
v_xxx, ну а в чём щас проблема ? Почему не запускаем ? |
|
v_xxx Новичок Сообщения: 20
|
Вы все таки тему не прочли внимательно!!!!
| v_xxx писал: | SerP1972
Вот спасибо огромное действительно она!
Во вторник буду на радио рынке куплю микруху (уже посмотрел есть в наличии)
Запаяю и отпишусь! |
 |
|
dinаmik Предупреждений: 1 Сообщения: 2491
|
Тогда ждёмс до завтра. Мне интересно что будет, опять наверное что то луснет если проверено не всё.  |
|
v_xxx Новичок Сообщения: 20
|
ЯЗВА ТЫ!!!  |
|
dinаmik Предупреждений: 1 Сообщения: 2491
|
|
v_xxx Новичок Сообщения: 20
|
Опыт работы с радиоэлектроникой у меня 18лет!
А может 1.8 года ? Ты не ошибси ?
Да вроде не ошибаюсь!!! 1998год (разгар увлечения электроникой)
 |
|
dinаmik Предупреждений: 1 Сообщения: 2491
|
| Цитата: | | Опыт работы с радиоэлектроникой у меня 18лет! | Опыт может быть и 40 лет, а останешся дятлом. До меня просто не доходит как можно заблудится в трёх соснах ? Что бы сделать сей девайс, схема не нужна. Его с закрытыми глазами можно сделать. |
|
v_xxx Новичок Сообщения: 20
|
ДАААААААА ТЫ НЕ ПРОБИВАЕМ!!! |
|
YuriV Архангелогородец Сообщения: 1443
|
| v_xxx писал: | Опыт работы с радиоэлектроникой у меня 18лет!
А может 1.8 года ? Ты не ошибси ?
Да вроде не ошибаюсь!!! 1998год (разгар увлечения электроникой)
 |
Не надо путать хобби с профессиональным ремонтом
Первое-от безделья, дабы занять свободное время, второе-стОит денег
По теме: Viper22-один из самых "неубиваемых" контроллеров. Выживает даже при полностью "сухом" лите сетевого фильтра. Далее-думать надо
Там стояло что-то другое...
http://remont-aud.net/ic_power/
Ой...
SerP1972 уже все сказал  |
|
ФАРТ monitor.net.ru  Сообщения: 8486
|
| v_xxx писал: | | В том то и дело крышу нашел стояла VIPer22A!!! (ФОТО ПРИЛАГАЕТСЯ) |
А того, кто впаял её до тебя, тоже нашел?  |
|
dinаmik Предупреждений: 1 Сообщения: 2491
|
| Цитата: | А того, кто впаял её до тебя, тоже нашел?  | Дай угадаю. А, ну да, Мао Цзэдун. Он из них самый продвинутый по ходу был. Отец нации.  |
|
v_xxx Новичок Сообщения: 20
|
YuriV
Да ту вы правы ремонтами я занимаюсь недавно!!!
Как хобби электроникой занимаюсь давно!
Хотя работа и была всегда связанна с электроникой но все по одному руслу (изучил его и варишься в этом соку 5-6 лет)
из пройденного это банкоматы и станки чпу
так что да да да в ремонте я ламер!
Добавлено 25-03-2013 22:15
| ФАРТ писал: | | v_xxx писал: | | В том то и дело крышу нашел стояла VIPer22A!!! (ФОТО ПРИЛАГАЕТСЯ) |
А того, кто впаял её до тебя, тоже нашел?  |
Следов пайки не совсем вся пайка была заводская!!!
В этом и весь бред заклеивается!!! |
|
YuriV Архангелогородец Сообщения: 1443
|
| v_xxx писал: | YuriV
из пройденного это банкоматы и станки чпу
так что да да да в ремонте я ламер! |
А, я ламер, все удивляюсь-почему банкоматы Сбера не работают?
Понял  |
|
v_xxx Новичок Сообщения: 20
|
YuriV
Вот за таблицу большое спасибо в будущем пригодится! |
|
dinаmik Предупреждений: 1 Сообщения: 2491
|
YuriV, банкоматы-для продвинутых юзеров, как v_xxx. Ну а ты ламер в них. Ремонтируй телики, у тебя это лучше получается чем шарится по банкоматам.  |
|
YuriV Архангелогородец Сообщения: 1443
|
v_xxx всегда пожалуйста (не мне-Славе-владельцу сайта) спасибо , заходите еще.
dinаmik, согласен. Но, мне как юзеру, приходится ими пользоваться постоянно (банкоматами).
А ремонтю я AV-технику, не телики  |
|