| Автор | Сообщение |
sahar Предупреждений: 1 Сообщения: 219
|
Здоровья всем, заглянувшим в тему.
Моя индукционная плита ALASKA, модели IC-1800, прослужившая два года, была угроблена гостями. Видимо, не сработала защита по току, когда кто-то из них, сняв с плиты сковороду, забыл её выключить.
Индуктор плиты активируется ключом, состоящим из одного IGBT транзистора IHW20N120R2, драйвер которого управляется генератором, собранным на МС LM339N.
Режимы работы плиты и её включение, обеспечиваются микроконтроллером EM78P5841MPJ, а состояние этих режимов отражается 3-х разрядным, 7-ми сегментным индикатором HGC4033HRK-1 со встроенными сдвиговыми регистрами.
При ремонте были выявлены следующие, вышедшие из строя детали:
1. Ключевой транзистор IHW20N120R2;
2. Резистор в его затворе R26 (10 ом);
3. Диодная сборка D25CB80 первичного выпрямителя.
Последняя была заменена на KBPC5010, а транзистор - на IGW60T120, так как родного я найти не смог.
Все остальные элементы схемы оказались целыми.
Но после выполненного ремонта, плита не заработала.
При подаче на неё питания, как и положено, загорается светодиод L5, извещая о состоянии дежурного режима.
После нажатия кнопки S8 (Вкл/Откл), ничего не происходит, не загорается и цифровой индикатор. После нажатия на кнопку S7 (Function), включается вентилятор охлаждения, начинает мигать светодиод L 003 (Stufe - в переводе с немецкого, это означает ступень, интервал, этап), и в такт с ним подаёт сигналы звуковой излучатель. Индуктор при этом не работает, а на крайнем правом индикаторе, на мгновенье вспыхивает цифра 5. Через несколько секунд всё выключается, и плита возвращается в дежурный режим.
Мною были сняты напряжения на выводах компараторов МС U2 (LM339N), которые практически неизменны при манимуляции с кнопками панели индикации. Смущают неадекватные значения этих напряжений на выводах некоторых из них, хотя МС заведомо исправна.
Если три раза подряд быстро включить/выключить подачу питания на плиту, на индикаторе начинает мигать число 903. Думаю, что это индикация ошибки, указывающей на перебои в сети.
Считаю, что сам МК исправен, а вот его прошивка слетела, из-за неадекватного питания, после выхода из строя выпрямителя (там оказался пробитым лишь один диод).
Прошу знатоков форума, имевших ранее дело с устройствами подобного типа, разъяснить мне функциональное построение автогенератора на МС U2, и пояснить, как МК управляет его режимами.
Полная схема плиты выложена мною здесь, в файлообменнике, в разделе " Бытовая техника/Печи СВЧ (микроволновки)"
С уважением, SAHAR.

|
|
magelan-by Гость 93.125.*.*
|
Там в Архиве рядом с вашей схемой - схема с нескольким осциллограммами... Чуть отличается U2.1.
На неделе попробую собрать схему "на коленке", без плиты - просто возникла необходимость в маломощном индукционном подогревателе. Вот и хочу попробовать просто в режиме автогенератора - без микроконтроллера ее запустить. Или для начала в симулятор загоню.
...
U2.2 MC(5) наличие напряжения питания, отсутствие перегрева.
U2.3 напряжение на выводах может наоборот..
Q5 MC(12) запрещает работу генератора, (если он всетаки автогенератор, а нет зависит полностью от микроконтроллера). Может закрыть Q5 и генератор запустится...
..
Спасибо за схему! |
|
sahar Предупреждений: 1 Сообщения: 219
|
Напряжения на выводах U2 я снимал несколько раз, и они точно соответствуют действующим напряжениям.
Q5 отключал - никаких изменений. Как уже писал в первом посте, непонятно наличие 0V на выводах 1 и 13 U2, когда там по всему должно быть +5V.
Как я понял, переводя с английского публикации по индукционкам такого типа, на вход драйвера подается сигнал, по форме представляющий из себя, соединённые в одну фазу верхний и нижний горбы синусоиды 50Hz, внутренность которых заполнена меандром частотой от 30 до 70 kHz. Изменение частоты этого "заполнения" и регулирует мощность индуктора. Из той же публикации я понял, что U2.4 является смесителем этих двух частот, а МС каким-то образом изменяет частоту ВЧ составляющей комплексного сигнала, в зависимости от выставленной пользователем температуры готовки.
Q5 служит для аварийного отключения индуктора, а также для обеспечения прерывистой его работы, когда минимально допустимая частота индуктора, не обеспечивает уменьшение мощности до уровня, необходимого для обеспечения минимальных температур готовки. Таким же образом регулируется мощность в микроволновках.
Может я неправильно понял принцип работы устройства, именно поэтому и прошу помощи. |
|
baumanchel Гость 176.226.*.*
|
приглашаем поучаствовать в проекте с реальным финансированием
свяжитесь с нами: |
|
KRAB monitor.net.ru  Сообщения: 14353
|
sahar, http://monitor.net.ru/forum/alaska-info-251410.html - и вот это:
| sahar писал: | | ]После нажатия на кнопку S7 (Function), включается вентилятор охлаждения, начинает мигать светодиод L 003 (Stufe - в переводе с немецкого, это означает ступень, интервал, этап), и в такт с ним подаёт сигналы звуковой излучатель. Индуктор при этом не работает, а на крайнем правом индикаторе, на мгновенье вспыхивает цифра 5. Через несколько секунд всё выключается, и плита возвращается в дежурный режим |
по ссылке и в "скрепке", которую я отправил тебе:
| Brendis писал: | | У меня проблема в следуещем. когда я ее вкл. мигает индикатор stufe (что значит пока не знаю), при нажатии на кнопку Funktion на дисплее "5" загорается кратковременно потом пропадает и периодически срабатыват зуммер. Через примерно пять периодов (звуковых сигналов) она выключается. |
и там же - ответ:
| Brendis писал: | | Что касается Аляски, все оказалось гараздо проще! она исправна а не пускалась из-за банального отсуцтвия посуды))). |
Проверь посуду, ее правильность и т.п. - все должно запуститься.
Заодно загляни: http://monitor.espec.ws/section36/topic123844.html - там еще есть: http://eletan.ru/index.php?newsid=167 (для ознакомления и про посуду) |
|
sahar Предупреждений: 1 Сообщения: 219
|
Сегодня наконец-то запустил печку (и года не прошло). Ранее, при ремонте, я менял U2 (LM339) на новую. Тогда мне не понравилось, что при хороших импульсах от процессора, приходящих на 5 ногу U2, состояние на выходе этого компаратора (вывод 2) никак не изменялось, из-за чего управляющие импульсы, приходящие с 12 ноги МС на драйвер, не проходили на его выход. Хотя я менял U2 на новую, ничего не изменилось, и я подумал, что причина в чём-то другом. Из-за болезни, пришлось забросить ремонт на несколько месяцев . Вернувшись домой, перелопатил абсолютно все детали платы поэлементно. Не найдя никаких отклонений их параметров от нормы, я вновь обратил внимание на U2. Имея горький опыт работы с новыми МС с развалов радиорынка, я выпаял LM339 из старого блока АТ, и заменил ею "новую".. Печка сразу заработала.
Подстроечник VR1 я закоротил, так как сигнал от ТТ и так довольно слабенький, и напряжение ОС по току, начинает хоть как-то воздействовать на процессор лишь на режиме 9.
При этом мощность плиты от режима 1 до режима 9, не изменялась.
Можно было бы подобрать R19, но меня эта плита уже так достала, что я оставил всё как есть, ведь с закороченным VR1 плита работает нормально.
Проверил кривули на затворе ключа - они идеальной формы, их заполнение, как и положено, изменяется с изменением установки режима по мощности (10 режимов).
Я установил вместо родного - транзистор FGA25N120ANTD, который по всем параметрам его превосходит. Напряжение насыщения у этого на целый вольт меньше чем у ранее установленного. Транзистор работает в режиме чистого ключа, линейным режимом там и не пахнет, откуда же тогда такой его нагрев?
Терморезистор, закреплённый на силовом транзисторе, отслеживает его температуру, и включает вентилятор обдува. Там режим работы вентилятора таков: при рабочем цикле (работает индуктор) вентилятор включён постоянно, при выключении печки, когда она переходит в дежурный режим, вентилятор продолжает работать до тех пор, пока транзистор не остынет до какой-то определённой температуры, затем выключается.
Во время испытания плиты, после выключения рабочего цикла, вентилятор ни разу не включился, хотя ранее, при вынутой из корпуса плате (обдув радиатора отсутствовал), вентилятор продолжал вращаться после выключения рабочего цикла, до остывания транзистора.
Раз при выключении плиты вентилятор выключается, значит температура транзистора не так высока, и я зря волнуюсь.
Просто из вентиляционной решётки плиты, при её работе выходит довольно горячий воздух, а организация потока воздуха от вентилятора в сторону платы примитивна. Производитель использует довольно мощный осевой вентилятор в качестве центробежного, что не так уж хорошо.
Может именно из-за недостаточно эффективного охлаждения и выходит их строя родной транзистор (IRGP20B120UD-ER), работающий в схеме на пределе своих возможностей. |
|
madi044 Новичок Сообщения: 2
|
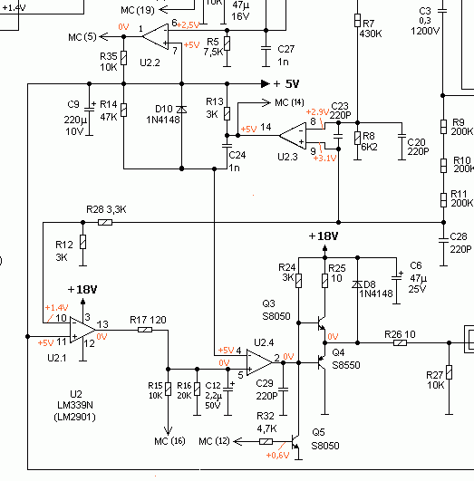
Доброго вечера! Принесли мне в ремонт Аляску - сгорел выходной транзистор.Индукционнки для меня в ремонте впервые, поэтому решил изучить матчасть. Начал анализировать схему. Отмечу несколько моментов:
1. На что обратил внимание, микросхема LM339 - c ОТКРЫТЫМ КОЛЛЕКТОРОМ, т.е. имеет внутри на выходе только коллектор транзистора без нагрузки. Поэтому, например, можно соединять впараллель 2 выхода микросхемы,либо шунтировать выход транзистором и т.д. По этой причине, если микросхема даёт на выходе +5 Вольт (через внешний резистор), то параллельная нагрузка может убавлять сигнал до нуля.
2.Назначение некоторых узлов (как всё вместе работает попозже) :
а) U2.3 - формирователь запускающих импульсов, работает как компаратор, берёт сигнал с индуктора и в зависимости от полярности полуволн на индукторе (а значит и состояния выходного транзистора - открыт/закрыт) выдаёт на выходе либо 0, либо +5В.
б)R13, R14, C24, D10 - время-задающие цепи для минимальной частоты генератора Постоянная времени заряда (ориентировочно, коэффициентами пренебрегаем) С24: С24*R14=1nF*47k=47uS, разряда: C24*R13=1nF*3к=3uS. D10 замыкает цепь разряда Т.е. получаем период 47+3=50uS (или минимальную частоту 1/50uS=20kHz). Она будет пилообразной - медленный заряд/ быстрый разряд.
в)U2.4 - формирователь импульсов управления ключом, на один вход (выв.4) приходит линейно-нарастающее напряжение с время-задающих цепей, а на другой (выв.5), напряжение с контроллера МС(16), величина которого пропорциональна задаваемой мощности. Как только при заряде С24 напряжение на выв.4 превысит
заданное на выв.5 - на выходе U2.4 уровень +18 В сменится на 0, драйвер закроется, транзистор выключится.
в)U2.1 - аварийный ограничитель выходного напряжения на коллекторе (а значит и на индукторе). Как только напряжение на выв.10 U2.1 превысит +5В - на ее выводе 13 напряжение сменится на 0, частично зашунтировав вход (через R17) U2.4. При этом частота увеличится. Во сколько раз? Посчитаем.На вхол U2.4 (без учёта U2.1
приходит напряжение, пропорциональное соотношению R15, R16: 100% * R16/(R15+R16)=100*20к/(10к+20к)=67%. При шунтировании R16 влияет мало, поэтому 100% *R17/(R15+R17)=100*120/(120+20к)=0,6 %. Частота должна увеличиться в 67/0,6=110 раз и достигнуть 20 кГЦ *110 =2,2 Мгц. Но поскольку на этой частоте транзисторы не будут успевать открываться, они останутся закрытыми до снижения напряжения на коллекторе и индукторе до безопасных пределов. Аналогично рассчитывая делители напряжений, определяем, что защита сработает при напряжении на коллекторе 1010 В: 5В*(200К+200К+200К+3,3к+3к)/3к.
г)Q5- регулировка с контроллера в прерывистом режиме и запирание транзистора при аварии (перегрев, просадка по питанию),
д)U2.2-синхронизатор, на выходе выдаёт широтно-импульсную модуляцию, зависящую от напряжения сети (сравнивает уровень выпрямленной синусоиды с напряжением +5В),
чем выше мгновенное напряжение сети, тем шире будут импульсы. Процессор их проанализирует и скорректирует скважность управляющих импульсов, подстраивая мощность. При амплитуде сети приблизительно: 5В *(R5+((R2*R4)/(R2+R4))+R1)/R5=205 В (действующее 145 В) модуляция исчезнет и это будет порогом слежения, минимально допустимым напряжением сети для модуляции в пределах периода.
е)МС (19) - слежение за общим уровнем сети (просадка напряжения). |
|
sahar Предупреждений: 1 Сообщения: 219
|
madi044, если хотите написать пост с большим количеством слов, пользуётесь кнопкой "Ответить", а окно "Быстрый ответ" - для коротких сообщений. В правилах форума об этом написано.
Не понятно, для чего первые два пункта Вашего сообщения? |
|
madi044 Новичок Сообщения: 2
|
| sahar писал: | | Не понятно, для чего первые два пункта Вашего сообщения? |
Это к тому, что Q5 и U2.1 через R17 шунтируют, соответственно, U2.4 и контроллер , не влияя на режим работы U2. Где-то выше неодумевали о напряжениях на выходе, в частности, U2.1. Это так называемое "монтажное И". |
|
kusko Новичок Сообщения: 8
|
Доброго дня всем. Ситуация как у ТС. Заменил LM339, не стартует. Купил ещё одну, поставил в панельку, спаял схему как на рисунке. При любых напряжениях на входах на выходе неизменно ноль вольт. Проверено две микросхемы. Может я что не так делаю или понимаю?

|
|
sahar Предупреждений: 1 Сообщения: 219
|
Что же Вы так невнимательно читаете тему, ведь в ней уже говорилось, что усилители этой МС имеют открытый выход, т.е. коллектор выходного транзистора висит в воздухе, и, если Вы на него не подали плюс от источника питания, откуда же он там возьмётся. Судя по Вашему фрагменту на вывод 2, цепи от плюса нет. Это ведь не LM-224. |
|
kusko Новичок Сообщения: 8
|
Спасибо, sahar, в трёх соснах заблудился. Я почему-то решил, что на выходе p-n-p стоит . |
|
sahar Предупреждений: 1 Сообщения: 219
|
Какой бы полярности транзистор там не стоял, всё равно его коллектор висит в воздухе (это выход). Сам выходной транзистор управляется внутренними цепями МС, а вот то, какой потенциал будет сформирован на коллекторе транзистора, зависит от внешних цепей, подключённых к его коллектору. |
|
kusko Новичок Сообщения: 8
|
В общем микросхемы проверил, и новая, и та что стояла в схеме одинаково исправны. Но печь как не работала так и не работает. Пытаясь хоть как то изменить ситуацию отключил датчик температуры в центре индуктора. Ноль эмоций. Тогда закоротил его резистором 20К (при комнатной сопротивление датчика 94К). Та же реакция.
Контроллер должен был отреагировать на отключение датчика?
Почему при включении не включается цифровой индикатор? Как выставить, например, мощность если индикатор не включился? |
|
sahar Предупреждений: 1 Сообщения: 219
|
При включении плиты в сеть, должен загореться индикатор дежурного режима. Проверяйте напряжения питания на всех активных элементах схемы. Имейте в виду, что термо-предохранитель, включаемый в разъём CON3 - в нормальных условиях постоянно замкнут. Не забывайте при проверке плиты, ставить на индуктор какой-нибудь ферромагнитный блин, или такую же посуду. Я ставил конфорку от электроплиты, подходящего диаметра. |
|
kusko Новичок Сообщения: 8
|
Я ложу кусок оцинковки на деревянные брусочки (зазор 5-7 мм.) по диаметру индуктора. При включении в сеть светит индикатор дежурного режима. Нажимаем "On/Off", начинает мигать индикатор "Power", кнопки выбора не работают, цифровой индикатор не светит. Нажимаем "Function", промигивает цифра 5, включается вентилятор, 5 раз срабатывает зуммер и плита переходит в дежурный режим. Может я что включаю не так? Индукционку делаю впервые, инструкции пользователя нет. Если у кого есть поделитесь, пожалуйста. Только не ссылками из Инета, там везде требует телефон. |
|
sahar Предупреждений: 1 Сообщения: 219
|
По-русски говорится не ЛОЖУ, а КЛАДУ, так как корень ЛОЖ без приставки не применяется, а КЛАД не применяется с приставкой. Это 6-й класс.
Теперь о деле. Как Вы думаете, будет работать трансформатор, если вместо набора пластин сердечника, в окно каркаса с обмоткой вставить полоску оцинковки. Правильно, транс работать не будет, потому что в нём нечему насыщаться.
То же самое происходит и с вашей индукционкой. По всем приведённым вами признакам, она совершенно исправна, а для работы ей не хватает только специальной посуды. Пока индуктивность индуктора не будет иметь определённую величину, генератор не запустится. Этим осуществляется защита элементов схемы в ситуации, когда пользователь снимает посуду с печи, не выключив её.
Можете измерить индуктивность пустой катушки индуктора, и с помещённой на неё Вашей оцинковкой. Уверен, индуктивность повысится лишь на несколько микрогенри.
Поставьте на катушку индуктора нормальную массивную железяку, ну, например, чугунную сковороду, и печь заработает. |
|
kusko Новичок Сообщения: 8
|
sahar, спасибо за урок грамматики. В 6 классе я был 40 лет назад, много чего забыл уже.
Полоса оцинковки в трансформаторе ничего не даст. Для работы необходим замкнутый магнитный контур. Про кусок оцинковки было написано на одном из форумов, что её плита "видит" всегда. По Вашему совету поставил кастрюлю из нержавейки с водой, экспериментировал с высотой дна над индуктором - ничего не помогает.
А теперь вопрос. При переходе плиты из дежурного режима в рабочий должен включиться цифровой индикатор или нет? Должны работать кнопки выбора режима или нет? |
|
sahar Предупреждений: 1 Сообщения: 219
|
| kusko писал: | | sahar, спасибо за урок грамматики. В 6 классе я был 40 лет назад, много чего забыл уже. |
А я - 47 лет назад, но пока с Русским языком дружу.
| kusko писал: | | Полоса оцинковки в трансформаторе ничего не даст. |
Это я образно, конечно, концы полоски нужно замкнуть.
| kusko писал: | | По Вашему совету поставил кастрюлю из нержавейки с водой, экспериментировал с высотой дна над индуктором - ничего не помогает. |
Ну что же Вы всё делаете не так, ведь нержавейка не ферромагнетик. Нужно что-нибудь массивное из стали, или чугуна. Повторяю, печка у Вас исправна.
| kusko писал: | | А теперь вопрос. При переходе плиты из дежурного режима в рабочий должен включиться цифровой индикатор или нет? Должны работать кнопки выбора режима или нет? |
Ответы на эти вопросы Вы найдёте в инструкции на печь, которую я здесь прилагаю.
Инструкция на Scarlett SC-124 (ALASKA IC1800) .pdf 176,36 КБ Скачано: 1877 раз(а)
|
|
kusko Новичок Сообщения: 8
|
За инструкцию спасибо. Из инструкции понятно, как выбирать режимы. А включать нагрев как? Или нажимаем кнопку функция, плита включает нагрев а мы можем выбирать мощность и температуру?
Положил на индуктор лист металла толщиной 4 мм. Ничего не изменилось. Завтра принесу железную кружку, соберу плиту и попробую включить. |
|
kusko Новичок Сообщения: 8
|
Собрал плиту, положил листик бумаги, сверху лист оцинковки. Включил, все заработало. Сразу выключил, лист оцинковки ощутимо нагрелся. Вечером погоняю плиту основательно.
Должен признаться, индуктор к схеме был подключен через лампу 60 Вт. Похоже она и мешала правильной работе схемы. |
|
sahar Предупреждений: 1 Сообщения: 219
|
Про лампу Вы ничего не говорили, иначе я бы сразу об этом Вам сказал. А так пришлось столько лишних постов писать. Впредь будьте внимательнее. |
|
kusko Новичок Сообщения: 8
|
sahar, спасибо за помощь. Теперь буду знать, что лампу нужно включать при первом пуске после ремонта. Если она не засветилась - включаем без неё. Транзистор дорогой, зараза, хочется как то себя подстраховать. |
|
KRAB monitor.net.ru  Сообщения: 14353
|
| sahar писал: | | состояние этих режимов отражается 3-х разрядным, 7-ми сегментным индикатором HGC4033HRK-1 со встроенными сдвиговыми регистрами. | - развею я это утверждение, гуляющее по интернету. Никаких встроенных сдвиговых регистров там НЕТ !!!
На самом деле это обычный 3-х разрядный светодиодный индикатор, красный, общий катод.
Печь поступила с пробитым ключом (заменил на FGA25N120ANTD - "гуляет" брак) и отгнившими выводами индикатора HGC4033HRK-1 .
После анализа схемы платы управления поставил для проверки без перепиновки имеющийся индикатор E30561-L-0-8-W (слегка подогнул выводы вовнутрь) - все отлично работает, единственное - он великоват - высота символа 14.20mm (0,56"). После чего купил на рынке за 0,3 у.е. E30361-L-O-0-W (светодиодный индикатор трехсимвольный, общий катод, высота символа 9.2 мм, цвет свечения ярко-КРАСНЫЙ, черный фон) - он немного меньше, чем требуется по высоте символов, но зато отлично становится на ПП (отформовать пины также необходимо) и потом в окошко верхней крышки.
В принципе можно поставить любые из нижеприведенных индикаторов - вопрос в цвете свечения и цене:
E30361-L-BL-8-W - СИНИЙ
E30361-L-K2-8-W - ЗЕЛЕНЫЙ
E30361-L-O-0-W - ярко-КРАСНЫЙ
E30361-L-O-8-W - ярко-КРАСНЫЙ
E30361-L-UY4-8-W - ярко-ЖЕЛТЫЙ
и др. с общим катодом. |
|
vixon Новичок Сообщения: 8
|
Кто нибудь может подсказать индуктивность индуктора? Размотали для пробы нагревать стержень, намотали катушку диаметром 50мм, витков получилось 60 с чемто. Нагревает но не сильно, через пару минут выдаёт ошибку №8. Скорее всего нужно ему дать точную индуктивность катушки. Но вот когда заводская была ещё целая, не додумались померять. |
|
uy8io Новичок Сообщения: 1
|
Индуктивность индуктора 110 мкГн. |
|
050360 Предупреждений: 1 Сообщения: 29
|
Не забывайте про терморезисторы и только с исправными будет работать и ничего не перегорит |
|
|