LX1691A | DataSheet микросхем (PDF)

  • , DataSheet LX1691A - Enhanced Multi-Mode CCFL Controller
Производитель
Microsemi

DataSheet LX1691A​

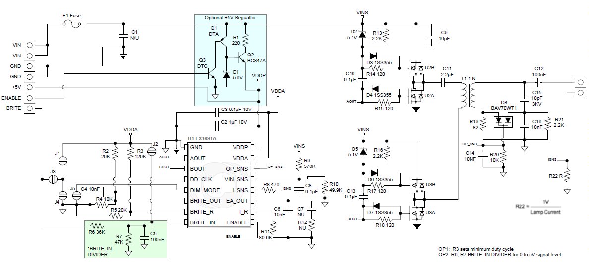
Enhanced Multi-Mode CCFL Controller

KEY FEATURES
  • Simultaneous Amplitude And Duty Cycle Dimming Modes
  • Resistor programmable min and max lamp currents
  • Digital Dimming Can Synch To External Or Internal Clocks
  • 120 ms Power On Delay
  • Open Or Shorted Lamp Regulation & Shutdown
  • “On Chip” Full Wave Lamp Current Rectifier
  • 16 Pin TSSOP Package
  • Very Stable Oscillator with OnChip timing capacitor
  • Enhanced Digital Dimming Resolution
  • Wide Input Voltage Capable

BENEFITS
  • Low Component Count / Module Cost / And Size
  • High “Nits/Watt” Efficiency
  • Operates Directly From a Single Li-Ion Cell
  • Industries Safest And Highest Performing Strike Voltage Generation (Patented)
  • Tight Operating Frequency Tolerance For Easier System Level RFI Control
DataSheet LX1691A - Enhanced Multi-Mode CCFL Controller


Информация Аналоги Чем заменить Параметры Схема включения Как проверить Маркировка Где купить

  • Краткая информация по разделу


    DataSheet это техническая спецификация от производителей электронных компонентов, необходимая для разработки или ремонта электронных устройств. Учитывайте, что большая часть документов на английском, не имеет перевод, и только небольшая часть Datasheet на русском языке.

    Если Вам необходима дополнительная информация по применению, определению и проверке электронных компонентов (радиодеталей) - цоколевка, параметры и тд, создавайте свою тему в форуме. Вам ответят.
  • Какой аналог у LX1691A?

    Списки аналогов находятся в разделе форума, в отдельных темах. Если Вы не нашли чем заменить LX1691A, создайте свою тему с вопросом.

    Ответы размещаются в разделе Элементная база
    При создании вопроса обязательно указывайте в каком аппарате используется данный электронный компонент.
  • Чем заменить LX1691A?

    Для одних компонентов существует множество вариантов замены, а для других их нет. При замене учитывайте схему включения, некоторые функции могут не использоваться. Если сомневаетесь в подборе аналога, обратитесь за помощью в форум.

    В зависимости от типа аппарата выберите подходящий раздел для вопроса.
    Ответы размещаются в разделе Элементная база
  • Какие параметры LX1691A?

    Все основные парамеры находятся в даташите (мощность, ток, напряжение, частота).

    В случае дополнительных вопросов обращайтесь за помощью на форуме учитывая применение данного компонента.
  • Схема включения LX1691A

    В зависимости от типа аппарата в котором используется электронный компонент возможны различные схемы включения LX1691A.

    Обычно типовая схема включения находится в даташитах. В самом аппарете она может отличатся номиналами и схемой соединения.
  • Как проверить LX1691A?

    Учитывайте, что далеко не все радиодетали можно проверить тестером (мультиметром). Многие компоненты необходимо проверять непосредственно в блоке или модуле аппарата замеряя напряжения или осцилограммы (осцилографом) в рабочем режиме.

    При возникновении вопроса о проверке выберите соответстующий раздел форума исходя из аппарата в котором используется данный компонент(телевизоры, мониторы, бытовая техника, и тд). Обязательно укажите результаты своих измерений.
  • Какая маркировка LX1691A?

    Информация о возможных маркировках находится в DataSheet. Сама маркировка (мarking) - это обозначение на корпусе электронного компонента (радиодетали).

    Обратите внимание что она может быть полной, укороченной, SMD-кодом, цветовой, и тд.
  • Где купить LX1691A?

    Купить электронные компоненты возможно в специализировааных магазинах либо коммерческих разделах сайта в частном порядке.

    Продавцы имеют возможность публиковать бесплатные объявления продажи радиодеталей, а покупатели делать запросы на требуемые запчасти.


 
Последние запросы схем и прошивок

Автор
Steep
Скачивания
99
Посмотрено
827
Первый выпуск
Обновление
Рейтинг
Оценок: 0
Другие файлы Steep

  • HAIER LE43K6500TF (USB)
    Прошивка телевизора HAIER LE43K6500TF через USB Main Board: T.MS6486.751 Firmware: USB Инструкция по обновлению: Скачать и разархивировать файлы Отформатировать USB накопитель в FAT32...
  • SUPRA STV-LC3277FL
    Прошивка LCD телевизора SUPRA STV-LC3277FL Main Board: T.MS6M48.3B Chassis: V1K03 LCD Panel: T315HW07 SPI Flash: 25Q32BVSIG
  • SUPRA STV-LC3277W
    Прошивка LCD телевизора SUPRA STV-LC3277W Main Board: T.MS18VG.81B Chassis: V4L10 LCD Panel: HV320WX2-201 SPI Flash: 25Q32BSIG
  • STRW6253; SQD2011K; D2011K; STR2A151D
    DataSheet STRW6253; D2011K; SQD2011K; STR2A151D PWM Off-Line Switching Regulator Features and Benefits TO-220 fully-molded package with 6 pins Current mode PWM control PWM and frequency...
  • FA5695; FA5695N; PC7011F; SPC7011F
    DataSheet FA5695; FA5695N; PC7011F; SPC7011F Power Factor Correction Features Very Low Standby Power by disusing Input Voltage Detection Resistors High-precision over current protection ...
  • 5L0380R; KA5L0380R
    DataSheet 5L0380R; KA5L0380R Off-line SMPS with minimal external components Features Precision Fixed Operating Frequency (100/67/50kHz) Low Start-up Current(Typ. 100uA) Pulse by Pulse Current...
  • LD7575; LD7575PS
    DataSheet LD7575; LD7575PS Green-Mode PWM Controller with High-Voltage Start-Up Circuit Features High-Voltage (500V) Startup Circuit Current Mode Control Non-Audible-Noise Green Mode Control...
  • SHIVAKI 32/9000
    Прошивка телевизора SHIVAKI 32/9000 Main Board: 40-MT56SE-MAB2HG LCD Panel: LC320DXY-SKA8 Eeprom: 24C32 Фото основной платы 40-MT56SE-MAB2HG
  • NCP1217A06; NCP1217
    DataSheet NCP1217A06; NCP1217 PWM Controller, Fixed Frequency, Current Mode Features Current-Mode with Adjustable Skip-Cycle Capability Built-in Internal Ramp Compensation Auto-Recovery Internal...
  • FAN7382
    DataSheet FAN7382 Half-Bridge Gate-Driver IC Features Floating Channels Designed for Bootstrap Operation to +600V Typically 350mA/650mA Sourcing/Sinking Current Driving Capability for Both...
  • ICE1PCS01
    DataSheet ICE1PCS01 Standalone Power Factor Correction (PFC) Controller in Continuous Conduction Mode (CCM) Product Highlights Wide Input Range Output Power Controllable by External Sense...
  • ICE1PCS02
    DataSheet ICE1PCS02 Standalone Power Factor Correction (PFC) Controller in Continuous Conduction Mode (CCM) with Input Brown-Out Protection Product Highlights Leadfree DIP and DSO Package Wide...
  • LG 32LM580T
    Прошивка телевизора LG 32LM580T Main Board: EAX64909901(1.0) Chassis: LD21B/LC21B LCD Panel: LC320EUM PSU: EAX64604501 (LGP32M-12P) Tuner: TDSN-G301D SPI Flash: W25Q80 Фото основной платы...
  • LD7535BL; LD7535; LD7535A
    DataSheet LD7535BL; LD7535; LD7535A Green-Mode PWM Controller with Integrated Protections Features High-Voltage CMOS Process with Excellent ESD protection Very Low Startup Current Current Mode...
  • GR8876
    DataSheet GR8876 Green-Mode PWM Controller with Integrated Protections Features High-voltage (500V) startup circuit Current mode PWM Very low startup current (
    Поделиться ссылкой на файл