• , DataSheet SSC1S311A - Quasi-Resonant Off-Line Switching Control ICs
Производитель
Sanken

DataSheet SSC1S311A​

Quasi-Resonant Off-Line Switching Control ICs

Features
  • Multi-Mode Control (High efficiency operation in all range of loads)
  • Automatic Standby Function (Standby power is inproved by burst oscillation mode)
  • Input Power at No Load:
  • Bottom-Skip Function (Switching loss in medium to low loads is reduced)
  • Step-on Burst Oscillation Function (Transformer audible noises are reduced)
  • Bias Assist Function
  • Soft-Start Function
  • Adjustable Startup Voltage
  • Maximum On-time Limitation Function
  • VCC Operational Range Expanded
  • Leading Edge Blanking (LEB) Function (External Filter Components are reduced)
  • Protection Functions Overcurrent Protection (OCP): Pulse-by-pulse Overvoltage Protection (OVP): Auto-restart Overload Protection (OLP): Auto-restart

Specifications
  • VCC Maximum rating: 35 V
  • Operation Start Voltage,VCC(ON): 15.1 V (typ.)
  • PWM Operation Frequency, fOSC: 21.0 kHz (typ.)

Applications
  • Digital Appliance
  • Office Automation (OA) Equipment
  • White Goods
  • Industrial Apparatus
  • Communication Facilities
DataSheet SSC1S311A - Quasi-Resonant Off-Line Switching Control ICs


Информация Аналоги Чем заменить Параметры Схема включения Как проверить Маркировка Где купить

  • Краткая информация по разделу


    DataSheet это техническая спецификация от производителей электронных компонентов, необходимая для разработки или ремонта электронных устройств. Учитывайте, что большая часть документов на английском, не имеет перевод, и только небольшая часть Datasheet на русском языке.

    Если Вам необходима дополнительная информация по применению, определению и проверке электронных компонентов (радиодеталей) - цоколевка, параметры и тд, создавайте свою тему в форуме. Вам ответят.
  • Какой аналог у SSC1S311A?

    Списки аналогов находятся в разделе форума, в отдельных темах. Если Вы не нашли чем заменить SSC1S311A, создайте свою тему с вопросом.

    Ответы размещаются в разделе Элементная база
    При создании вопроса обязательно указывайте в каком аппарате используется данный электронный компонент.
  • Чем заменить SSC1S311A?

    Для одних компонентов существует множество вариантов замены, а для других их нет. При замене учитывайте схему включения, некоторые функции могут не использоваться. Если сомневаетесь в подборе аналога, обратитесь за помощью в форум.

    В зависимости от типа аппарата выберите подходящий раздел для вопроса.
    Ответы размещаются в разделе Элементная база
  • Какие параметры SSC1S311A?

    Все основные парамеры находятся в даташите (мощность, ток, напряжение, частота).

    В случае дополнительных вопросов обращайтесь за помощью на форуме учитывая применение данного компонента.
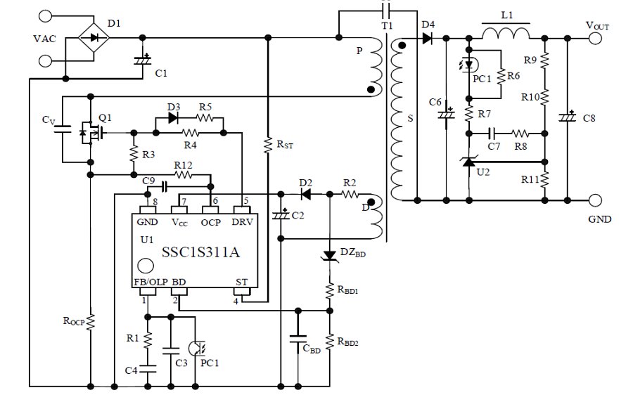
  • Схема включения SSC1S311A

    В зависимости от типа аппарата в котором используется электронный компонент возможны различные схемы включения SSC1S311A.

    Обычно типовая схема включения находится в даташитах. В самом аппарете она может отличатся номиналами и схемой соединения.
  • Как проверить SSC1S311A?

    Учитывайте, что далеко не все радиодетали можно проверить тестером (мультиметром). Многие компоненты необходимо проверять непосредственно в блоке или модуле аппарата замеряя напряжения или осцилограммы (осцилографом) в рабочем режиме.

    При возникновении вопроса о проверке выберите соответстующий раздел форума исходя из аппарата в котором используется данный компонент(телевизоры, мониторы, бытовая техника, и тд). Обязательно укажите результаты своих измерений.
  • Какая маркировка SSC1S311A?

    Информация о возможных маркировках находится в DataSheet. Сама маркировка (мarking) - это обозначение на корпусе электронного компонента (радиодетали).

    Обратите внимание что она может быть полной, укороченной, SMD-кодом, цветовой, и тд.
  • Где купить SSC1S311A?

    Купить электронные компоненты возможно в специализировааных магазинах либо коммерческих разделах сайта в частном порядке.

    Продавцы имеют возможность публиковать бесплатные объявления продажи радиодеталей, а покупатели делать запросы на требуемые запчасти.




Последние запросы схем и прошивок
  • штатник clarion-nx501e (схема)
  • нужна схема на телевизор universum FT 7189
  • GRUNHELM GTV32S02T2 Нужна прошивка по USB
  • Mirta LD-32T2HDS TP.MS332.PB801 нужна прошивка
  • Решено TCL U55С7006 40-mt58сu-mab4hg нужны ISP, прошивка emmc и консультация в восстановлении
  • AKAI CTV 5584 (CEC_PCB5460002A)
  • Дамп W27C512 с "приставка вышивальная DELTA Professional, Харьков.

Автор
ilart
Скачивания
58
Посмотрено
278
Первый выпуск
Обновление
Рейтинг
Оценок: 0

Другие файлы ilart

  • NR891D; NR887D
    DataSheet NR891D; NR887D DC/DC Converter Current Mode Control, Synchronous Rectifier Step-down Switching Mode Features DIP 8 pin package Input voltage range (VIN): VO + 3 to 18 V Synchronous...
  • RM6203
    DataSheet RM6203 High Performance Current Mode PWM Switching Power Supply controller FEATURES Built-in 700V high voltage power switching tube with minimal external parts count Latched PWM and...
  • PF6005; PF6005A; PF6005AS
    DataSheet PF6005; PF6005A; PF6005AS AC/DC PWM Controller with Extremely Low Startup Current and Brownout Protection FEATURES Extremely Low Startup Current (
  • TP.MT5522S.PC822 (Schematic Diagram)
    Схема и информация для ремонта TV шасси TP.MT5522S.PC822 Основная плата TP.MT5522S.PC822 может применяться в телевизорах: POLARLINE 55PU11TC TELEFUNKEN TF-LED50S84T2SU SAMTRON 43SA703 ERGO...
  • MP3378E; MP3378
    DataSheet MP3378E; MP3378 4-Channel WLED Controller with High-Efficiency Buck Converter WLED Controller: 4-String, Max 350mA/String, WLED Controller Up to 24V Input Voltage Range 2.5% Current...
  • LG 49LF640V (Service Manual EAX66207203)
    Схема и сервисный мануал телевизора LG 49LF640V Main Board: EAX66207203 (1.0) Chassis: LD51H LCD Panel: LC490DUE (MG)(P2) LED backlight: LG Innotek DRT 3.0 49_A/B type Rev 03.1_140218 T-CON...
  • DOFFLER 43CF37-T2 (CV512H-B42)
    Прошивка ЖК телевизора DOFFLER 43CF37-T2 Main Board: CV512H-B42 LCD Panel: CX430DLEDM Tuner: CDT-9NT372-RF01 SPI Flash: W25Q64BV
  • FAN6756; FAN6756MR
    DataSheet FAN6756; FAN6756MR Green Mode PWM controller with innovative mWSaver™ technology Features Single-Ended Topologies, such as Flyback and Forward Converters mWSaver™ Technology...
  • LD7552; LD7552BS
    DataSheet LD7552; LD7552BS Green-Mode PWM Controller Features High-Voltage CMOS Process with Excellent ESD Protection Very Low Startup Current (Typical 5μA) Under Voltage Lockout (UVLO) Current...
  • NCP1607; NCP1607B, 1607B
    DataSheet NCP1607; NCP1607B, 1607B Cost Effective Power Factor Controller General Features “Unity” Power Factor No Need for Input Voltage Sensing Latching PWM for Cycle by Cycle On Time Control...
  • NCP1200; NCP1200D6; NCP1200A6
    DataSheet NCP1200; NCP1200D6; NCP1200A6 PWM Current-Mode Controller for Low-Power Universal Off-Line Supplies Features No Auxiliary Winding Operation Internal Output Short-Circuit Protection...
  • NCP1203; NCP1203D6; NCP1203D60; 203D6
    DataSheet NCP1203; NCP1203D6; NCP1203D60; 203D6 PWM Controller, Fixed Frequency, Flyback, Current Mode Features High-Voltage Startup Current Source Auto-Recovery Internal Output Short-Circuit...
  • TB2929HQ
    DataSheet TB2929HQ 45W x 4-channel BTL power amplifier for car audio applications Features High output power Standby switch (pin 4) Mute function (pin 22) Built-in AUX amplifier from single...
  • GT50JR22; 50JR22
    DataSheet GT50JR22; 50JR22 Silicon N-Channel IGBT Collector-emitter voltage = 600V Collector current (DC) = 50A Applications Dedicated to Current-Resonant Inverter Switching Applications
  • LNK364PN; LNK364
    DataSheet LNK364PN; LNK364 Energy Efficient, Low Power Off-Line Switcher IC Optimized for Lowest System Cost Proprietary IC trimming and transformer construction techniques enable Clampless™...

Поделиться файлом