| Автор | Сообщение |
BataniQ Новичок Сообщения: 6
|
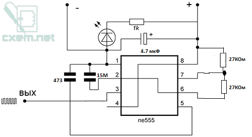
Доброго времени суток. Перерыл кучу форумов и не нашел нужного мне ответа вот теперь пишу вам. Попала мне в руки подмотка вот рисунок.
http://monitor.net.ru/forum/files/4-139-1_594.png
Решил я сделать такой же но вот проблема какие бы резисторы я не ставил и какие бы конденсаторы не менял она не крутит. Точнее начинает крутить стрелка спидометра поднимается до максимума а потом сразу опускается и стоит. Начинает крутить только если машину завести то стрелка как подниматься до 180 и держится. В чем может быть причина? я уже думаю может 555-я бракованая....

|
|
Макс_ Участник Сообщения: 949
|
Делал давненько такую шнягу на 561ла7 и ключик на выходе. На "пятнашке" ложил стрелку на упор(200 км/ч вроде), дальше виснет..
Разъем от датчика скорости отсоединил, выход туда, питание, зажигание включил и "поехали".
Даже тыщу км мотать так лень - 5 часов. Быстрее не "едет"  |
|
Vantechilla Новичок Сообщения: 1
|
| BataniQ писал: | | Начинает крутить только если машину завести то стрелка как подниматься до 180 и держится. В чем может быть причина? .... |
Ответ ,ИМХО,содержится в вопросе!  |
|
BataniQ Новичок Сообщения: 6
|
Пробовал на разных машинах уаз везде такая ерунда |
|
trojan-krichev Предупреждений: 1 Сообщения: 1398
|
BataniQ, 20 баксов и я тебе пришлю рабочее яйцо  |
|
DEVILL Участник Сообщения: 255
|
Частоту уменьши просто и всё.
Там вроде счетчик отключается автоматически при превышении частоты импульсов.
Поставь сначала подстроечный резистор и покрути, выставь около 200 и всё заработает.
Добавлено 23-12-2014 21:04
И еще - родной датчик скорости если не отключать, то может садить импульсы 50/50, смотря в каком положении остановился. |
|
KleoM Участник Сообщения: 4112
|
Я что-то не понял. В российском уголовном кодексе это не является еще уголовно наказуемым деянием? Что тут обсуждается? Варианты мошенничества? |
|
Макс_ Участник Сообщения: 949
|
KleoM, нет. Злом, имхо, является скрутка пробега. А вот подмотка в "+"...
ХЗ, какой с этого профит. Я про увелчившийся пробег. Да еще на частном авто.
Впрочем, при смене приборки на Вазике, например пригодится. |
|
hrpankov Новичок Сообщения: 1
|
... добавь кондиков и уменьши частоту раз в 10... потом резистор светодиода подключи к виходу..... незачем ему на плюсе болтаться... если моргает - есть импульси.. |
|
stahus Новичок Сообщения: 3
|
| Макс_ писал: | KleoM, нет. Злом, имхо, является скрутка пробега. А вот подмотка в "+"...
ХЗ, какой с этого профит. Я про увелчившийся пробег. Да еще на частном авто.
Впрочем, при смене приборки на Вазике, например пригодится. |
Увеличение пробега актуально, если работаешь на дядю Думаю для этого он и нужен ТС. |
|
dyv2554 Новичок Сообщения: 9
|
Собери схемку на pic12f629 класс работает на 100% Много функций. |
|
trojan-krichev Предупреждений: 1 Сообщения: 1398
|
dyv2554, кинь в личку архив если не трудно |
|