Файлы  •  Ссылки  •  Прошивки  •  Правила  •  Архив  •   FAQ  •  Участники  •  Поиск
Регистрация  •  Вход

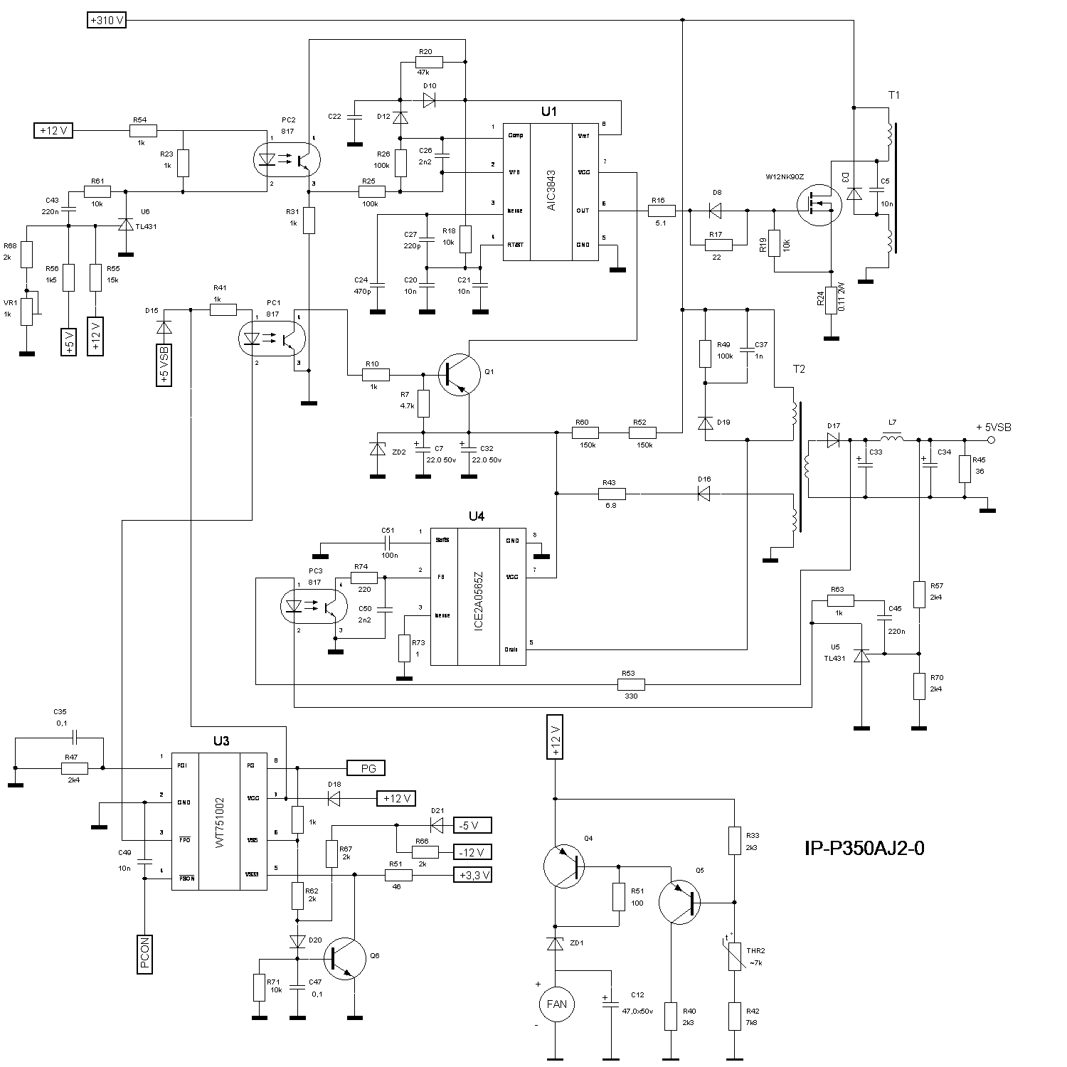
БП IP-P350AJ2-0 Не работает дежурка

Список форумов» Компьютерная и оргтехника
АвторСообщение
valiko_djan
Участник
Сообщения: 210




30-07-2011 00:58


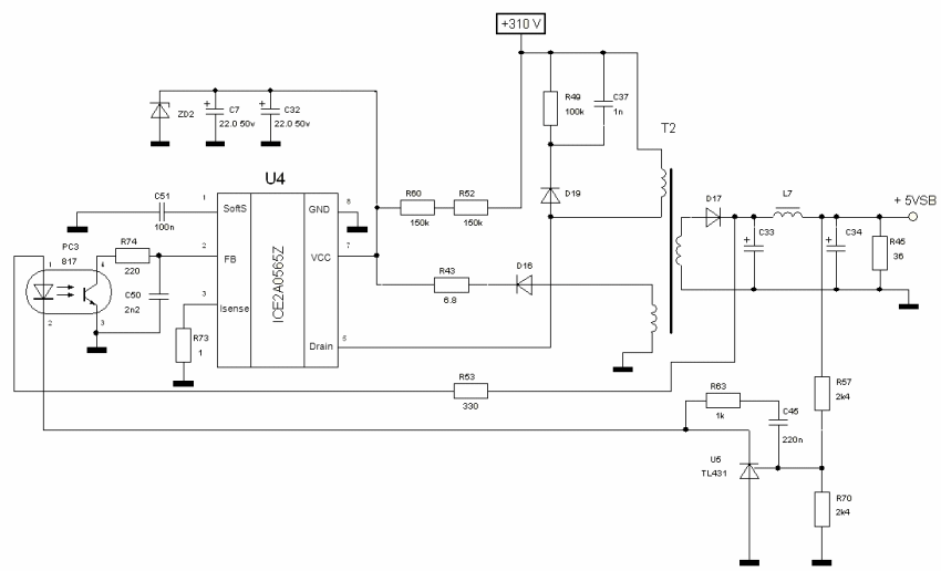
R52 был в обрыве, заменил. ZD2 был пробит, тоже заменил. На 7 ноге U4 появилось 5,2 вольта, шимка естественно при таком напряжении не запускается. Заменил C7,C32. Q1,PC3,T2 проверил заменой. D16,D19 тоже в норме, дежурка по прежнему не запускается, на 7 ноге по прежнему 5,2 вольта. Дальше понять не могу уже, помогите.[/img]
Klop
Участник
Сообщения: 616




30-07-2011 07:42

-временно выкинуть R7, Q1.
-от внешнего БП 15-20В подать на +310В
-заменить (запараллелить) R60+R52 резистором 1-2к
и наблюдать работу дежурки в "off line" ( В 220В ремонтируемый БП НЕ СОВАТЬ!)
там нечему садить питание, кроме C7,C32,ZD2 и самой ICE2A0565Z.

уточни: ZD2 был в обрыве или в закоротке?
valiko_djan
Участник
Сообщения: 210




30-07-2011 11:53

ZD2 в закоротке был.
myth
Предупреждений: 1
Предупреждений: 1 
Сообщения: 5313




30-07-2011 12:12

valiko_djan,
Цитата:
ZD2

каким онминалом поставил?
uam
Участник
Сообщения: 1629




30-07-2011 13:09

myth, VCC Supply Voltage VCC 22 V
dr.VASYA
Предупреждений: 1
Предупреждений: 1 
Сообщения: 1227




30-07-2011 16:57

Ну, а саму 3843 пробовал менять?
myth
Предупреждений: 1
Предупреждений: 1 
Сообщения: 5313




30-07-2011 18:22

dr.VASYA, дежурка-ice2a0565z
valiko_djan
Участник
Сообщения: 210




30-07-2011 18:57

myth писал:
valiko_djan,
Цитата:
ZD2

каким онминалом поставил?

18 вольт.

Добавлено 30-07-2011 18:58

dr.VASYA писал:
Ну, а саму 3843 пробовал менять?

Микра там ICE2A0565Z, её менял.
myth
Предупреждений: 1
Предупреждений: 1 
Сообщения: 5313




30-07-2011 19:07

Klop писал:
R60+R52

мерял?
alisahack
Участник
Сообщения: 616




30-07-2011 20:10

Один из R60+R52 часто дохнет, либо обрыв, либо резко возрастает сопротивление. Много раз уже сталкивался.
Типовуха, я бы сказал.
valiko_djan
Участник
Сообщения: 210




30-07-2011 20:27

Резюки мерял, по 750 кОм они, всё честно.Напруга где то 140 вольт на каждом. Ради эксперимента поставил вместо них один на 300 кОм, на стабилитроне где то 3,7 напряжение стало. Что то где то садит, не пойму где.
myth
Предупреждений: 1
Предупреждений: 1 
Сообщения: 5313




30-07-2011 20:40

на схеме то 150
dr.VASYA
Предупреждений: 1
Предупреждений: 1 
Сообщения: 1227




30-07-2011 21:01

myth писал:
дежурка-ice2a0565z

Да, именно это я хотел сказать.
Если D16 R43 в полном порядке, то остается выпаять ШИМ у померить питание без нее. То что там 5,2В может быть вполне нормально для запуска, после первого импульса она начинает питаться через D16 R43. Ну другого там не дохнет ничего. Еще раз проверь С32.
И попробуй выпаять Q1 ибо через него 3842 питается, в общем методом исключения найди то место которое просадку дает.
uam
Участник
Сообщения: 1629




30-07-2011 21:05

D16 проверь. Заменой. Часто бывает утечка, которую не видно на впаянном диоде, а после выпайки она временно исчезает.
valiko_djan
Участник
Сообщения: 210




30-07-2011 21:18

myth писал:
на схеме то 150

Я так понял схему с ошибкой размножили. На нескольких платах смотрел везде по 750. Попробую D16 заменить, при его проверке ни чего не увидел.
myth
Предупреждений: 1
Предупреждений: 1 
Сообщения: 5313




30-07-2011 21:31

Ни разу не видел в этих цепям больше мегаома...

Добавлено 30-07-2011 21:36


где тут 750ком?

Добавлено 30-07-2011 21:37

valiko_djan, по цветополосам сопротивление считать умееш?
Klop
Участник
Сообщения: 616




30-07-2011 22:49

dr.VASYA писал:
То что там 5,2В может быть вполне нормально для запуска

мало. нужно 13,5В

читаем даташит.
In case the IC is inactive the current consumption is max. 55uA. When the SMPS is plugged to the main line the current through RStart-up
charges the external Capacitor CVCC. When VVCC exceeds the on-threshold VCCon=13.5V the internal bias circuit and the voltage reference are switched on.

valiko_djan писал:
Ради эксперимента поставил вместо них один на 300 кОм, на стабилитроне где то 3,7 напряжение стало. Что то где то садит, не пойму где.


300k = 1mA ток, єто в 20 (!!!) раз больше потребляемого МС в спячке.

выпаяй ICE и померяй напругу на стабилитроне без нее.

если будет 18В - ICE в утиль.
Если меньше - меняй все и смотри. Конденсаторы - только на новые!


valiko_djan писал:
Попробую D16 заменить

можеш вообще эту цепь разорвать и включать без нее.
Если собака была тут - БП дежурки начнет генерить пачками.

valiko_djan почитай здесь:
http://monitor.net.ru/forum/viewtopic.php?t=391000
там про 384х, но это пофик. т.к. метода ремонта одна и та-же.
valiko_djan
Участник
Сообщения: 210




31-07-2011 22:37

Всё оказалось банально, "заведомо исправная" микруха оказалось дохлой, она то и просаживала. Другой под рукой пока нет, как подвернётся, впаяю думаю всё будет хорошо.
Всем спасибо.
Список форумов» Компьютерная и оргтехника» БП IP-P350AJ2-0 Не работает дежурка
Перейти:  
Текущий раздел» Компьютерная и оргтехника (Ремонт компьютеров, копиров, принтеров и другой периферии)


Похожая информация:
  • БП ATX ip-p350aj2-0
  • Запуск БП IP-P350AJ2-0
  • Power man IP-P350AJ2-0 не включается
  • PowerMan IP-P350AJ2-0 - не запускается
  • бп ip-p350aj2-0 atx. нет паряжений, на зеленом, дежурки.








  • Информация по ремонту для специалистов - справочники, инструкции, энциклопедия, советы и секреты ремонта,  настройка, сервисные режимы
    Powered by phpBB 2.0.18 © 2001, 2002 phpBB Group!