| Автор | Сообщение |
zxcvb74 Новичок Сообщения: 2
|
Вырубили свет во время прошивки после включения горят светодиоды вверху и внизу. |
|
shinka Участник Сообщения: 113
|
|
zxcvb74 Новичок Сообщения: 2
|
Пробовал по новому прошить ничего не вышло. Даже на флешке светодиод не моргает. |
|
shinka Участник Сообщения: 113
|
Не каждую он флешку берет. Этой флешкой шили? А так в сервис,они на гарантии. |
|
FSG08-75 Участник Сообщения: 107
|
Была такая ситуация
Отправил в сервис (остался на замену материнской платы)
Сказали что програм реанимации у них нет
Через месяц забрал |
|
oootop Участник Сообщения: 104
|
Волшебного лекарства нет. Только замена мамки по гарантии. |
|
Mastak Участник Сообщения: 742
|
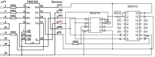
Можно на негарантийном попробовать залить дамп через СОМ-порт, на мамке он есть и, вроде разведён, но под уровни 3,3в. Переходник можно сваять из темы про МТК в дивидюшном ФАКе. |
|
JeWell Гость 87.224.*.*
|
А софт какой пользовать для этого выродка? |
|
Mastak Участник Сообщения: 742
|
Дребурнер
Добавлено 15-07-2013 22:42
Разшырэние позволят.
Добавлено 15-07-2013 22:59
СпиздЕл я, - GSбурнер. |
|
boxer69 Участник Сообщения: 561
|
| Mastak писал: | | Можно на негарантийном попробовать залить дамп через СОМ-порт, на мамке он есть и, вроде разведён, но под уровни 3,3в. Переходник можно сваять из темы про МТК в дивидюшном ФАКе. |
Мля. А проще же флешку отпаять и в прогер. Гораздо быстрее получается. Минут 15 на всё.  |
|
Gavrilov_S Участник Сообщения: 330
|
boxer69, там флешка 25Q128BVFG 16 ног. чем её прошить можно? |
|
bav Участник Сообщения: 2144
|
| Цитата: | | чем её прошить можно? |
все модели программаторов перечислить???
 |
|
Batakov Красно-белый Сообщения: 5039
|
|
boxer69 Участник Сообщения: 561
|
| Gavrilov_S писал: | | boxer69, там флешка 25Q128BVFG 16 ног. чем её прошить можно? |
Как-то не связано спрашивайте. Словно отсюда должен последовать ответ: для 16 ногих флешек программатор такой-то, для 32 двух ногих программатор такой и т. д. в зависимости отколичества ног Нет программатор один и много панелей перходников под каждый корпус иметь нужно, а ставится он на одну и ту же панель программатора в описании которого должен находится тип нужной микросхемы. Если производитель программатора надёжный, то есть поддержка изготавителя в которой дополняются новые чипы.Я использую: http://www.obdsell.com/pid10561708/SUPERRO+500p+programmer.htm |
|
rammer monitor.net.ru  Сообщения: 3567
|
| Gavrilov_S писал: | | там флешка 25Q128BVFG 16 ног. чем её прошить можно? | Gavrilov_S , у этой флешки ровно половина ног не используется ! А остальные восемь имеют стандартные назначения выводов . Так что прошивается в любом SPI программаторе ...
Рекомендую Postal - 3 как самый доступный по всем параметрам на сегодняшний день .


|
|
floppy Участник Сообщения: 338
|
|
destroer Предупреждений: 2 Сообщения: 335
|
Не шьются 16-ти метровые программой SPI_TT_v1.035
Используйте SPI_TT_LPT_0.1.3.17 |
|
floppy Участник Сообщения: 338
|
как это не шьются, все катит нормально. |
|
destroer Предупреждений: 2 Сообщения: 335
|
Не знаю. Протрахался капитально. SPI - Винбонд. Шнурок с буферами. Как на схеме. Просто, на всякий случай. Последняя версия Стопроцентно шьёт. |
|
boxer69 Участник Сообщения: 561
|
| destroer писал: | | Не знаю. Протрахался капитально. SPI - Винбонд. Шнурок с буферами. Как на схеме. Просто, на всякий случай. Последняя версия Стопроцентно шьёт. |
Копм с LPT-портом + навесные монтажи под каждый девайс и т.д. Вам что на нормальный USB-прогер с переходными панелями денех жалко?  |
|
Mastak Участник Сообщения: 742
|
| boxer69 писал: | | Mastak писал: | | Можно на негарантийном попробовать залить дамп через СОМ-порт, на мамке он есть и, вроде разведён, но под уровни 3,3в. Переходник можно сваять из темы про МТК в дивидюшном ФАКе. |
Мля. А проще же флешку отпаять и в прогер. Гораздо быстрее получается. Минут 15 на всё.  | флешку ещё сдуть и припаять надо.
Нашел я у себя переходник 3хвольтовый, собирал для двдюшников. С бурнером не работает, на пинах компорта не появляется положительного напряжения. Нужно внешнее питание. Завтра прикручу. |
|
manikogsm Участник Сообщения: 60
|
не работает там ком порт под прошивку. не заморачивайся. снимай микросхему и перезаливай. |
|
Mastak Участник Сообщения: 742
|
| manikogsm писал: | | не работает там ком порт под прошивку. не заморачивайся. снимай микросхему и перезаливай. |
обоснуй!
Рут у людей работает через компорт. |
|
rammer monitor.net.ru  Сообщения: 3567
|
| Mastak писал: | | флешку ещё сдуть и припаять надо. | Mastak , сплав Вуда или Розе 15 секунд ... и ещё минута паяльником .... всё же гораздо проще и быстрее . |
|
boxer69 Участник Сообщения: 561
|
rammer, +1. Отпаиваем феном, запаиваем паяльником (можно и феном). На всё про всё (вчера засекал специально) вместе с чисткой ног и программированием 6 мин. 40 сек. уходит. Какие нах компорты и всё остальное? Зачем? |
|
manikogsm Участник Сообщения: 60
|
Mastak, Залить прошивку в него, при слетевшей, не получится. Перебросить микросхему феном проще. |
|
Batakov Красно-белый Сообщения: 5039
|
Прошивал не отпаивая,через прищепки. |
|
boxer69 Участник Сообщения: 561
|
| manikogsm писал: | | Mastak, Залить прошивку в него, при слетевшей, не получится. Перебросить микросхему феном проще. |
Скорее всего да. Так что все другие попытки напрасны. Хотите - не хотите, но паять придётся. |
|
Mastak Участник Сообщения: 742
|
| boxer69 писал: | | manikogsm писал: | | Mastak, Залить прошивку в него, при слетевшей, не получится. Перебросить микросхему феном проще. |
Скорее всего да. Так что все другие попытки напрасны. Хотите - не хотите, но паять придётся. |
Но хоть кто-то пытался? ДРЕли же шились через порт при выключении с сети во время ОТА. Будет на днях рес, помучаю. Кстати, дамп фрешки выложите, на всякий... |
|
JeWell Гость 94.31.*.*
|
| Mastak писал: | обоснуй!
Рут у людей работает через компорт. |
| Mastak писал: | | Но хоть кто-то пытался? ДРЕли же шились через порт при выключении с сети во время ОТА. Будет на днях рес, помучаю. Кстати, дамп фрешки выложите, на всякий... |
противоречие самому себе, однако. не красит это. не зная сути - зачем утверждать? |
|
Mastak Участник Сообщения: 742
|
| JeWell писал: | | Mastak писал: | обоснуй!
Рут у людей работает через компорт. |
| Mastak писал: | | Но хоть кто-то пытался? ДРЕли же шились через порт при выключении с сети во время ОТА. Будет на днях рес, помучаю. Кстати, дамп фрешки выложите, на всякий... |
противоречие самому себе, однако. не красит это. не зная сути - зачем утверждать? |
во-первых, что я утверждал?
во-вторых, противоречие чего с чем в моих словах?
в третьих ваш пост не информативен, что вас тоже не красит. |
|
JeWell Гость 87.224.*.*
|
ну мне и незачем красоваться, я всегда говорил, что ничего не понимаю в электронике.
утверждали Вы то, что написанное manikogsm нуждается в обосновании, хотя он написал на самом деле то, что есть, что в оном не нуждается. что такое "рут"? это (если опустить демагогию о переводах и прочей) в данном контексте - полный доступ к ресурсам пингвинукс-устройства.
и. у каких это "людей" работает? живых предоставьте (для опытов ). а у самого у Вас, значит, ничего не работает, т.к. вообще даже не пробовали.
ну, попробуйте. сравните... может потом не будет лозунгов "а у них всё ах и ух!"
в этом и противоречние. сначала утверждать, а потом вопрошать, а так ли это на самом деле?!
да, не информативен. очень. называется offtopic или ещё как, не суть важно. я призываю им только к одному - если и говорить в утвердительной форме, то только о том, о чём есть представление. ибо данная тема ещё пока что актуальна, а дезинформации по ней очень много и лично мне бы не хотелось встречать её со стороны ремонтников. к прочим "писателям" я уже привык. |
|