• Конференция по ремонту» ЖК (LCD)» FUSION FLTV-32L22B - Нет подсветки



  • bazilio1426-06-2014 13:11
      FUSION FLTV-32L22B.
      Версия V1L09. FLR32A22B00P4318.
      Tcon отклеен от матрицы - MT3151A05-1-XC-3
      Main - CV182H-E , Panrl: MT3151A05-2 , Soft No: B112.130
      БП - CQC04001011196 наклейка LK-PL320215J

      Значит каринка такая: при включении подсветка на секунду вспыхивает и гаснет.... звук есть.

      Теперь вскрытие, замер напряжений на выходе БП: 12В стабильно без пульсаций, 5В дежурного и рабочего стабильно без пульсаций, при включении слышен звук работы БП как бы недогруз через некоторое время сек 5 звук исчезает далее при включении в рабочий режим опять звук недогруза попытка вкл инвертора напряжение на питание линейки(стринга) подымаеться до 120В и сразу же падение до 90В, линейка проверена на другом БП рабочая! Теперь самое интересное при подгрузке цепи питания 12В китайской полоской светодиодов начинает работать все т.е. запускаеться инвертор LED, ну вобщем телевизор начинает работать нормально...... напряжение на сетевом электролите: 280В

      Схему на данный блок питания я ненашел...увы.
      даташет на микросхему шим-контролера вот: http://www.grenergy-ic.com/d/Datasheet0425/PWM-HV/GR8876A%20Preliminar ...

      подскажите мож я заблудился где куда покопать еще? у меня подозрение на шим-контролер.......

      да и вот еще Большая просьба Пользователя под ником "КРАБ" не лезь в тему пожалуйста во избежание неформативной лексики!!!

    andros26-06-2014 13:35
      bazilio14 писал:
      Большая просьба Пользователя под ником "КРАБ"

      Большая просьба , не ставить условия . Иначе условия поставлю я . А это моментальная корзина . Кстати тема уже туда просится.

    bazilio1426-06-2014 13:37
      andros писал:
      bazilio14 писал:
      Большая просьба Пользователя под ником "КРАБ"

      Большая просьба , не ставить условия . Иначе условия поставлю я . А это моментальная корзина . Кстати тема уже туда просится.


      Почему? тема просится в карзину?
      И кстати какие условия? Там всего лишь просьба!

    andros26-06-2014 13:39

    MISHEL 6726-06-2014 13:40
      bazilio14,ты решил на всех форумах запостить http://monitor.espec.ws/section31/topic241217.html ?
      bazilio14 писал:
      напряжение на сетевом электролите: 280В
      а должно быть???Изучай работу PFС,а не жди готового решения и подсказок!

    andros26-06-2014 13:41
      МISHEL 67 писал:
      Изучай работу PFС

      Миха , а там он есть ? На фотках не увидел.

    MISHEL 6726-06-2014 13:47
      andros, Андрей,по ссылке тема один в один,как и здесь.Там он под ником krex. голливудская улыбка
      Цитата:
      блин ну подскажи че те трудно?!

    bazilio1426-06-2014 13:49
      Где быстрей откликнуться..... и в описании микросхемы PFС я тоже не нашел со своим убогим но всеже англиским

    MISHEL 6726-06-2014 13:59
      МISHEL 67 писал:

      bazilio14 писал:
      напряжение на сетевом электролите: 280В
      а должно быть?
      Я смотрю ты ждёшь халявного готового решения,придётся долго ждать. гы-гы А может быть к мастеру лучше обратиться? подшучивать, дразнить

    bazilio1426-06-2014 14:01
      High-voltage Startup Circuit and Under-voltage
      Lockout (UVLO) = PFC ???

    MISHEL 6726-06-2014 14:04
      bazilio14, тема достойная Думайте сами ... ,больше нет слов. недовольство, огорчение

    bazilio1426-06-2014 14:05
      Конечно долго..... потому что сами не знаете.... улыбка

      Добавлено 26-06-2014 14:06

      Обвязка шим вся целая!!! замени шим, примерно так да?

    MISHEL 6726-06-2014 14:07
      bazilio14, я то знаю,но не подскажу,вы,батенька,лентяй!Для чего даташит у тебя?
      МISHEL 67 писал:
      Изучай работу PFС,а не жди готового решения и подсказок!

    andros26-06-2014 14:10
      МISHEL 67 писал:
      Изучай работу PFС

      andros писал:
      Миха , а там он есть ? На фотках не увидел.

      Ткни носом. Там вроде силовик и дежурка. Прекондея не могу узреть. Если увижу , тема однозначно в корзине будет. улыбка

    bazilio1426-06-2014 14:14
      andros писал:
      МISHEL 67 писал:
      Изучай работу PFС

      andros писал:
      Миха , а там он есть ? На фотках не увидел.

      Ткни носом. Там вроде силовик и дежурка. Прекондея не могу узреть. Если увижу , тема однозначно в корзине будет. улыбка

      вот и мне интересно где PFC

    MISHEL 6726-06-2014 14:16
      andros, блин,Андрей,не досмотрел,действительно
      andros писал:
      Там вроде силовик и дежурка

      bazilio14, прошу прощения. Матрас вскрывал на предмет посмотреть LED - подсветку?

    bazilio1426-06-2014 14:17
      Вскрывал см верх (начало темы)
      "Теперь самое интересное при подгрузке цепи питания 12В китайской полоской светодиодов начинает работать все т.е. запускаеться инвертор LED, ну вобщем телевизор начинает работать нормально"

    andros26-06-2014 14:20
      bazilio14 писал:
      Вскрывал см верх

      http://monitor.net.ru/forum/viewtopic.php?t=528886
      rammer писал:
      так может пора стринги проверять ?

      Автор , мабыть начнёшь читать ссылки внимательней ?

    bazilio1426-06-2014 14:24
      andros писал:
      bazilio14 писал:
      Вскрывал см верх

      http://monitor.net.ru/forum/viewtopic.php?t=528886
      rammer писал:
      так может пора стринги проверять ?

      Автор , мабыть начнёшь читать ссылки внимательней ?


      Электролиты проверял на ЕСР на емкость идеально все, или тупо заменить их?

      Добавлено 26-06-2014 14:25

      Я не пойму ты настаиваешьна стринге? Но ведь при подгрузке 12В все начинает работать.......

    andros26-06-2014 14:26
      Пиздец.....
      bazilio14, Ты суть смысла ссылки уловил ? Это мой последний пост , дальше только корзина. Здесь не школа начинающих ремонтников. Ликбез на еспеке, если кто сподобится.
      Здесь у тебя куча подсказок и направлений к "копанию" .На конкретную деталь никто не укажет .

    bazilio1426-06-2014 14:27
      Хорошо щас возьму бп на 120 В подключу отдельно стринги улыбка

      Добавлено 26-06-2014 14:28

      andros писал:
      Пиздец.....
      bazilio14, Ты суть смысла ссылки уловил ? Это мой последний пост , дальше только корзина. Здесь не школа начинающих ремонтников. Ликбез на еспеке, если кто сподобится.

      нет не уловил скажи прямо

    andros26-06-2014 14:31
      bazilio14 писал:
      нет не уловил скажи прямо

      Мы даём удочку , рыбу лови сам.

    bazilio1426-06-2014 14:32
      Я понял.... удаляй только не в карзину, а совсем если можно!

    iv-926-06-2014 14:32
      Либо разъемы на самих стрингах - попробовать напрямую, либо изменение параметров какого-то светодиода (ов) в линейке. Иногда видно даже тестером по сопротивлению каждого.
      Подай на линейку автономное питание исходя из количества светодиодов и расчета 3,2 вольта на один, посмотри, как зажигаются.

    andros26-06-2014 14:41
      bazilio14 писал:
      Я понял.... удаляй только не в карзину, а совсем если можно!

      Подождёмс.

    bazilio1426-06-2014 14:44
      Шас проверю подиодно:-)

      Добавлено 26-06-2014 14:45

      iv-9 писал:
      Либо разъемы на самих стрингах - попробовать напрямую, либо изменение параметров какого-то светодиода (ов) в линейке. Иногда видно даже тестером по сопротивлению каждого.
      Подай на линейку автономное питание исходя из количества светодиодов и расчета 3 вольта на один, посмотри, как зажигаются.


      проверял! всю линейку начиная от 115В диоды мерцают.... при 130В горят в полную все одинаковым свечением

    iv-926-06-2014 14:48
      Сколько диодов в линейке?

    bazilio1426-06-2014 14:51
      Подъебка...... загораються все а при прозвонке несколько диодов имеют очень завышенное сопротивление...... пока по финишу отписаться не могу таких диодов нет заменю отпишусь все спс.

      Добавлено 26-06-2014 14:52

      iv-9 писал:
      Сколько диодов в линейке?

      44

    rammer26-06-2014 15:51
      bazilio14 писал:
      проверял! всю линейку начиная от 115В диоды мерцают.... при 130В горят в полную все одинаковым свечением

      bazilio14 писал:
      Panrl: MT3151A05-2


      MT3151A05-2

      Добавлено 26-06-2014 17:21

      bazilio14, LED драйвер (ШИМ) какой стоит в БП и его позиционный номер ?

    bazilio1426-06-2014 17:19
      rammer писал:
      bazilio14 писал:
      проверял! всю линейку начиная от 115В диоды мерцают.... при 130В горят в полную все одинаковым свечением

      bazilio14 писал:
      Panrl: MT3151A05-2


      MT3151A05-2

      Добавлено 26-06-2014 17:21

      bazilio14, LED драйвер (ШИМ) какой стоит в БП и его позиционный номер ?


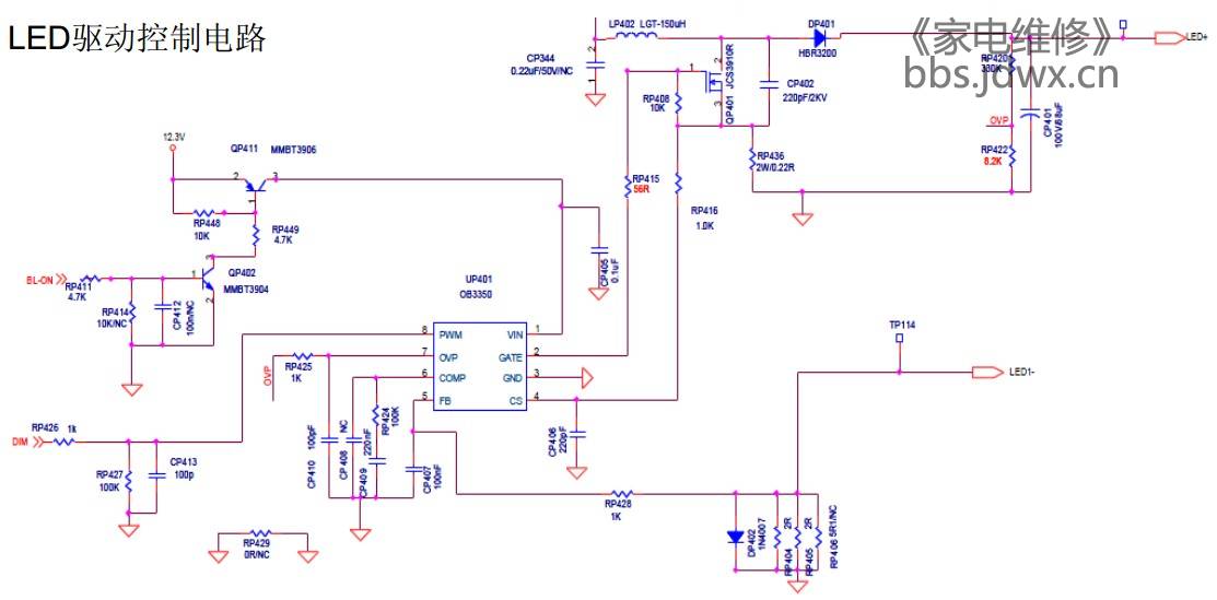
      IC2 - OB3350CP

      даташет не могу найти.....

    MISHEL 6726-06-2014 17:41

    bazilio1426-06-2014 18:04
      Схема включения несоответствует, я видел этот даташит

    rammer26-06-2014 18:17

    iv-926-06-2014 18:40
      Оптимально на линейку из 44 диодов около 140 вольт надо.
      Посмотри цепи OVP и FB.
      Вообще, по логике, при классических проблемах со стрингами (увеличение сопротивления контакта в разъеме или плывет, увеличивается сопротивление диодов, линейки) - уменьшается обратный сигнал FB, соответственно ШИМ увеличивает раскачку - в итоге срабатывает защита по OVP.

    kiop200927-06-2014 15:31
      iv-9, Со стрингами на этих моделях уже бодался-менял дискретно св\диоды в линейках...Иначе-срабатывает защита по OVP...

    Captain29-10-2014 07:35
      Оставил, только потому что Саша накидал инфы за зря.

    Оригинал темы находится по адресу: http://monitor.net.ru/forum/fusion-fltv-32l22b-info-529091.html