| Автор | Сообщение |
vaniaGSM Предупреждений: 1 Сообщения: 126
|
Принесли фотоаппарат A700. клиент говорит помигал и всё на этом.
Окисления не обнаружил, есть выбитый предохранитель F3405 и драйвер IC3711
В мануале он TK11880F, чем можно его заменить или где заказать такой?. Поиск не дал результата. |
|
GOSHA monitor.net.ru  Сообщения: 9456
|
| vaniaGSM писал: | | чем можно его заменить или где заказать такой? |
1 скорее всего ничем.
2 по P/N попробовать попросить продать ближайший АСЦ sony. |
|
MaxHot Участник Сообщения: 1034
|
|
vaniaGSM Предупреждений: 1 Сообщения: 126
|
|
MaxHot Участник Сообщения: 1034
|
vaniaGSM, Не уверен, что кто-то коллекционирует убитые платы от соней 700-900х.
От безысходности, я бы искал эту деталь в сервис-мануалах на соневские мыльницы с 3-дюймовым дисплеем, а потом на каком-нибудь ибее искал бы эту модель среди неисправных, продающихся за копейки. |
|
focuss Участник Сообщения: 55
|
Подниму тему. Есть у кого может с донора микруха? Или может кто подскажет , чем можно заменить. там 6 сетодиодов в подсветке по 20mA . напряжение на все где то 16v |
|
vth Участник Сообщения: 2694
|
Да чем угодно на проводах меняется. Последний раз ставил с Nikon D40-D60 микросхему, цоколевка, естественно, разная, назначение выводов совпадает. |
|
focuss Участник Сообщения: 55
|
vth, спасибо, а как распиновку узнать той что в d40? схемы не нашел. |
|
focuss Участник Сообщения: 55
|
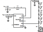
нашел вроде, это правильный пинаут для elf драйвера? |
|
vth Участник Сообщения: 2694
|
По назначению ноги на плате очень хорошо видны, индуктивность-питание-земля-разрешение работы-выход (через диод). |
|
focuss Участник Сообщения: 55
|
vth, индуктивность оставлял ту же? там 10uM стоит. В мануале 22uM написано нужно ставить. |
|
vth Участник Сообщения: 2694
|
Менять с донора, т.к. родная индуктивность будет подпалена. |
|
focuss Участник Сообщения: 55
|
в общем, по этой схеме заработало. Катушка была снята с Nikona. резиторы, те что стояли по 10 ом спаяны параллельно, что бы между FB и землей было 5 ом, на схеме 4 думаю разброс не сильно большой. яркость регулируется из меню нормально. |
|