| Автор | Сообщение |
KVI Участник Сообщения: 1720
|
Судя по размерам SOT23, по включению в цепь: n-канальный полевик с изолированным затвором. Маркировка кириллицей большими буквами : " А Б".
Впервые встречаюсь. Думал это белорусского Интеграла. Зашел на их сайт - ни фига - смд не делают. |
|
segor monitor.net.ru  Сообщения: 4167
|
KVI, можно на фото поглазеть? |
|
KVI Участник Сообщения: 1720
|
В понедельник. Микроскоп на работе, а на смартфоне макро не ахти.
А чего на него смотреть? Обычный сот23. Только маркировка слева большая буква А, а справа Б.
Или не веришь? ))) Я сам удивился. Впервые после Советского Союза вижу маркировку кириллицей. |
|
segor monitor.net.ru  Сообщения: 4167
|
| KVI писал: | | Или не веришь? ))) |
Верю. Но, для коллекционера - "it is better to see once"  |
|
KVI Участник Сообщения: 1720
|
|
segor monitor.net.ru  Сообщения: 4167
|
KVI, спасибо за фото
А, что за девайс? Может он поможет выйти на производителя этого элемента? |
|
KVI Участник Сообщения: 1720
|
Не. Девайс самопальный (wi-fi интернет радио). Продавец не колется про элементную базу. Там у него еще какая-то смд логика о 5-ти ногах с надписью С505. По функционалу транзистора я писал - n-канальный полевик с изолированным затвором. Аналог, конечно, подберу. Просто было интересно про такую маркировку. |
|
Nobody Nobody cares Сообщения: 3308
|
|
KVI Участник Сообщения: 1720
|
Nobody, Нет. Волна не понравилась ( по совокупности причин). Вот этот: http://radio-wifi.ru/
Далеко не идеал с точки зрения схемотехники. Но это я допилил под свои нужды. Почему не сделал сам? - Я не программер.
Прошивку бы не написал. А те, что в открытом доступе - не нравятся. Тем более, что автор продает и только набитые платы.
Корпус можно свой сделать, какой понравится. |
|
segor monitor.net.ru  Сообщения: 4167
|
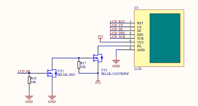
KVI, этот транзистор используется в качестве ключа питания LCD? |
|
KVI Участник Сообщения: 1720
|
segor, Включает подсветку. 3,3V 70mA. стоит в минусовой цепи на корпус. |
|
segor monitor.net.ru  Сообщения: 4167
|
KVI, пример, как организована схема включения подсветки, в похожем WI-FI приёмнике....
 |
|
KVI Участник Сообщения: 1720
|
segor, Здесь по плюсу коммутируется. А у меня по минусу. Ну да это не принципиально. Всё работает. Просто хотелось узнать, что за транзисторы с такой необычной маркировкой. |
|
BigUh Новичок Сообщения: 27
|
|
KVI Участник Сообщения: 1720
|
BigUh, Абалдеть! Простой биполярник? Даааа. Разработчик тот ещё "электрик".
BigUh, Спасибо. Сам бы я не нашел. |
|
segor monitor.net.ru  Сообщения: 4167
|
| KVI писал: | | Думал это белорусского Интеграла. Зашел на их сайт - ни фига - смд не делают. |
Вот партизаны  |
|
ФАРТ monitor.net.ru  Сообщения: 8444
|
|
KVI Участник Сообщения: 1720
|
ФАРТ, Я был уверен, что это полевик. Поэтому и не искал в биполярниках ))))
Кстати в даташите интеграловском нет обозначений маркировки. А искал именно по маркировке. |
|
segor monitor.net.ru  Сообщения: 4167
|
Саша, ему нет смысла партизанить.
Это поставщик, который специализируется на поставке электронных компонентов, радиоэлектронной аппаратуры, а также средств и систем радиосвязи, телеуправления и передачи данных, в России и в Республике Беларусь. И он, как любой уважающий себя продавец, должен иметь всю документацию на продукцию. |
|
ФАРТ monitor.net.ru  Сообщения: 8444
|
| segor писал: | | Это поставщик, |
Странный какой-то поставщик!
Или это прикрытие, чтобы налоги скостить?
"Изготовитель - акционерное общество..." |
|