Файлы  •  Ссылки  •  Прошивки  •  Правила  •  Архив  •   FAQ  •  Участники  •  Поиск
Регистрация  •  Вход

op-amp tester

Список форумов» Энциклопедия ремонта» Обсуждаем, идеи, разработки, мнения
АвторСообщение
marktk
Участник
Сообщения: 386




06-04-2014 17:56

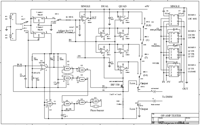
Имея потребность в определении работоспособности типовых операционных усилителей собрал я тут небольшой тестер. Схема нарисовалась после тестирования двух десятков ОУ ушедших из мира электроники естественным образом. Детали использовал те, что имелись в распоряжении. Также собрал 4-е переходника для ОУ требующих коррекции. (На схеме отобразил все 4-е вместе). Ещё использую один переходник для проверки smd ОУ.
На вход поочередно подаю 5 V и 0 mV. На выходе соответственно должно быть тоже самое. 0 mV на выходе зависит от типа ОУ и баланисорвки. Соответственно будет сдвиг и на 5-и вольтах тоже. Сдвиг также будет в случае утечек по входам. Если потребляемый ток превысит 10-ть mA сработает защита.
Список проверенных таким способом работающих и не работающих ОУ прилагаю.

device_list.jpg


op_amp_tester_sch.jpg


op_amp_tester_1.jpg


op_amp_tester_2.jpg


  op_amp_tester.rar  25,61 КБ  Скачано: 360 раз(а)

Список форумов» Энциклопедия ремонта» Обсуждаем, идеи, разработки, мнения» op-amp tester
Перейти:  
Текущий раздел» Энциклопедия ремонта» Обсуждаем, идеи, разработки, мнения (Различные обсуждения по тематике ремонта аппаратуры)








Информация по ремонту для специалистов - справочники, инструкции, энциклопедия, советы и секреты ремонта,  настройка, сервисные режимы
Powered by phpBB 2.0.18 © 2001, 2002 phpBB Group!