| Автор | Сообщение |
hardlock Новичок Сообщения: 18
|
Приветствую.
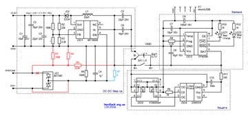
Возникла необходимость объединить зарядку для лития на TP4056, защиту на DW01
и преобразователь на MT3608
на одной мелкой плате, для встраивания вместо 4*Ni-MH аккумов. Поэтому родилась вот такая схема (на 4ю ногу запаяна только перемычка R7, остальное пока не используется):
На схеме попытался учесть некоторые недостатки "родных" схем модулей, например отсутствие разрешающего входа на плате MT3608. Теперь, при установленном VD1 их аж две штуки! Если нам не нужно два входа разрешения, но нужно контролировать напряжение батарейки, то выбрасываем VD1, и запаиваем компоненты отмеченные красным. А если на нужно чтобы модуль работал постоянно (вход разрешения не используется), то запаиваем R7 отмеченный синим.
Ещё одна особенность схемы - если у нас АКБ со встроенной защитой (как большинство аккумуляторов от сотовых телефонов), то элементы обведённые пунктиром "ЗАЩИТА" не запаиваем и просто подключаем аккумулятор к другой контактной площадке на плате.
Печатка размером 10*44мм:
Печатки заказывал в Китае, качество получилось исключительное.
Компоненты переставлял с заказанных там же готовых модулей зарядки и преобразователя, предварительно проверив их на работоспособность.
Спящий режим (4-я нога MT3608 = 0)
Активный режим без нагрузки (4-я нога MT3608 = 1, Uвых = 5,9В)
Нагрузка 1А...

sch.GIF 40,52 КБ Скачано: 139 раз(а)
ScreenShot.png 95,29 КБ Скачано: 113 раз(а)
1.png 75,65 КБ Скачано: 108 раз(а)
2.png 73,93 КБ Скачано: 108 раз(а)
tp4056+dw01.jpg 72,42 КБ Скачано: 117 раз(а)
MT3608.jpg 93,24 КБ Скачано: 127 раз(а)
|
|
hardlock Новичок Сообщения: 18
|
Сам спросил, сам и отвечу через год)))
Дело было в резистора в цепи ОС - нельзя их ставить высокоомные. Поставил R3 как в оригинале - 2,2кОм - стало работать отлично, а учитывая изменившуюся топологию и большую ёмкость конденсаторов на выходе - пульсации, которые характерны для "стока", обнаружить не удалось ))). |
|
Васисуалий monitor.net.ru  Сообщения: 3428
|
hardlock, Пара вопросв и предложение....
Вопросы:
1.Если, конечно, не секрет, для чего такая система питания применяется? И для чего еще ее можно применить?
2.Если можно применить это для других случаев жизни, то как и что полезно или необходимо изменить? Ну, например, если надо использовать другие аккумуляторы? Можно вообще определить диапазон использования как самого устройства, так и диапазон используемых компонентов, в первую очередь аккумуляторов?
Предложение - давай переименуем тему, что бы она звучала уже не как вопрос, а как готовое решение и переместим ее в раздел готовых решений и конструкций. Уверен, что она кому то еще понадобится...
Особенный вопрос - можно ли это применить для питания измерительных приборов (каких и как это сделать). ? |
|
hardlock Новичок Сообщения: 18
|
1. Конкретно эта плата разрабатывалась для питания радиостанции Motorola T6 от одного литиевого аккумулятора. Отсюда и размер платы как одной батарейки ААА.
Куда ещё можно применить? Да у меня почти все устройства переведены на литиевые аккумуляторы. Мультиметры (на шумы от преобразователя плевать - проверено), фонарики (кемпинговые, рабочие - с 3*NiMh перевожу на 1*Li-Ion 18650). Вобщем любой прибор, где нужно питание от 4,0 Вольт и выше (можно накрутить на выходе до 28 Вольт, при этом КПД естественно упадёт.
2. Плата разрабатывалась исключительно для питания различных устройств от 1 банки лития. Можно применять и другие батареи, но не вижу смысла... Да и зарядку нужно будет менять... Так что эта палта исключительно для питания чего-либо от одной банки линия, ну или двух, но параллельно. )))
| Васисуалий писал: |
Особенный вопрос - можно ли это применить для питания измерительных приборов (каких и как это сделать). ? |
к сожалению нет времени переписывать свои статьи, поэтому оставлю ссылку, если можно. Если нет - удалите, пожалуйста.
Питание мультиметра от Li-ion аккумулятора. |
|
Васисуалий monitor.net.ru  Сообщения: 3428
|
Отлично! Тема отправляется в раздел готовых конструкций. В этом разделе оставлю ссылку, что бы народ мог легко ее найти... |
|
barbuss Участник Сообщения: 103
|
hardlock
Печатку в формате LAY или другой можете выложить? |
|
hardlock Новичок Сообщения: 18
|
barbuss, ответил на своём форуме. |
|
|
Текущий раздел»
Готовые решения и конструкции (Авторские разработки , для коммерческого и безвозмездного использования.)
|
|
|