| Автор | Сообщение |
Varvar Новичок Сообщения: 8
|
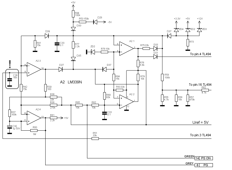
Блок питания модели MPT-250 PMC 1013, принесли в ремонт. После первоначального осмотра сразу бросились в глаза три вспученных кондёра по 2200 мкФ на 10В, один был выходной по 5В, а два выходные VSB, и сгоревший предохранитель. После замены кондёров ещё обнаружилась сгоревшая TL494, заменил. Далее стал проверять блок, оказалось что на холостом запускается и все напряжения в норме. Далее включил под нагрузкой и оказывается что PG просаживается аж до 2,7 В и соответственно плата не заводится.
Судя по схеме для формирования PG используются два ОУ в LM339N, сделал необходимые замеры на входах 3(9и 8 ножки) и 4(11 и 10 ножки) ОУ, видимо из за того что на 9-й ноге напруга без нагрузки 3,18В а под нагрузкой 2,1 В происходит потеря напряжения, минусовой вход (8 нога) всё в норме. На 4-м ОУ картина такая же (11 ножка). В обвязке всё проверил, вроде всё нормальное, может кому то встречалась подобная проблема? |
|
Mikkey Участник Сообщения: 1036
|
А чем вы входы ОУ меряли?
Обычно на 339 делается схема триггера для PG. Даже при прикосновении щупом осцила ко входу происходит переключение.
P.S. Это не ОУ а компараторы с открытым коллектором и чтоб +5V на выходе было резик висит подтягивающий...  |
|
Varvar Новичок Сообщения: 8
|
Мерил просто мультиметром (модель DT-890D).
Это точно не ОУ, пардон, абшибся
Резик вы имеете в виду на плюсовом входе? Есть, всю обвязку уже просмотрел.
Только не думал что 339 настолько чувствительна, а как тогда померить? |
|
Mikkey Участник Сообщения: 1036
|
Резик с PG к +5VSTBY.
Я мерял так: сначала становился на ногу осцилом а потом включал питатель - если не шатнуть - то можно успеть померять. |
|
TE Мастер Сообщения: 2200
|
Varvar, 2,7 В для сигнала PG вполне нормально, плата не заводится по другой причине. |
|
Varvar Новичок Сообщения: 8
|
В литературе обычно пишут что PG должен быть в пределах 3- 6 вольт. |
|
Mikkey Участник Сообщения: 1036
|
Менять С26 103j = 10nF с 9-ой ноги в землю, и для профилактики С30 1mkF x 50V с 11-ой ноги в землю.
 |
|
Varvar Новичок Сообщения: 8
|
Нашлось решение, с 9-й ноги 339-й на землю стоит кондёр на 10 нФ, при проверке мультиметром показал что номинал в норме, но на всякий случай заменил и так же заменил электроли С39 на 1мкФ 50 В, то же идёт на землю и через сопротивление связан с 11 ножкой. После этих манипуляций напряжение на PG оказалось в норме, 5 В, материнка завелась.
| Mikkey писал: | Менять С26 103j = 10nF с 9-ой ноги в землю, и для профилактики С30 1mkF x 50V с 11-ой ноги в землю.
 |
Михаил, спасибо за помощь! |
|
Mikkey Участник Сообщения: 1036
|
Давно не было блоков с такой проблемой, вот вчера и не вспомнил.  |
|
|
Текущий раздел»
Компьютерная и оргтехника (Ремонт компьютеров, копиров, принтеров и другой периферии)
|
|
|