| Автор | Сообщение |
slowolitus Участник Сообщения: 597
|
Проектирую мощную светодиодную подсветку для микроскопа на 10 ватт - 20 штук полваттных smd светодиодов на 120 ма установленных на алюминиевую печатную плату.
Все что продается на Алиэкспрессе полный отстой - слабая мощность, большие габариты, светодиоды обычные выводные - прошлый век и у многих свет с синеватым оттенком.
Никак не могу найти подходящий своей доступностью step up драйвер.
Входное напряжение 12В. Выходное до 18В 500ма. 4 полоски по 5 светодиодов.
Пробовал LM2577, все работает но ток регулировать неудобно и микросхема слишком высокая. Весь монтаж должен быть не выше 3мм.
Прошу совета. |
|
karlson1603 Гость 92.127.*.*
|
MC34063 SO-8 с небольшим внешним ключевым транзистором, сам делал. Все детали-SMD, толщина получилась мизерная, самое высокая деталь-дроссель, но и его можно было подобрать пониже, просто у меня ограничений по размерам не было. Вот схему именно ту сейчас не нашел Но их подобных-пруд пруди. |
|
slowolitus Участник Сообщения: 597
|
karlson1603,
MC34063 есть такая тема.. но что бы там нормально организовать регулировку яркости (без низкоомных переменников и c небольшими потерями на шунте) нужно еще впендюрить в ОС lm358 а это не очень хочется  |
|
S5555erg Участник Сообщения: 591
|
Не морочь, себе голову, зайди на любой сервис, попроси, пару разбитых матриц.
Там тебе и леды, мощные, и драйвера,
И всё малогабаритное... |
|
HiVoltage Участник Сообщения: 557
|
|
lisus Участник Сообщения: 89
|
Вот забубенил четыре месяца назад подсветку с ноутбучного матраса на МБС-1, драйвер тоже с матраса был взят. Коллеги по работе пользуются, вроде не жалуются, да и мне нравится.[img][/img] |
|
slowolitus Участник Сообщения: 597
|
HiVoltage,
LM3409 и LTC3600 это понижающие преобразователи. А мне надо повышающий. Пойду ковырять платы ноутбучных матриц, у меня их штук 50 скопилось |
|
karlson1603 Гость 92.127.*.*
|
| slowolitus писал: | | Пойду ковырять платы ноутбучных матриц, у меня их штук 50 скопилось |
Так а чего тогда на "творчество" потянуло?  |
|
HiVoltage Участник Сообщения: 557
|
| slowolitus писал: | | LM3409 и LTC3600 это понижающие преобразователи. А мне надо повышающий. Пойду ковырять платы ноутбучных матриц, у меня их штук 50 скопилось |
Тебе нужен драйвер с регулируемым шимом, либо встроенным, либо дополнительно схему.
Распространенные драйверы без шима, в мониторах яркость регулируется контроллером, поэтому со встроенным шимом редко встречаются.
По-простому на вход on\off подаешь импульсы с шима примерно такого и регулируешь. С выхода 555 на вход on\off любого подходящего драйвера.
 |
|
S5555erg Участник Сообщения: 591
|
lisus Участник!
Правильно всё сделал,
Там только продумать охлаждение линеек, и можно даже продумать плавную регулировку подсветки. |
|
lisus Участник Сообщения: 89
|
| S5555erg писал: | lisus Участник!
Правильно всё сделал,
Там только продумать охлаждение линеек, и можно даже продумать плавную регулировку подсветки. |
Сам дюралевый корпус микроскопа служит в роли радиатора, линейки приклеены на двухстороннем скотче 3М.
Драйвер насколько я помню может регулировать яркость путем изменения напряжения на определенную ногу. |
|
telliikk Участник Сообщения: 761
|
Не мешало бы еще цифровое управления драйвера на базе raspberry примостырить,
Да еще и с датчиком освещенности... в мозгах у наблюдающего.
Не, ну правда,- микроскопом "гвозди забиваете"  |
|
chignon Предупреждений: 1 Сообщения: 7939
|
| S5555erg писал: | lisus Участник!
Правильно всё сделал, |
Говно, нужен рассеиватель. С многоточечным освещением такая свистопляска наблюдается припой бликует
Добавлено 23-01-2016 05:52
| HiVoltage писал: | | По-простому на вход on\off подаешь импульсы с шима примерно такого и регулируешь. |
По-простому потенциометр в качестве токового резистора и регулируешь. |
|
Кирилл87 Участник Сообщения: 53
|
|
HiVoltage Участник Сообщения: 557
|
| chignon писал: | | По-простому потенциометр в качестве токового резистора и регулируешь. |
Это не лучшее решение. Леды лучше постоянным током питать. |
|
chignon Предупреждений: 1 Сообщения: 7939
|
HiVoltage,
День что-ли сегодня такой  |
|
HiVoltage Участник Сообщения: 557
|
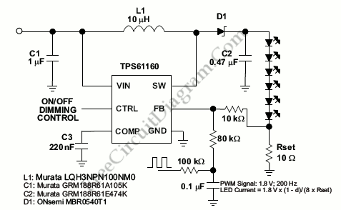
chignon, а че не так? Покажи схему, как ты собираешься вместо токового резистора переменник использовать.
На примере этой. Токовый 10 ом. Для регулировки яркости тебе нужен резистор от 10 ом (макс яркость) до...? Меньше 10 ом нельзя, это увеличит максимальный ток.
 |
|
chignon Предупреждений: 1 Сообщения: 7939
|
HiVoltage, а во сколько раз уменьшать? В 10? Тогда 10-100 Ом, какие проблемы
Добавлено 23-01-2016 09:45
А в этой схеме заводи напругу с потенциометра вместо шим, да и все
Добавлено 23-01-2016 09:48
| HiVoltage писал: | | Для регулировки яркости тебе нужен резистор от |
Мне он нахрен не нужен  |
|
HiVoltage Участник Сообщения: 557
|
| chignon писал: | HiVoltage, а во сколько раз уменьшать? В 10? Тогда 10-100 Ом, какие проблемы  |
Проблема в том, что у тебя на входе FB (Feed Back) должны быть стабильно импульсы 5В (10 ом 500 мА) иначе преобразователь хз как работать будет. |
|
chignon Предупреждений: 1 Сообщения: 7939
|
HiVoltage,
200мВ там, под ток 20мА рез. 10 Ом.
У подобных драйверов на фидбэк напряжение примерно такое, плюс-минус, но никак не 5В, и не импульсы. |
|
HiVoltage Участник Сообщения: 557
|
| chignon писал: | 200мВ там, под ток 20мА рез. 10 Ом.
У подобных драйверов на фидбэк напряжение примерно такое, плюс-минус, но никак не 5В, и не импульсы. |
Я тебе для примера написал 10 ом 0.5А для мощных LED. 20 мА ток мощных LEDов у тебя? С дуба рухнул?
Добавлено 23-01-2016 15:19
| chignon писал: | | У подобных драйверов на фидбэк напряжение примерно такое, плюс-минус, но никак не 5В, и не импульсы. |
Я тебе про импульсный ток на резисторе. Пилообрзаный там, не принципиально. Напряжение на входе FD зависит от схемы внешний или встроенный делитель.
В любом случае переменный резистор твой это извращение.
Покажи как ты собрался потенциометр с датчика тока на FB подключать? У тебя сопротивление не должно быть меньше 10 ом, а напряжение на движке должно меняться от 0 до максимального при максимальном токе. Иначе работать не будет. Как? |
|
chignon Предупреждений: 1 Сообщения: 7939
|
Хм. Поскольку предположить иное было бы оскорбительно, а я обзывать никого не хочу, мабуть день сегодня такой шото с фазами Луны? |
|
HiVoltage Участник Сообщения: 557
|
chignon, 10 ом, 0.5А - я тебе про конкретную схему на рисунке. 5В максимальное напряжение на резисторе. Все правильно. Че тебе непонятно?
В других схемах датчик тока может быть другим, и напряжения другими. Но ток все равно для мощных LEDов не 20 мА. Смотри график. 200 мА это темнота уже, 100 люменов.
Покажи любую схему с регулировкой яркости потенциометром в качестве токового резистора.
Первая проблема, которую тебе надо решить - на движок резистора не может "лечь" на землю. Переменник вместо токового в данной схеме - движок вниз = рост тока. Минимальный ток - движок вверху. Ближе к земле у тебя или LEDы сгорят, или дроссель, или ключ - потому как ток будет максимально возможным для преобразователя.
Добавлено 23-01-2016 18:15
| chignon писал: | | шото с фазами Луны? |
chignon, хорош прикалываться. Давай схему, может реально где-то встречал. Покажи, интересно просто.
| chignon писал: | | По-простому потенциометр в качестве токового резистора и регулируешь. |
|
|
uam Участник Сообщения: 1616
|
А мне DF6113 понравилась. Стабилизация тока, напряжения, ограничение тока ключа и внешнее управление. |
|
HiVoltage Участник Сообщения: 557
|
uam, not found у меня. Линк исправь. |
|
chignon Предупреждений: 1 Сообщения: 7939
|
HiVoltage, давай вже завтра, может и не понадобится ничего  |
|
HiVoltage Участник Сообщения: 557
|
| uam писал: | | А мне эта микросхемка понравилась |
А, уже понял. Да, в этой схеме предусмотрена аналоговая регулировка яркости двумя способами через вход FB и DIM, тока непонятно как.
https://people.xiph.org/~xiphmont/thinkpad/DF6113.pdf
Это неплохой вариант.
Я че интересуюсь, тоже надо. Хочу подсветку сделать пленки оцифровывать. Есть уже готовая подсветка, очень яркая только.
В принципе проще всего готовый купить модуль, но это не наш метод.
Добавлено 23-01-2016 19:58
ХЗ как они аналоговую регулировку реализовывают.
Добавлено 23-01-2016 20:04
| chignon писал: | | HiVoltage, давай вже завтра, может и не понадобится ничего |
А все, разобрался. Попутал датчик тока полевика и LEDов.
2 схемы рядом добавил, не туда смотрел.
 |
|
chignon Предупреждений: 1 Сообщения: 7939
|
HiVoltage, дык  |
|
uam Участник Сообщения: 1616
|
Поправил. Она мне тут попалась.
Интересно, что у них все размеры подсветок комплектуются одним и тем же инвертором. На этой платке стабилизация тока не задействована. |
|
HiVoltage Участник Сообщения: 557
|
| chignon писал: | | HiVoltage, дык |
Че дык? Схему покажи как диммер сделать.
| chignon писал: | | По-простому потенциометр в качестве токового резистора и регулируешь. |
По-простому в схеме на DF6113 регулируется смещением на FB в пределах 1.2-3.2 V
Ток LEDов на этой схеме 140 мА. Не самые мощные диоды. Хотя для подсветки вполне.
Добавлено 23-01-2016 21:32
У меня подсветка 7W 600 люменов по паспорту. Нужно меньше. Сетевой адаптер в комплекте, но он не регулируемый. |
|
chignon Предупреждений: 1 Сообщения: 7939
|
HiVoltage, ну ёлы-палы...
Не объяснятель я, хош - зови Анатолича, вмиг растолкует.
DF6113, при напр. на вх. DIM =3.2В, максимальная яркость, на FB будет поддерживаться 0.42В, при резисторе 3 Ом ток диодов будет 140мА.
На твоей картинке 2 рез. по 10 Ом впараллель =5 Ом, макс.ток нетрудно посчитать =80мА.
Регулировать необязательно через DIM, можно его так на 3В и оставить, а подавать через рез.делитель на FB.
Или... прикалываешься?



|
|
HiVoltage Участник Сообщения: 557
|
| chignon писал: | | Или... прикалываешься? |
Не прикалываюсь. Просто когда говорят "знаю как" и не показывают, это как-то не очень. Форум для того и форум, чтоб делится опытом и знаниями. Сказал знаешь - покажи. Чего тут зазорного?
| chignon писал: | | Не объяснятель я, хош - зови Анатолича, вмиг растолкует. |
В том-то и дело, что никак. Типа "я могу на листке рассчитать легко", но пример расчетов до сих пор не видим. Дескать, я могу, а вы ламеры. Тема сползла в формат "сам дурак".
Ну да, допустим в чем-то ламер. Хотя разобраться каждый может, но это тратить время надо и одно дело разобраться теоретически, а другое дело иметь практический опыт и поделиться им. |
|