| Автор | Сообщение |
buratino Участник Сообщения: 492
|
V260B1-L31 МАТРИЦА
V260B1-XC31 КОНТР.
MT8222 ПРОЦ.
ПАМЯТЬ
24C32
H5DU2562GTR
25Q32BVSIG
TDA9886TC РАД.КАН.
TDQ-6F6/T1260N ТЮН.
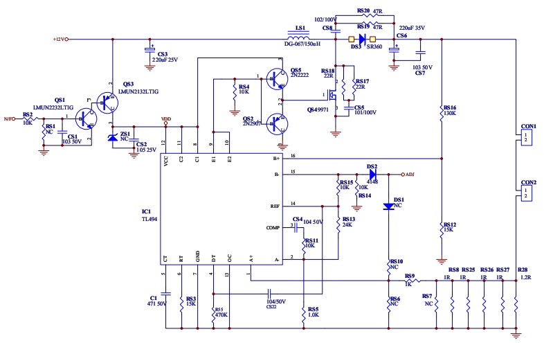
HTX-PI260201B1 Б.П. ( шим LD7575PS первичка , шим TL494 вторичка для LED)
Сигналы EN(разрешение включения) с материнки , ADJ (рег .ярк) в материнкиу поступают правильно , но пока что ЭТО не имеет значения.
Нет подсветки , по причине отсутствия раскачки ключа в выходном каскаде шим регулятора LED Обычный ключевой (MOSFET), дроссельно диодный регулятор -на входе 12V, на выходе должно быть примерно 24 В. Шим логика у него на TL494, + драйверок на 2 двух биполярах .
TL494 не выдаёт раскачку на силовой каскад.
На входах
DTS(4) =0V ,
FB(3)=0V,
Vref(4) =5V(опорное) .
ОТС (13) =0V(включен однофазный режим)
На выходе(5) генератора пилы есть «пила» 125КГц амплитудой 3V.
Согласно даташиту на TL494, на 9 выводе её (однофазный выход ключ Q1) обязан присутствовать меандр с той или иной скважностью, для раскачки силового каскада, ан - нет…его там. С TL494 впервые столкнулся - подскажите ,где непонятка (TL494). |
|
Vadim6019 Участник Сообщения: 320
|
buratino, а поменять влом, вроде не дифсит, да и недорогой... |
|
Vita73 Участник Сообщения: 1409
|
| buratino писал: | | на 9 выводе её (однофазный выход ключ Q1) обязан присутствовать меандр |
а на 10 выводе тоже глухо? |
|
buratino Участник Сообщения: 492
|
Vita73, 9, и 10 в параллель, то есть 0V.(ОТС (13) =0V(включен однофазный режим)
Vadim6019, да как грязи , но в данный момент "кинулси и нету." Конечно поменяю в конце концов.
всё говорит о дохлости TL494 , но опять же-не имел опыта ремонта узлов на этом шиме посему и спрашиваю.Да , пару тройку раз TL494 не генерила, приходилось "толкнуть"касанием щупа RC цепи. |
|
telezavr Участник Сообщения: 4110
|
buratino, а нагрузка живая?Тут вроде две линейки диодов внизу и там с новья ещё часто была проблема. До этого пропадало изображение у клиента? |
|
kiop2009 Предупреждений: 1 Сообщения: 1152
|
telezavr, Нижняя линейка в этом матрасе иногда бывало замыкала на корпус матрицы(соответственно выгорал мосфет).Ты об этом? |
|
asanik monitor.net.ru  Сообщения: 6916
|
Раммера нет тут?
Тогда воот -
+фото.
buratino, снимай стринги - http://monitor.espec.ws/section31/topic223042.html
. |
|
telezavr Участник Сообщения: 4110
|
| kiop2009 писал: | | .Ты об этом? |
Гореликов не было,а так да.Сейчас такой стоит,мой уже,но как себя заставить это дерьмо открыть  |
|
kiop2009 Предупреждений: 1 Сообщения: 1152
|
telezavr, Надо себя заставить... |
|
алеx3 Участник Сообщения: 3768
|
| telezavr писал: | | Гореликов не было,а так да.Сейчас такой стоит,мой уже,но как себя заставить это дерьмо открыть |
так там не надо открывать сам матрац-же, лечится отвёрткой шлицевой ,  |
|
buratino Участник Сообщения: 492
|
Энергию элекро вырубили , перекинуть шим нет возможности. К вечеру обещали восстановить. А так парни всё работает и стринги норма ипланки светят по отдельности .МАтрицу разбирал до основания проверил все группы светодиодов .Потом на ключевой полевик подавал отдельно 125КГЦ от какогото битого( по в в трансформатору)мониторного инвертора,всё работает исветится. ЗАтык только по тээлке945.
asanik, да схема один в один, спасибо, и где их находишь? А тут пока срисуешь - глаза сломаешь. |
|
telezavr Участник Сообщения: 4110
|
| алеx3 писал: |
так там не надо открывать сам матрац-же, лечится отвёрткой шлицевой , |
Какие-то вылечились и отвёрткой,а этот сука упёртый,этим его не взять,замыкало через скотч на корпус месяцев 5назад и вот вернулся  |
|
kiop2009 Предупреждений: 1 Сообщения: 1152
|
алеx3, Отверткой это хреново лечится,возврат неизбежен. |
|
rammer monitor.net.ru  Сообщения: 7451
|
| buratino писал: | | asanik, да схема один в один, спасибо, и где их находишь? |
buratino, где где , в Караганде
Добавлено 27-09-2013 16:09
| buratino писал: | | А тут пока срисуешь - глаза сломаешь. |
buratino, пока схему нарисуешь , лучше схемотехнику изучишь . |
|
asanik monitor.net.ru  Сообщения: 6916
|
А обратили внимание - стринги всё время под питанием 12V даже в дежурке...
С полгода назад у меня коллега удивился, когда впервые столкнулся с таким схемотехническим решением.
| buratino писал: | | на входе 12V, на выходе должно быть примерно 24 В |
Я этого не говорил! - можно стринги (две линейки) параллельно включить и выкинуть всё - токовые резюки в землю оставить и QS3 помощнее поставить и через него запитать.  |
|
buratino Участник Сообщения: 492
|
Всё решилось заменой TL494 её опознавательные знаки на спинке :
i HL2010K TL494CN , на брюшке D47.
Напряжение питания на верхнем стринге +20V.
asanik, нам лёгких путей не надо, а то потом за три девять земель ехать , яркость регулировать инструментально придется .  |
|
rammer monitor.net.ru  Сообщения: 7451
|
| buratino писал: | | нам лёгких путей не надо, а то потом за три девять земель ехать , яркость регулировать инструментально придется |
buratino, и это правильно !
Колхоз дело добровольное , к тому же часто вредное . |
|
buratino Участник Сообщения: 492
|
Спасибо парни , выручили .Тема "решена".rammer, КАРАГАНДА рулит...
только сей час глянул на ссылку, monitor.espec.ws/section31/topic223042.html ,надо и мне как то встревать и в этот ресурс.  |
|
rammer monitor.net.ru  Сообщения: 7451
|
| buratino писал: | | на входе 12V, на выходе должно быть примерно 24 В |
| asanik писал: | | Я этого не говорил! |
asanik, Саша а давай посчитаемС ...
14-й вывод V ref = 5V , делитель из двух резисторов RS15 ; RS14 по 10 kOm на землю .
Средняя точка - имеем +2,5V подключена к 15-му выводу . Значит на 16 - ом выводе имеем те же +2,5V .
С 16-го вывода имеем делитель на выход из двух резисторов RS16 = 130 kOm и RS12 =15kOm .
Тогда на выходе имеем Vout = 2,5*(130+15 )/15 = 24,16 V
Так как имеется цепь регулировки ADJ , то изменяя опорное напряжение напряжение от 2V до 2,5V на 15 ноге TL494 , можно менять напряжение на выходе от +19V до + 24V
Так что buratino был не далёк от истины когда сказал про +24V |
|
asanik monitor.net.ru  Сообщения: 6916
|
| buratino писал: | | asanik, нам лёгких путей не надо |
А я намекнул для сообразительных , как в этом тел-е при "заткнутом" драйвере быстро проверить стринги перемыкая их поочередно . А никто не поддержал.
| rammer писал: | Тогда на выходе имеем Vout = 2,5*(130+15 )/15 = 24,16 V
Так как имеется цепь регулировки ADJ , то изменяя опорное напряжение напряжение от 2V до 2,5V на 15 ноге TL494 , можно менять напряжение на выходе от +19V до + 24V |
Нет. "Не можно" - не получится от +20V до +24V. Только ниже 20V.
| rammer писал: | | Так что buratino был не далёк от истины когда сказал про +24V |
.. или далёк...
Истина всегда где-то рядом...
Саня, нее - "..тут, дядя Фёдор, на бутерброде колбасу по-другому держать нужно..."
| rammer писал: | | asanik, Саша а давай посчитаемС ... |
Давай...
| rammer писал: | | Тогда на выходе имеем Vout = 2,5*(130+15 )/15 = 24,16 V |
Это ты посчитал по VFB или OVP - только лишь значение максимального (порогового) выходного напряжения инвертора - предел, выше которого оно не может подниматься.
И в правильном режиме работы значение этого напряжения никак не влияет на яркость, да и в целом на работу именно этого инвертора. До него не поднимается амплитуда.
А вот ниже этого значения... и происходит вся работа...
Рабочее напряжение задается по 1 PIN - A+.
По А+ - как раз и контролирует ТОК в стрингах и если ОН повышается, по ОС выходное напряжение инвертора понижается. Здесь и заложена обратная связь по току в нагрузке (стрингах) и ТОК стабилен. Изменяется он в некоторых пределах только внешним фактором - это ADJ или дискретно подбором токовых резисторов "на батарее". Добавляя их - ток увеличивается (соответственно и яркость LED), убирая - уменьшается.
Пока хватит... долго писать...  |
|
rammer monitor.net.ru  Сообщения: 7451
|
| asanik писал: | | Рабочее напряжение задается по 1 PIN - A+. | Саша , ты же сам пишешь 1-й пин - контроль тока .
Добавлено 29-09-2013 00:27
P/S: дальше про ток ты всё верно написал | asanik писал: | | По А+ - как раз и контролирует ТОК в стрингах и если ОН повышается, по ОС выходное напряжение инвертора понижается. Здесь и заложена обратная связь по току в нагрузке (стрингах) и ТОК стабилен. |
|
|
NO ® Философ Сообщения: 3354
|
| asanik писал: | buratino, снимай стринги - | Надо взять фразу на вооружение.
"Снимите стринги и внимательно их обнюхайте, сделайте замеры"  |
|
asanik monitor.net.ru  Сообщения: 6916
|
| rammer писал: | | asanik писал: | | Рабочее напряжение задается по 1 PIN - A+. | Саша , ты же сам пишешь 1-й пин - контроль тока . |
Саня, неправильный ты смайлик выбрал - надо вот этот
Всё правильно пишу.
Именно по 1 PIN - A+ при правильной работе этого инвертора и будет определяться реальное рабочее напряжение - Vout, а не расчетное по OVER VOLTAGE PROTECTION - OVP (VFB) - 16 PIN - B+.
И зависеть это напряжение будет от ТОКА в нагрузке, порог которого обусловлен/заложен делителем на RS13 RS5 по 2 PIN - A-, токовых датчиков - RS8 RS25 RS26 RS27 R28 и непосредственно самой нагрузки/параметров LED панели.
Именно так, как оно должно работать и работает в этой схеме.
| buratino писал: | | Напряжение питания на верхнем стринге +20V. |
Хотя всё это до определенного момента, пока не начать управлять яркостью по ADJ именно в этой схеме...
Привожу для наглядности функционально подобный источник - преобразователь постоянного напряжения с ограничением максимального ТОКА в нагрузке на TL494 (аналоги KA7500, mPC494C, IR3M02, МВ3759, DBL494, UTC51494, KIA494, КР1114ЕУ4, М1114ЕУ4 и т.д.), коим и является рассматриваемый инвертор -
- и внутреннюю структуру TL494 -
- откуда видно, что усилители ошибки 1 и 2 идентичны и выполняют одинаковую функцию и их выходы через развязывающие диоды объединены.
При необходимости эти входа можно попарно поменять местами.
В приоритете окажется тот усилитель, выходное напряжение которого выше. По нему и будет задаваться режим работы ШИМ - ТОК и выходное НАПРЯЖЕНИЕ инвертора.
Если схема собрана и работает правильно с её главным предназначением - стабилизация тока LED - тогда в приоритете всегда будет второй - 2 усилитель ошибки, отслеживающий и ограничивающий ТОК в нагрузке. В нашем случае входы 1 и 2 - A+ и A- TL494. По ним и будет отслеживаться/выставляться рабочие ТОК и НАПРЯЖЕНИЕ этого инвертора.
Первый усилитель - 1 - здесь выполняет защитную/ограничивающую (сторожевую) функцию - Vout FB - максимально допустимое выходное напряжение и в работе он не участвует.
Однако..., не смотря на всё вышеописанное, инжИнИра этого телевизора Version Full HГ.... решили сделать иначе - при регулировке (уменьшении) яркости LED разорвать петлю ОС по току - выбросить (NC = DS1 RS10 RS6) цепи регулировки ТОКА LED по ADJ, тем самым лишив инвертор правильной и требуемой регулировки ТОКА, хотя изначально это было предусмотрено - при регулировании по входу ADJ параллельно уменьшались, как максимальное пороговое НАПРЯЖЕНИЕ на выходе инвертора, так и ТОК LED, оставляя при этом рабочую токовую петлю ОС.
Видать что-то у них не спаялось... не сложилось... не задалось... "NC" рулит - так проще.
И теперь ИХ регулировка яркости подсветки осуществляется "криво" - не в полной мере - только лишь управлением по выводам 15 и 16 - B- и B+ понижением выходного напряжения в нагрузке. И если при уменьшении яркости при переходе ниже установленного порога ТОКА LED из работы выбывает узел стабилизации ТОКА - 2, отдавая приоритет первому усилителю - 1 (ограничение напряжения) - ни о какой стабилизации ТОКА в нагрузке не может быть и речи - токовая петля ОС разорвана.
Тем самым в режимах регулировки яркости подсветки "кастрирована" нужная закладываемая возможность поддержания постоянного ТОКА LED на их "возраст" (деградацию) при длительной эксплуатации.
Т.е. сделано по принципу - "сойдёт и так".
Я понимаю, почему они так сделали (кратко если - меньше хлопот, да и подешевле).
Если ОНИ смогут объяснить разумность и правильность такой модернизации - я сниму шляпу.
По-другому, данное утверждение НЕВЕРНО -
| rammer писал: | P/S: дальше про ток ты всё верно написал | asanik писал: | | По А+ - как раз и контролирует ТОК в стрингах и если ОН повышается, по ОС выходное напряжение инвертора понижается. Здесь и заложена обратная связь по току в нагрузке (стрингах) и ТОК стабилен. |
|
Для примера и полноты картины приведу и ВАХ и температурную зависимость одного из LED -
| asanik писал: |
Этот возьмем - http://led22.ru/pdf/5730-05.pdf
Там где красный крестик - там смерть LED. И графики дальше не рисуют. Или обрыв или пробой (орел/решка) - они не решили как рисовать.
График с температурой прошу не путать - он отражает максимально допустимый ток LED в зависимости от его температуры - все, что за графиком - тоже смерть диоду.
 |
Дополнительно (проще) можно рассматривать этот инвертор на примере лабораторного источника питания с регулировкой тока. Взяв резистор 100 Ом и смоделировав все параметры напряжения, как в теме. При 20V ток будет равным 200 mA, что приблизительно соответствует току в стрингах с последовательно включенными "одиночными" LED в одном оптоблоке. Выставить ток "отсечки" 200 mA и 20V на источнике питания и порегулировать выходное напряжение от 15 до 25V, наблюдая за током, когда он будет входить в режим стабилизации.
Добавлено 29-09-2013 20:31
Да. Чуть не забыл традицию - кино про TL494
И почитать про неё- тут. |
|
asanik monitor.net.ru  Сообщения: 6916
|
Саня, меняй смайлик на правильный или дубль 2 "на новый LED лад" ? - Детский вопрос. Регулировка яркости...
| Rottor писал: | Желательно что бы "самые образованные" высказались конкретно и по теме не на третей странице этой темы. |
|
|
|