• Конференция по ремонту» Приборы, измерения» ESR - понятие, способы измерения, информация, ссылки



  • Rottor26-11-2002 20:17
      Тема измерения ESR оксидных конденсаторов достаточно актуальна в практике ремонта.
      Благодаря интернету появилась первые публикации и разработки способов измерения в Русскоязычном интернете.
      К сожалению, способы контроля и приборы по измерению ESR малодоступны для широкого круга даже специалистов. Дороговизна и непродуманная сложность массовых приборов мешает широкому внедрению, и применению измерителей ESR в практике ремонта. Тем самым создавая многочисленные трудности с поиском «сухих» конденсаторов.

      Надеюсь, что поднятая тема будет интересна широкому кругу специалистов и практиков в области ремонта электроники. http://master-tv.com/article/esr/




      ССЫЛКИ И ИНФОРМАЦИЯ ПО ТЕМЕ :


      - Некоторые понятия по ESR:
      http://electronics.ru/showArticle.phtml?id=2357863


      - Наиболее массовый измеритель, одна из первых моделей применяемых за рубежом. http://albany.net/~gwoods/esr_meter/esr_meter_index.html

      - Митинги по поводу первой публикации измерителя ESR в Российских источниках http://monitor.net.ru/forum/search.php?sid=467537ee83e030b3e1bfe40601f ... и тут http://rc5.ru/p/search.php?conf=tv&action=search набрать ключевое слово ESR .

      http://master-tv.com/article/esr/esr.shtml
      http://masterkit.ru/info/magshow.php?num=49
      http://belza.cz/measure/ctst.htm
      http://qsl.net/iz7ath/web/02_brew/15_lab/06_esr/fig03.gif
      http://members.ozemail.com.au/~bobpar/esrmeter.htm
      http://master-tv.com/article/esr3/esr.shtml

      http://prist.ru/info.php/articles/lcr-meters/0.htm
      ------------------------------------------------------------------------------------------------------


      Больше от формы измерительных импульсов, после 40 - 50 kH примерно одинаково если это синусоида.
      - Именно искажения формы ( в том числе длительности фронтов) исключает повторяемость по однозначности результатов при измерении, для разных приборов собранных по одной и той же схеме, с разным напряжением питания, измеряемым значением ESR ...
      - Особенно ЭТО сказывается при измерении ESR емкостей на участках схемы без демонтажа конденсатора.
      - Для этого стремятся значительно понизить выходное сопротивление генератора и снизить амплитуду импульсов, до величин примерно 40 - 50 mV.
      Но и ЭТО в свою очередь вносит погрешности и влияет на "показания ESR" с учетом полупроводниковых свойств обкладок, например...


      Так что попытки рассуждать о "достоверности и точности" показателей при "измерении ESR" с "нулями" после запятой это рекламный вымысел "разработчиков".

      -----------------------------------------------------------------------------------------------------------
      - Предлагаю провести эксперимент : Электролитический конденсатор аккуратно извлекается из корпуса. Пакет фиксируется проволокой, что бы не развернулся. Выводы подключаются к измерителю емкости. Затем его постепенно «засушивают" на пламени зажигалки.
      Цель эксперимента - целесообразность применения термина «СУХОЙ» конденсатор.
      Выводы сделайте сами.
      --------------------------------------------------------------------------------
      И еще один эксперимент , в результате которого нужно сделать выводы о нецелесообразности применения типовых измерителей, как приборов для определения "емкости" конденсаторов.

    Anonymous29-11-2002 08:53
      По поводу прибора Rottora http://master-tv.com/article/esr/
      толково и просто. Насчет трансформатора - я намотал в первичке 15, во вторичке 45 (было лень наматывать 150 во вторичке). Мерит довольно сносно. Единственно- стрелка отклоняется не сильно ( использовал индикатор от магнитофона), но неисправные кондеры выявляютсяуспешно. Увеличил коэфициент трансформации до 4, стрелка стала отклоняться сильнее. Насчет генератора - я использую ГНРЧ-2. Соответственно выкинул из схемы подстроечник для установки нуля. Калибрую размахом сигнала с генератора.

    Rottor29-11-2002 22:57
      CD74HCT04E, выбрана специально из соображений получения максимальной выходной мощности при низкоомной нагрузке. Отдельные экземпляры работают при снижении напряжения менее 2 вольт. Я применяю  три батареи по 1, 5 вольта с простейшим таймером на полевике. Конденсатор 47 мкф заряжается на затвор и резистор  3,3 мОм  на минус. Ввыдержка около  3 -  5 минут. батареи обеспечивают работу 1,5  - 2 года.  Для снижения габаритов можно применять дисковые батареи на 3 В, работают минимум 6 месяцев. Примерный аналог этой микросхемы - 155 серия  (ЛА 3). Крону можно применять,  но генератор лучше сделать на  таймере (555).  Как и на чем собран генератор никакого значения не имеет. Питание можно использовать  1,5 вольта, но генератор нужно собрать на блокинге,  или мультивибраторе. Стабилизатор тут совсем  не нужен имеется ручка калибровки измерителя с учетом напряжения питания. У микросхем  КМОП проблемы с работой на низкоомную нагрузку, поэтому на мой взгляд их применение не целесообразно. К тому же они менее надежны при попадании прибора под напряжение.

    Anonymous02-12-2002 01:01
      for Rottor
      Цитата:
      при измерении необходимо пользоваться дополнительной таблицей:

      Алекс, а при работе с Вашим прибором разве нет необходимости хотябы поначалу заглядывать в таблицу?
      Спрашиваю потому, что мой вариант, как я писал Вам, несколько отличается от Вашего.

    Rottor02-12-2002 01:46
      У меня пробник как и все остальные. а там достаточно точный измеритель на ином принципе. Но в практике измерений приборами ESR, достаточно знать что небольшие емкости (ниже 4,7 на повышенные напряжения) имееют ESR выше 1- 3  Ом. К тому же эти емкости стоят в слаботочных цепях. что не так критично в работе РЭО. Не думаю что это разумно,  применять  точные и сложные измерители с дополнительными таблицами в практике ремонта. Я ним пользовался (аналог выпускаемый в USA). Мне показалось это не очень практичным, к тому же часто вылетает по причине попадания под напряжение.
      Я потому и применяю трансформаторы, это резко повышает надежность, и позволяет использовать простые детекторы без усиления. К тому же дополнительное качество - ток измерения повыше, что дает более достоверные результаты на минимальных ESR..

    Viat02-12-2002 12:52
      Привет Всем.
      По поводу питания - понял.
      При сборке и настройке у меня четко сработало старое правило - "делаешь усилитель -генерит, делаешь генератор - не запускается". Запускался при касании щупом тестера, пришлось повесить резистор 10к с плюса питания на первую ногу мс. Частота 70 кГц. Второе - индикатор оказался не на 50, а на 5мкА, пришлось выбирать, зашунторовать "голову" или трансформатор, выбрал второе. Поставил аж  0.22 Ома паралельно первичной обмотке трансформатора, тогда стрелка стала приемлимо показывать ( на 1 Ом примерно 5мм шкалы).
      Однако при измерении в схеме иногда показания чуть больше, чем на "голом" конденсаторе (приблизительно на 0.15-0.2 Ома), думаю, что какой прогрешностью можно принебречь.
      Удачи всем.
      Viat.

    Rottor03-12-2002 00:00
      Нужно обратить внимание что независимо от структуры CD74HCT04E, ее входное сопротивление НИЗКОЕ  и совместимо с ТТЛ.  Это наглядно видно на схеме где в генераторе применяются Омные резисторы. В аналогичном генераторе на  К561ЛН1 входное сопротивление ВЫСОКОЕ, там  потребуются резисторы  сотни кОм.  Выход генератора подключен к низкоомной измеряемой цепи непосредственно (через емкость) что не стандартно с точки зрения схемотехники, но проверенно и считается (мною) целесообразным.  При искрении под напряжением, несмотря на защитные диоды,  с другими микросхемами возникали пробои. С указанной нет, что и позволило предложить хорошо отработанный вариант. Любые другие изменения для достижении  нужных авторам  результатов -  прецедент создания СВОЕЙ  схемы. Соответственно это уже не мой прибор, а Ваш, и если возникают какие либо недоумения и проблемы  то Вам их и решать.


      viat
      Попробуй поступить так:  соедини  выход генератора с входом измерительной части. А  проверяемый конденсатор подключай к точке соединения и на «землю». Шкалу прибора сменится на обратную. Калибровка (максимум ESR)  будет в конце шкалы а  область малых сопротивлений в начале.  За счет нелинейности диода  участок с малыми значениями  растянется. Это значительно удобнее и настроить легче.

    Anonymous03-12-2002 00:26
      Мое видение проблемы: http://alexlands.chat.ru/esr_kondor.pdf
      Монтаж трансформаторов такой.

      - полная гальваническая развязка;
      - изменение большим током и малым напряжением 75-100 мВ (никакой полупроводник не откроется);
      - логарифмическая (сжатая) шкала.


      Ни на что не претендую. Считаю что такое схемное решение лучше (чисто мое мнение). Пробовал разряжать через него сетевой кондюк: измерительные иглы полетели - схема цела (не считая слегка подгнутой стрелки).

      Удачи
      Кондор.

    Rottor03-12-2002 01:08
      Схемами мы обменялись, надеюсь в почте получена.
      Я то же приходил к такому решению. У меня  другая схема генератора. а защита при таком же решении работает несколько иначе. Ее так же, испытывал на сетевом электролите.
      Особенность заключалась в том что применял сердечники трансформаторов с минимальным сечением, и шунтирующий электролит  большой емкости паралельно прибору. При попадании на напряжение маломощные трансформаторы быстро насыщаются,  а переходные процессы заряжали электролит, такая "задержка" позволяет стрелке оставатся невредимой.
      Такая конструкция обладает еще одним качеством подключая к вторичке (выводы 5 - 8),  намоточные изделия можно легко производить проверку на "витковое" Только обмотки ( выводы 5 и 1) лучше соеденить а емкость подключать паралельно обмоткам.  Это то что я выше  советовал viat.  
      Такого типа конструкции приборов для проверки ESR я считаю наиболее надежными, практичными и доступными для повторения.  

    Rottor03-12-2002 17:14
      Вариант измерителя ESR с трансформаторами

      R3 680 Om.* R2 12 Om.  C1 0.22. C2 680 pF. С3 47 mF. IC  155ЛА3.   D1  Д9. Д20.

      Транс генератора: I - 100 вит 0, 09. II - 1,5 вит 0,56.
      Транс измерителя: I -  10вит  0,56.  II - (к прибору) 100вит. 0,09.
      Намотка на ферритовых кольцах 10 - 12 мм. размеры не критичны.

    Rottor03-12-2002 17:32
      Один из первых, моих измерителей ESR.
      Используется в составе импульсного источника питания - "ЕНЕРАТОРА". http://monitor.net.ru/forum/viewtopic.php?t=48599
      В принципе можно использовать любой источник импульсов произвольной формы. Подгонка по параметрам и имеющимся комплектующим заключается в подборе резисторов, диода, и чувствительности измерительной головки. Трансформатор можно применять любой с ферритовым сердечником в соотношении витков (например 1 к 150 –200. Желательно измерительную обмотку 2- 4 витка мотать первой, это позволит при калибровке установить стрелку ближе к делению «0» измерительного прибора.
      Если с калибровкой нуля возникают сложности то сначала калибруется «нуль», как отметка на шкале, затем сама шкала с помощью резисторов 0,5. 1. 2. 3. 5 10…

    Anonymous03-12-2002 21:19
      я давно пользуюсь измерителем с использованием генератора (частота 100кГц),милливольтметра.2ух резисторов .включенных делителем (U на щупах - 100мВ и 2ух встречновключенныхдиодов (защита входа)-по невнимательности несколько раз щупал конденсаторы в работающем устройстве - один раз диоды пришлось менять
      автономный прибор не собирал
      в выходные провёл сравнительные испытания (на резисторах-в схемах на реальных С не было времени проверить)3х дивайсов:
      -своего
      -Rottor(a)-собран знакомым телемастером,схема и методика наладки из статьи в РЭТе,в качестве доработки через кнопку введён калибровочный 1R резистор)
      -slap(a)  - авторский вариант

      резюме с точки зрения пользователя:
      мой и Rottora дивайсы примерно одинаковы и имеют общий недостаток - значения меньше одного Ом трудно измерить(cчитать)-стрелка измерителя от нулевого значения отклоняется незначительно
      в приборе slap(a) диапазон от нуля до единицы растянут (при шкале в 50 делений )
      0R1 - 2
      0R22 -4
      0R27 -4,5
      0R33 - 5
      1R -   15делений
      и т.д.
      измерение ёмкости(тумблер) разбито на диапазоны (малогабаритный галетник -1,5,10,50,100,500мкФ)

      удобно это или нет - решать пользователю,про схемотехнику говорить не хочу во избежание дальнейшего накала страстей улыбка
      сегодня увидел в магазине дешёвый китайский стрелочный тестер-купил-буду делать в его корпусе

    Rottor03-12-2002 23:45
      Реплика по выбору напряжения измерения и шкал.

      Прибор по схеме   http://albany.net/~gwoods/esr_meter/esr_meter_index.html   измеряет ESR при напряжении на выводах 50 мВ.  Это обуславливает необходимость применения усилителей  и электронных детекторов.  Шкала там нелинейна из практических соображений - не требуется переключатель. В приборе slap(a) головка включена в цепь обратной связи и нужно полагать что шкала линейна. Линейные Омметры строются по такому же принципу.
        В работе достаточно предела 0 - 5 Ом,  но для комфорта нужно по крайней мере до 50 что бы видеть реакцию на измерение.  В практике ремонта, с учетом  реальных требований  удобно пользоватся шкалами где значения ESR?  0 - 3  Ом занимает по меньшей мере треть шкалы. А максимум 12 - 20 Ом. В этом случае предложенные приборы по параметрам шкалы примерно идентичны "китайским"  В варианте когда емкость шунтирует измерительную цепь  это получается проще, за счет нелинейности диода выпрямителя шкала резко нелинейна.  То есть в предложенной схеме  1 Ом можно получить на 1/3 шкалы.  И еще одно наблюдение, если сигнал генератора ограничивать на диодах защиты до 0,7 В и измерять ESR непосредствено на монтаже то влияния  ПП переходов  в диаппазоне  0 - 3 Ом практически нет.  А поскольку в практике ремонта значения выше 0,5  Ом не приемлимы то измерители  можно строить по упрощенным схемам генераторов и без измерительных трансформаторов. Но об этом потом.

    slap04-12-2002 00:59
      Rottor
      Цитата:
      А поскольку в практике ремонта значения выше 0,5  Ом не приемлимы то измерители  можно строить по упрощенным схемам генераторов и без измерительных трансформаторов. Но об этом потом.

      Так tibla  и говорит что на вешем приборе значения около 1Ома практически не измеряются.А если значения 0.5 ома неприемлемы ,то непонятно ,что вы измеряете ?
      Цитата:
      В приборе slap(a) головка включена в цепь обратной связи и нужно полагать что шкала линейна.

      Это можно отнести к шкале самого измерителя напряжения , но шкала самого прибора нелинейна ,это же видно из схемы улыбкаИ диапазон меняется изменением одного резистора, растягивается или сжимается шкала.
      Далее я уже говорил вам ,что само значение ESR  очень сильно зависит от температуры и ТИПА электролита так например каталоги дают значение ESR для конденсатора 4.7 *35 вольт на частоте 100 КГц для разных типов (я не беру емкости которые нормируют на 100ГЦ) от  0.1 до 2.2 Ом. Для более высоковольтных оно еще выше.Не нужно все грести под одну гребенку.

    Rottor24-12-2002 01:23
      Наиболее совершенный измеритель из "трансформаторной" серии, имеет возможность проверки большинства "телевизионных" индуктивностей на витковое замыкание.

    Anonymous25-12-2002 22:53
      Алекс, мне кажется, что это уже перебор. Называется привет ЛАшке если кондер будет заряжен.
      Я думаю, что измеритель индуктивности лучше отдельным прибором делать!!! Задачи разные. Твой измеритель на трансах - это корманный приборчик для быстрого анализа в схеме. Пусть таким и остается.

      Удачи
      Кондор.

    Rottor25-12-2002 23:21
      Вопрос уместный, прибор на трансах это предшественник этой версии там такая же защита. Но ЭТО предусмотрено схемотехникой - изменена схема включения измеряемой емкости, напряжение на конденсаторе (если оно присутствует) замыкается измерительной обмоткой трансформатора без ущерба для измерителя.
      Несколько витков провода ПЭВ 0,56 паралельно выводам, это и есть защита.

      Проверка на "витковое" получается очено просто, поэтому целесообразно  за счет введения переключателя  получить дополнительную функцию.
      В первые экземпляры устанавливал панельку для ЛАшки, но проблем не возникало.
      Предидущие схемы более "древние" по разработке и публиковались с целью привлечения внимания к измерителю, и сбора критической информации.
      В то время я применял доступную 155 серию так и публикую, но многие делают генератор на других сериях. У измерителя "нуль" слева и шкала за счет нелинейности диода больше растянута в начале. Удобнее калибровка и отсчет показаний.
      ----------------------------------------------------------------------------------------------------------------------

      Еще одна оригинальная разработка прибора для проверки емкостей:

      "Принцип работы прибора основан на зарядке измеряемого конденсатора от источника сигнала переменного тока стабильной формы, амплитуды и частоты с последующим дифференцированием, выделением постоянной составляющей на синхронном детекторе и фиксацией ее измерительными системами."

      http://anklab.pirit.sibtel.ru/Press/Paguo/1993/06/art-21__.html

    Viat27-12-2002 16:46
      Rottor.
      Просвети на счет проверки на КЗ, это межвитковое, при этом надо знать номинальную индуктианость?
      Удачи.
      Vait.

    Rottor27-12-2002 17:16
      Способ очень простой. На трансе все время напряжение от генератора стрелка в конце шкалы.  Подключаешь индуктивность с витковым и вторичка шунтируется, перемещение стрелки влево показатель виткового. Нужно учитывать, что индуктивности основных намоточных изделий телевизоров и мониторов превышают  индуктивность обмотки измерителя. Следовательно их влияние (без виткового), на измерение напряжения минимально. Но для отработки навыков проверь несколько  исправных деталей: дросель EW, обмоткии отклонялки, трансформатор ИИП, транс драйвера... Определьсь реакцией исправных деталей, а потом то же самое, но с иммитацией виткового.  Шкалы как таковой нет но, после нескольких измерений  все станет понятно.
         Можно расширить возможности устройства, поставить переключатель снижающий частоту до 1- 2 кГц и использовать как генератор для проверки звука и прохождения видео, очень удобно, и всегда под рукой.

    Anonymous08-01-2003 17:54
      Rottor

      Спасибо за схемку.
      Дешево и Сердито!!

      В том, что у меня получилось:
      1. Головка от Маяка120 - 0.5мА  - Зашунтирована 2 мя диодами 1N4007-встречно паралельно .
      2. Подстроечника в цепи вторички (200 витков на К17,5 *10 *непомню 2000НМ)
      и головки нет вообще.
      3. Диод - Д310. Замечено, что чем меньше падение на диоде - тем более чувствительна головка к малым (до 1 Ома) сопротивлениям (растянутость).
      С Д9 - тяжко при сопротивлениях  до 1 Ома.

      4.На Условный Max выставляю при помощи подстроечника 1к от Лашки к первичке  (10 витков проводом в 0.5 квадрата в черном фторопласте.).

      Диапазон Индицируемых Сопротивлений  (по калибровочным резисторам) 0.1 ... 24 Ома.

      При первом тесте на живучесть - 180мкФ при 300В - погнуло стрелку на головке - после чего были поставлены диоды. Лашка - жива.
      Щупы - нет.

      А провода на щупы  и в правду нужно ставить толстые.

      На 500-600 мВ не настраивал.
      Просто брал Д310 и мерял его. Стрелка не шевелится - значит ОК!

      С Уважением.

    Rottor08-01-2003 20:35
      Cheeep
      Спасибо за информацию. Я давно пришел к выводу, что влияние переходов не сказывается  в пределах ниже 10 Ом, как и растяжка шкалы в зоне 1 - 3 Ом. Можно применять напряжения измерения более 1 V,  для практических целей в сфере ремонта,  достаточно такого измерителя. Более точные измерения ESR это другая область и иные принципы измерения.

    Anonymous02-04-2003 15:01
      Не устраивало меня то, что провода очень толстые ставить нужно...
      Выход нашелся случайно: подсоединил свитый провод 0.5 квадрата - перемкнул щупы - отметил положение стрелки. После чего перемкнул пинцетом точки подключения к плате - и чем меньше разница - тем лучше.
      Сейчас провода следующие: оплетка от экранированного фторопластового провода одета 5 раз друг на друга.
      Затем в тонкую капельницу.
      Мягкие и удобные.
      Свиты друг с другом.
      Оставлены свободно только на 10см.

    Anonymous07-04-2003 01:46
      Собрал пробник на CD74HCT04D(smd), головка взята от битого тестера. Не могу растянуть шкалу в районе 0.5-10 Ом. При подключении 1 Ом стрелка откланяется на одно деление(из пятидесяти). Как решить эту проблему.
      Спасибо. рёв в три ручья

    Rottor07-04-2003 09:58
      Какой диод применяешь, попробуй Д9. Д310, повысь напряжение с трансформатора.
      Проще домотать вторичную, или применить более чувствительную "головку".

    Anonymous08-04-2003 00:48
      Смотал первичку. Сейчас 20:150. Результат положительный но недостаточно. Более чувствительная головка насколько я понимаю отразит только калибровку на ноль. ухмылка

    Rottor08-04-2003 11:28
      vaso,
      Более чувствительная головка работает "чувственнее" и стрелку отклоняет значительно дальше, чем одно деление подмигивание

    Anonymous08-04-2003 22:11
      Подбирал с помощью резистора ,что параллельно ограничительным диодам,чувствительность доводил до 1 ом на половину шкалы.Только это ни
      к чему,тогда начинаешь путаться,все кондюки показывают наличие ESR .Реально
      на практике 1 деление 1 ом.Еще достало ,видимо какие-то резонансы,конденсатор
      примерно на 0.1 мкф а стрелка даже уходит за нуль - зашкаливает.
      Сергей.

    Rottor08-04-2003 22:19
      m sergey,
      Там же ясно сказано, что только оксидные емкости начиная с 1 - 2 мF.
      Измеритель лучше собирать по последнему варианту схемы с одним трансформатором.

    Anonymous10-05-2003 16:22
      Была бы возможность я бы присудил сабж за прикосновение к истине и создания панацеи от всех болезней - измерении ESR оксидных кондёров. Пусть сам метод известен, но зострение и расстановка акцентов дорогого стоит.
      А теперь мои изыскания. Было как-то препирание между ROTTORом и Вованом по поводу высыхания. После этого я разобрал кучу литов (и прочитал всё что можно по их конструкции) и вынужден согласиться с Вованом - сохнут таки они. Более того, на первой стадии резко растёт ESR по причине увеличения сопротивления электролита, а потом как следствие исчезновения "электролитической" обкладки и увеличения расстояния между обкладками из фольги падает ёмкость, но это в токовых цепях ерунда по сравнению с увеличением последовательного сопротивления. Отгнивание выводов и соответственно увеличение контактного сопротивления тоже бывает, но реже.
      Провёл такой экпиремент. Нашёл измеритель ёмкости, независящий от последовательного сопротивления. Замерил - 103 uF. Кондюк: 100*35V. Замерил ESR - типа 0.3 Ohm. Вскрыл кондёр. Ну, думаю через час от него ничего не останется. Фиг мне. На 3-и сутки(!!!) ESR подвалило к 0.6 Ohm. Ёмкость как влитая - 103. Через неделю ESR 0.8 Ohm и далее остановилось. Ёмкость таже. Разозлившись положил кондёр на паяльник. Подымил минут 5. ESR - 10 Ohm(!). Ёмкость таже(!). И лишь потом на следующий день ёмкость опустилась до 85 uF, на чём и остановилась.
      Вот мои выводы.
      1. Проблема номер один в токовых цепях, где применяются оксидные конденсаторы - повышение ESR последних вследствие высыхания.
      2. Измерение ESR оксидных кондёров самодостаточная диагностика их качества.
      (Чуть подробнее: невозможна ситуация уменьшения ёмкости оксидного конденсатора при неувеличении последавательного сопротивления).
      3. В большинстве измерителей показание ёмкости сильно зависит от ESR (или от тангенса потерь, что может быть пересчитано), что есть хорошо. Редкие измерители, где такой зависимости нет, полезны для науки, опасны в ремонте.
      Уф. Спасибо, что дочитали. Спасибо, что дописал.

    Rottor10-05-2003 18:34
      pseudoXP,
      И все равно голливудская улыбка нарушается контакт за счет неплотного прилегания пропитаной бумажки к люминевой обкладке. А если прижать плоскогубцами... гы-гы гы-гы

    Anonymous10-05-2003 19:09
      Насчёт нарушения контакта между пористой бумагой и фольгой - возможно, это ещё шаг к истине. Ответь ещё на один вопрос: почему материалы обкладок разные (и обе очень хорошо проводят - где же окисел?). Потом уничтожай всё на

    Rottor10-05-2003 20:17
      pseudoXP,
      Так окисел то толщиной в несколько атомов ты его прокалываешь и разрушаешь щупом прибора.
      Да и "обкладки", они НЕ обкладки, одна из них просто контакт по всей поверхности окисла и люминевой ленты, за счет жидкости которой пропитана бумага.

    Anonymous10-05-2003 21:02
      И всё же. Оксид это только изолятор (в смысле диэлектрик) или изолятор и одновременно обкладка (как нарисовано на картинке). С атомами согласен. Но ещё раз почёму материалы лент разные (даже по толщине)?

    Rottor10-05-2003 21:56
      pseudoXP,
      Цитата из источника.
      "Они в качестве диэлектрика содержат оксидный (именно поэтому их в последнее время стали называть оксидными) слой на металле, являющийся анодом. Вторая обкладка (катод) - это либо жидкий электролит (в современных конденсаторах практически не применяется), либо слой полупроводника, нанесенный непосредственно на оксидный слой. В зависимости от типа конденсатора анод изготовляется из алюминиевой, ниобиевой или танталовой фольги"

      Оксид полупроводник, с своей ВАХ, а оксидный конденсатор работает как диод. Легко проверить подключив к БП в обратной полярности.
      Обяснение его работы и назначения деталей есть в литературе, вплоть до технологических мелочей.
      У меня сейчас нет доступа к библиотеке, как и особых стремлнний выяснять подробности.
      Для понятия принципа работы и причин повышения ESR достаточно...

    Anonymous12-05-2003 18:00
      Аминь. Пусть будет так.

    Rottor12-05-2003 21:50
      Еще один вариант измерителя ESR.

    GOSHA05-06-2003 18:08
      Rottor, Два вопрса: 1. В схему 2 можно поставить вместо 155 серии какую-то другую, которая жрет поменьше. 2 схемку бы на твое "реле времени" на полевике одним глазом увидеть. Вопросы конечно глупые, но на эксперименты времени очень мало остается.

    Rottor06-06-2003 08:42
      GOSHA,
      1. Любую, главное чтобы получился генератор.
      2. Мое "реле времени" выглядит так. Выдержка 3- 4 минуты. Применяю мощные полевики с малым Rнас.
      Для снижения габаритов укорачиваю выводы до 0,5 мм, и обрезаю радиатор. Последняя "заправка" батарей производилась в мае прошлого года.

    igor.gm19-09-2003 16:18
      Ссылки по теме ESR:
      http://my.execpc.com/~endlr/ESR/esr.html -- grafik Зависимости ESR различных типов эл. конденсаторв от частоты .

      http://octopus.freeyellow.com/99.html -- Проэкт Оctopus . Измерение ESR при помощи осцилографа . Таблица ESR .

      http://elv-downloads.de/service/manuals/ESR1/ESR1_KM_G_021017.pdf --- Схема прибора , продаваемого в Германии ( WWW.ELV.COM ) .

      ------------------------------------------------------------------------------------------------------------------------------------------
      В статье по ссылке http://my.execpc.com/~endlr/ESR/esr.html есть интересная информация:
      "Некоторые проектировщики оборудования видео используют алюминиевые конденсаторы с высокими рабочими напряжениями, чтобы получить более низкий импеданс в диапазоне частот видео.
      ESR также зависит от конструктивных особенностей конденсатора - высокий и тонкий электролит имеют низкие ESR чем приземистые и большого диаметра."

    Rottor15-11-2003 01:49

    Anonymous18-06-2004 18:10
      Вот у бельгийцев штуковина на форуме есть голливудская улыбка

    Anonymous20-06-2004 19:39
      Приветствую всех!
      Добавлю и я в копилку ссылок по этой теме-ИЗМЕРИТЕЛЬ ESR НА PIC16F873 -
      Разравотка Сергея Абрамова.Схема + прошивка -
      http://radio-konst.narod.ru/moi_konstrukcii/izm_ESR/izm_ESR.html

      С уважением - Владимир.

    Rottor23-06-2004 15:36
      Стрелочный измеритель ESR ,
      Отличительная особенность низковольтное питание 1,5 V
      Для обеспечения работоспособности измерителя на низком напряжении, автором применен генератор на базе «блокинга» и чувствительная головка, входящая в состав готового тестера. Автор конструкции 1vova,

      Добавлено Rottor: Емкость нужна для стабильной работы релаксационного генератора. В связи с тем, что импульс генератора имеет скважность отличную от меандра, а выпрямитель однополупериодный, нужно подобрать фазу одной из обмоток с учетом максимального отклонения стрелки измерительного прибора

    Anonymous24-06-2004 06:16
      Добавлю от себя,ёмкость забыл нарисовать,на фотографии видно её:0,22мк,экспирементировал кстати и без конденсаторара-разници не заметил,в качестве выключателя используется позиционный переключатель:в положении Х10 ом,он замыкается. С фазировкой обмоток тоже эсперименты проводил,отклонение стрелки разнятся на 5-10%.В общем для работы на линии меня устраивает,остальное здесь: http://rc5.ru/offtopic/msg761317139.html,и здесь http://rc5.ru/offtopic/msg506752423.html

    Rottor24-06-2004 13:28
      1vova,
      Поделюсь своими наблюдениями по такого типа конструкции.
      Я конструировал практически такой же прибор с блокингом, по той же причине – в корпусе было предусмотренно место только под одну батарею, в моем случае использовался аккумулятор 1, 2V а корпус с индикатором имел размеры спичечного коробка.
      Гораздо практичнее применять в таких генераторах германиевые транзисторы типа МП 41. Это позволяет лучше использовать батарею (при просадках по питанию) и значительно повышает стабильность выходного напряжения что очень важно при измерении ЕSR. Частота и длительность импульсов такого генератора значительно меняется при разных значениях ESR, а с учетом старения батареи, тем более. Поэтому важна фазировка это более ощутимо при измерении низких значений ESR со слабой батареей.
      Калибровка производится при ненагруженном генераторе, а измерение на максимальной нагрузке. Это и приводит к расползанию показаний на шкале, с учетом напряжения питания и мощности отдаваемой «блокингом». В генераторах на микросхемах это слабо выражено.
      Еще порекомендую там же добавить переключатель и дополнить приборчик измерителем напряжения накала кинескопа .

    Anonymous13-07-2004 12:30
      Доброго времени суток, всем.
      Не сочтите за тупость и лень, но ... не могу подобрать аналог CD74HCT04E ... Все осложняется тем, что живу яя в греции а работаю далеко от города и нет возможности просто поехать и покопаться в справочниках...В сети ничего толком не нашел...был в одном магазине а они предлагают какой то аналог, но понятия не имеют в чем отличие....

      Короче говоря помогите, чем ее можно заменить из импорта (разумеется)...

      Спасибо...

    Rottor13-07-2004 12:52
      ntkkto,
      Чем угодно лучше из ТТЛ серии. Измеритель будет работать с генераторами собранными на любых микросхемах. Можно генератор и выходной каскад собрать на нескольких микросхемах. Наиболее оптимально в качестве генератора использовать от четырех до восми инверторов.
      Главная задача генератора обеспечить максимальную выходную мощность, форма напряжения не критична, на это не стоит обращать внимание. Чем стабильнее напряжение на выходе при нагруженном ( за счет ESR, во время измерения) генераторе, тем проще откалибровать шкалу в области нулевых значений ESR. Низкая мощность генератора, и неправильно выбранный режим приводят к значительным просадкам амплитуды выходного напряжения, что и есть причина неудач, и сложностей при калибровке измерителя ESR.

    VladI+25-07-2004 21:22
      " Из своей практики ремонта скажу - один единственный маленький конденсатор с повышенным ESR способен испортить жизнь любому ремонтнику, вплоть до потери авторитета. В моей памяти немало случаев, когда даже "зубры" ремонта расписывались в своем бессилии при ремонте того или иного аппарата. Поэтому советую вот что - прежде чем заменить неисправный полупроводник, задайте себе вопрос - а почему он сгорел? Очень часто причиной неисправности окажется именно конденсатор с повышенным ESR."

      Глашев Олег “Техника и технологии” 2003

      Еще одно мнение на вопрос" Что же такое это самое ESR и как оно измеряется? " И еще один вариант измерителя ESR.

    Rottor25-07-2004 21:54
      VladI+,
      Я это уже видел но ссылку не дал.
      На прибор со схемой ссылка уже есть в начале темы.
      Схема САМОГО Олега даже не просматривается?!
      Есть разве что претензии на удовлетворение нужд интернета...
      Цитата:
      Несколько человек обратились ко мне по электронной почте именно с этим вопросом. Видно их не удовлетворили несколько интернет - публикаций на эту тему.

      И он конечно отвечает
      Цитата:
      На основании чего я буду делать выводы? На основании своего ремонтарадиотелеаппаратуры, диплома инженера - электроника и приличного стажа работы в области конструирования и ремонта измерительных приборов в весьма авторитетных организациях. А начинал я свою трудовую деятельность в телеателье радиомехаником на потоковом ремонте еще в эпоху товарища Л.И. Брежнева. Так что я не голословен.

      Поэтому конденсатор и технология его производства у него "устроена " достаточно странно
      Цитата:
      Как устроен алюминиевый конденсатор? Три скрученных в рулон ленты: крайние – алюминиевые, а средняя – диэлектрик (либо две оксидированные).Они помещены в алюминиевый стакан, залиты электролитом и загерметизированы

      Ну и так далее с учетом "более чем 20-ти летнего опыта" гы-гы

    Victoras30-07-2004 21:17
      Собрал ESR- измеритель на 561ЛН2 (эта просто подвернулась под руку улыбка ) в коробке подбитого SUNWA YX-360TR по схеме
      http://master-tv.com/article/esr3/esr.shtml

      Работает стабильно, от штатных двух АА (3V).
      Различяю ESR от 0 до 20 Ом (через 1 Ом) – шкала практически соответствует вольтам на шкале 0-50V. Правда, со сдвигом : 0 Ом не с краю, но с 10V отметки, а 20 Ом соответствует 30V.Далее при росте ESR до сотни Ом стрелка отклоняется все меньше от крайней правой отметки (около 45V).
      Но это устраивает- можно определять ESR довольно точно от 1 до 20 Ом, а на глаз- и до сотни Ом.

      Т.к. головка 250 мкА 2кОм, подобрал шунт на ней 470 Ом.
      Трансформатор- от любого 3УСЦТ (ТМС-20,21). Повлиять на растяжку шкалы можно подбором витков- но лень мотать.

      Шкалу в отрезке от 0 до 2 Ом выравнял (растянул сжатие) впаяв R= 1,8 Ом 2W последовательно в один из проводов щупа. Это послужит и доп.защитой при попадании на неразряженный лит.

      Провода щупов нетолстые, но скрученные, 30 см.

      Включив прибор, совмещаю ноль (стрелку) с отметкой 10V шкалы при замкнутых щупах (потенциометром 1 кОм).
      Ток потребления около 2мА .

      В общем, получился не идеален, но для ремонтов вполне пригоден.

    VladI+17-08-2004 06:26
      Добавлю и я в копилку ссылок по этой теме-

      1.ИЗМЕРИТЕЛЬ ESR НА PIC16F873 - Схема + прошивка -
      http://radio-konst.narod.ru/moi_konstrukcii/izm_ESR/izm_ESR.html
      2.Переносный измеритель ESR .Схема,печатная плата -
      http://radio-konst.narod.ru/moi_konstrukcii/per_ESR/per_ESR.htm
      Разработки Сергея Абрамова.
      3." Из своей практики ремонта скажу - один единственный маленький конденсатор с повышенным ESR способен испортить жизнь любому ремонтнику, вплоть до потери авторитета. В моей памяти немало случаев, когда даже "зубры" ремонта расписывались в своем бессилии при ремонте того или иного аппарата. Поэтому советую вот что - прежде чем заменить неисправный полупроводник, задайте себе вопрос - а почему он сгорел? Очень часто причиной неисправности окажется именно конденсатор с повышенным ESR."
      Глашев Олег “Техника и технологии” 2003
      http://picbasic.net.ru/ESR.html
      Еще одно мнение на вопрос" Что же такое это самое ESR и как оно измеряется? " И еще один вариант измерителя ESR.Архив - ESR_Meter.rar

      Для делающих первые шаги в радиоэлектронике,даю прошивку для измерителя ESR на
      PIC16F873.В таблице 1 находится прошивка в так называемом HEX - формате.Что мы делаем? Копируем таблицу в любой текстовый редактор,сохраняем присвоив любое имя с
      расширением .txt.А Total Commander поможет нам переименовать этот файл с
      расширением .hex.И например , с помощью PonyProg программируем микроконтроллер.
      В ж. "Радио " с 5-го 2001-го года по 1-ый 2002 публиковались статьи по PICам .
      Автор А.Долгий.
      Программа на асемблере
      http://radio-konst.narod.ru/moi_konstrukcii/izm_ESR/izm_ESR.asm
      Качаем MPASM компилятор с сайта Microchip ,или с сайта
      http://alexre.h1.ru/download.php?file=mpasm.zip
      С сайта http://microchip.ru/ качаем Руководство пользователя MPASM
      http://microchip.ru/files/d-sheets-rus/mpasm.pdf Изучаем и работаем.
      Успехов!

    ADOWWW02-07-2005 10:20
      Хочу поделиться ещё одним способом градуировки шкалы .
      При , чаще всего , применяемом методе калибровки с помощю постоянных резисторов, сталкнулся с проблемой разброса параметров каждого экземпляра. Корректировать расхождения "на глаз" , конечно можно, но тогда зачем вообще калиброавть ? Применил в принципе , давно известный метод "струны". На деревянную рейку длинной около метра, по краям, вбил несколько гвоздей, на них натянул провод с высоким сопротивлением, от старой нагревательной спирали. В моём случае, провод был длинной около 2-х метров , и полное сопротивление составляло 16 Ом.
      Естественно, эти данные сугубо эксперементальны. Итак, закрепив на одном конце проволки щуп от омметра, другим, ведя его по струне, откладывал целые значения ( для практического применения , думаю градуировка шкалы с нанисением десятых долей Ома не обязательна), отмечая их маркером. Получилось калибровочное сопротивление. Затем измеряя полученные значения калибруемым прибором , откладывал положение стрелки на шкале, предварительно подложив бумагу. Необходимо отметить, помимо всего и примерный центр вращения магнитной системы. Он будет нужен потом.
      Отградуировал шкалу до значения 15 Ом. Далее , во первых - практически не нужно, во вторых - неленейность шкалы затрудняет считывание.
      Затем , готовый образец , отсканировал в компьютер. И отредактировал в "Корел". Можно применить , в принципе любую программу рисования. Получившейся рисунок отпечатал в маштабе 1:1 , Шкала готова ! Остаёться только вклееть её под стрелку .
      На счёт центра вращения стрелки. Дело в том, что при корректировке рисунка, приходиться откладывать радиальные отрезки линий, и в случае не совподения центров , будет наблюдаться заметное расхождение (непаралельность) стрелки и рисок на шкале, особенно на краях . Эстетика тоже играет роль.

    VladI+18-08-2005 17:24
      А.Г.Зызюк "Измеритель эквивалентного последовательного сопротивления электролитических
      конденсаторов" ( ж."Радиоаматор" 3,4 номер за 2005 год)
      Диапазон измеряемых сопротивлений - 0...1 Ом, 0 ....10 Ом

    Rottor04-10-2005 17:47
      coeng писал:
      Rottor, возможна ли схема измерителя ESR без трансформатора ?


      coeng,
      Да, и именно в таком виде измерители ESR изначально созданы, и существуют в многочисленных вариантах.
      Применение трансформатора это прорыв в упрощение схемотехники измерителей ESR, именно ЭТО сделало прибор простым, и доступным в повторении.
      Трансформатор решает три основные задачи
      - реализация простым способом защиты от попадания на участки под напряжением,
      - обеспечение требований по низкому напряжению на участке измерения,
      - создание за счет трансформаторного согласования условий для более, мение линейной работы выпрямителя на обычном диоде что позволтло исключить необходимость применения усилителей.
      Пожалуйста - эксклюзивная схема.
      Куда уже проще, только стремление к "простоте" создает проблемы при настройке и эксплуатации.

    ЛО19-10-2005 23:53
      Стрелочный измеритель ESR ,
      Творчески подошел к авторской конструкции 1VOVA, всовываемой в корпус готового тестера китайского брата YX-2000A. Все содержимое тестера оставил на месте без изменений. А вот схему автора (пардон) изменил. Прежде всего в генераторе использовал МП 38А, R1 – 470om, C1 – 150p. Далее R2 и Cx поменял местами – уж больно мне не нравилось зашкаливание стрелки и работа цепи компенсации. Соответственно отпала нужда в этой цепи и я удалил цепь «+» батареи к головке и R3 вообще. Выход трансформатора для «-» головки подключил к «-» входу тестера. R5 исключил. После диода и кондера C2 поставил еще один диод, который и подпаял к резистору номинала 3к1 на плате тестера, который используется в нем при измерении сопротивления в положении «х1к». Таким образом роль подстроечного резистора (R5) выполняет штатный китайский ADJ номиналом 500 om. Второй диод понадобился для исключения влияния схемы генератора на нормальную работу тестера в режиме измерения сопротивлений. Оба диода использовал Д311А. У них минимальное падение напряжения. После настройки схемы параметры R2 – 3,3om, R4 – 1k8. Показания стрелочника соответствовали с малой погрешностью надписям на самой верхней шкале (но не в умножить на 10 ом, а в омах).

      В корпусе тестера делается еще два контактных гнезда для щупов измерения С

    Anonymous04-11-2005 23:04
      slap(ометр) - позволяет контролировать ВСЮ линейку электролитов,применяемых в ТВ и мониторах
      http://iiclabium.narod.ru/prj.html


    VladI+11-11-2005 22:44
      Пробник ESR( Радио 10/2005)

    VladI+12-11-2005 14:37

    VladI+12-11-2005 15:36

    igor.gm13-11-2005 00:46
      При измерении ESR эл.ка. следует учитывать в подобных схемах , что же конкретно мы меряем (Рис в низу).
      ESR конденсатора или обмотку транса ?


      Еще несколько замечаний по измерению ESR :

      1. Чтобы верно оценить значение/работоспособность эл.ка. в плате , надо прежде ИЗМЕРЯТЬ его ,
      а потом уже ПРОПАИВАТЬ этот канденсатор.
      Телый/горячий кандер имеет ESR на 20%--30 % ниже , чем в действительности.

      2. Надо обращать внимание , сколько емкостей установленно в паралель.
      Есть такое решение в мониторах . По-моему этот
      http://monitor.net.ru/forum/viewtopic.php?t=56497& ... ...
      Там один стоит сразу после диода в БП , а второй через 10-15 см по проводникам прям перед Чопером.
      Т.е. полученный результат при измерении следует удвоить. Это примерно , если оба кондера имеют одинаковый ESR.

    VladI+13-11-2005 23:47

    VladI+15-11-2005 22:12

    AlexM15-11-2005 22:13

    VladI+15-11-2005 22:14

    Anonymous16-11-2005 05:27

    VladI+16-11-2005 07:35

    AlexM16-11-2005 11:50

    Sander18-11-2005 16:15

    AlexM18-11-2005 20:58
      Spinoza писал:
      AlexM, если уже вникал в эту схему, поясни кратко какой пик какой прошивкой шить и какой нужен ЛСД дисплей?.

      ESR meter меня особо не интересует вряд ли буду делать, соответственно в схему особо не вникал. Я так понял , что этот прибор комбинация ранее опубликованного ESR-метра (elektor 9/2002) и С-метра ( elektor 2/2003). Для PIC16F877 прошивка combined15b.hex, для PIC16F84 прошивка gen_5f84_tst9.hex. В архиве есть combined15b.asm его можно попробовать править и компилировать mpasm. LCD дисплей думаю должен подходить любой на контроллере HD44780 2x16.

      Добавлено Ноябрь 18 2005

      Ещё один ESR метр.
      http://ludens.cl/Electron/esr/esr.html





      Если не много поумерить аппетит ,то можно купить
      http://www.vego.nl/atlas/esr60/esr60.htm

    Sander19-11-2005 09:46
      Прародственник ELV-1 и другие,на ELV есть и печатки и расположение деталей ит.д.

    VladI+19-11-2005 10:49
      Sander,
      повторно даю ссылку.
      http://www.mario001.de/elektronik/schaltungen/esrmeter.html
      схема и печатная плата .
      А лучше сделать приставку к мультиметру и будет тебе прибор с пределами измерения
      0,01 -20 ом или вкинь в мультиметр 830
      и будет тебе счастье и не надо будет платить за прибор 80 евро улыбка

    Александр Бородин19-11-2005 14:03
      Очень нужная весчь, собрал себе один такой по схеме Мойше http://iiclabium.narod.ru/prj.html на светодиоде в корусе от фламастера с боковым вторым щупом, очень удобная вещь и здорово помагает. Через некоторое время в свободный момент собрал ещё два таких же, теперь один в чемодане а два на столах в мастерской - не представляю себе работы без них.

    GraNiNi01-12-2005 16:03
      КОНДЕНСАТОРНАЯ "ЧУМА"

      В последние несколько лет мир ПК поразила эпидемия конденсаторной “чумы”. Внешние проявления “чумы” – вздувшиеся электролитические конденсаторы и вытекание электролита на плату. По некоторым данным, на их долю приходится до 70% всех неисправностей.
      Однако отмечено, что чаще этим страдают конденсаторы вполне определенных фирм-изготовителей и даже составлен “черный список” таких фирм.

      В средствах массовой информации ходит байка, согласно которой “в 2001 году некий китайский ученый, работавший на японскую компанию, занимающуюся производством электролитических конденсаторов, ухитрился выкрасть секретную формулу новейшего электролита. И все бы ничего, да только украденная у японцев формула оказалась неполной и конденсаторы, заполненные «неправильным» электролитом, разрушаются под действием скопившегося внутри водорода, выводя из строя материнскую плату”.
      Вот еще перл:"Сейчас много материнских плат выходят из строя по той причине, что на них установлены электролитные конденсаторы с жутким электролитом на водной основе. В течение нескольких дней или месяцев конденсаторы впитывают в себя водород из воздуха и взрываются, портя материнскую плату или любую схему, на которой они установлены”.

      Сделаем попытку разобраться в этом явлении. Прежде всего, нужно критически воспринимать все эти измышления журналистов, имеющих весьма отдаленное представление об истинной сути вопроса.
      Несомненно, состав электролита важен, но для химических лабораторий, оснащенных современным аналитическим оборудованием, определить состав электролита, взятого из конденсатора, не представляет особого труда. Проблема не в том, из чего сделать конденсатор, а в том, как его сделать, какие при этом используются технологии. Именно технология является тем «ноу-хау», что определяет в конечном итоге качество любого изделия, в том числе и конденсатора. Для аналогии можно привести пример с атомной бомбой. Любой школьник знает из чего она состоит, но технология ее изготовления – “тайна за семью печатями”.

      Очевидно, что вздутие конденсатора является следствием выделения газа внутри его конструкции, что обусловлено физико-химическими процессами, протекающими либо в результате нарушения электрических режимов и условий его эксплуатации, либо технологическими дефектами производства самих конденсаторов.

      Причины выхода конденсаторов из строя (отказы) условно разделим на внешние и внутренние.
      К внешним причинам следует отнести все отказы, связанные с просчетами разработчиков в схемотехнике, разводке печатных плат и компоновке РЭ, что в конечном итоге отрицательно сказывается на электрических режимах работы конденсаторов. Сюда же отнесем отказы конденсаторов вследствие выхода из строя (или неправильной работы) других элементов на печатных платах. Во всех этих случаях даже конденсаторы высокого качества могут выйти из строя.

      К внутренним причинам следует отнести отказы, обусловленные низким качеством самих конденсаторов.

      Кратко остановимся на внешних причинах.
      Для надежной работы любых элементов, в том числе и конденсаторов, необходимо соблюдение определенных норм и режимов их эксплуатации. Так интенсивность отказов конденсаторов возрастает с увеличением коэффициента нагрузки более 0,7-0,8. Под коэффициентом нагрузки понимается отношение действительного напряжения (сумма напряжений переменного и постоянного токов) на конденсаторе к его номинальному напряжению. Однако соотношение переменной и постоянной составляющих также не произвольно и должно ограничиваться определенными нормами, иначе возможно развитие процесса ионизации электролита и нагрев конденсатора сверх допустимых значений. Амплитуда переменного напряжения и ток, проходящий через конденсатор не должны превышать определенной величины, так как при отрицательной полуволне напряжения на аноде появляется постоянная составляющая тока, расформирующая анодный слой с последующим увеличением тока утечки, разогревом и газовыделением. Ранее в ТУ на конденсаторы оговаривались все эти нормы и величины, например, для частот 50Гц, 1кГц и 20кГц допустимое значение амплитуды переменного напряжения по отношению к постоянной составляющей не должно было превышать соответственно 20, 3,5 и 0,5 процента.

      Следует отметить, что возможность выделения газа в оксидных конденсаторах учитывалась их разработчиками всегда, для чего в некоторых моделях (К50-7) в дне корпуса имелось предохранительное отверстие, закрытое резиновой вставкой, а в некоторых моделях зарубежного производства имеется специальное утоньшение в резиновой обжимке для выводов.
      В каких условиях эксплуатируются конденсаторы в современной электронной аппаратуре – нужно разбираться в каждом конкретном случае, и делать соответствующие выводы.

      Перейдем к внутренним причинам, для чего заглянем внутрь конденсатора и вспомним, как он устроен.
      В электролитическом (оксидном) конденсаторе обкладки (катод и анод) представляют собой две алюминиевые ленты толщиной 50-100мкм, между которыми проложена специальная бумага, пропитанная жидкостью - электролитом. На одной из обкладок (аноде) электрохимически сформирован очень тонкий слой оксида алюминия (0,1-5мкм), который является диэлектриком и обладает свойствами односторонней проводимости. Физически роль второй обкладки выполняет электролит, который непосредственно контактирует с оксидной пленкой, а другая алюминиевая лента фактически является лишь токоотводом.

      Рассмотрим отдельные элементы конструкции и их влияние на качество конденсатора.
      -Электролит-
      Одной из основных проблем при создании конденсатора является выбор жидкости для электролита. Жидкость должна быть электропроводной, но водные растворы использовать нельзя, так как вода разрушает оксидную пленку и сам алюминий, а также электрохимически разлагается с выделением водорода и кислорода. Поэтому ищут безводные (или с низким содержанием воды) органические жидкости (растворители), в которых для создания электропроводности растворяют вещества, способные диссоциировать на ионы. Найти пару таких веществ непростая задача, поскольку, как правило, неорганические вещества (соли) плохо растворяются в органике. К тому же их ионы не должны электрохимически восстанавливаться или окисляться на электродах конденсатора. Кроме того, жидкость должна быть высококипящей, то есть иметь низкое давление пара в диапазоне рабочих температур. Она не должна химически взаимодействовать с материалом анода и катода, а при электролизе должна восстанавливать дефекты анодного слоя, не должна разлагаться при повышении температуры, не должна замерзать при низких температурах и т. д.
      Как видим, сложностей достаточно, поэтому создатели электролитов и не спешат поделиться своими секретами.

      -Оксидная пленка-
      Формирование пленки (анодирование) - сложный электрохимический процесс со своими технологическими тонкостями и ноу-хау, где химический состав электролита (специальные добавки), режим анодирования (напряжение, температура) и др., в конечном итоге определяют качество оксидной пленки. Большую роль играет качество (чистота) металла, из которого изготавливается алюминиевая лента. Алюминий должен быть высокой степени чистоты, примеси таких металлов, как железо, медь, магний, натрий отрицательно сказываются на однородности, химической и электрохимической стойкости пленки.

      Оксидная пленка очень твердая, но и очень хрупкая! Поэтому при механическом воздействии на алюминиевую ленту, например, при скручивании ее в рулон возможно нарушение ее целостности с образование микротрещин с проникновением электролита непосредственно к металлу (алюминию).
      От качества оксидной пленки зависят такие показатели как ток утечки и напряжение пробоя. Небольшая остаточная проводимость оксидного слоя характеризуется током утечки, величина которого в значительной мере определяет качество конденсатора. Ток утечки зависит от емкости, напряжения и температуры и у качественного конденсатора обычно не превышает 5-50 мкА.

      Но именно ток утечки сопровождается электрохимической реакцией разложения воды, в результате чего выделяется газообразный водород. Например, при токе в 10мкА выделяется 4 мл водорода за 1000 часов. Однако при такой скорости выделения, водород, за счет диффузии и не абсолютной герметичности конденсатора, не успевает накапливаться и создавать давления внутри корпуса. В случае же значительного возрастания тока утечки водород может создать избыточное давление, что приведет к вздутию и даже разрушению конденсатора.

      При пребывании конденсатора без напряжения, электролит растворяет слой окиси алюминия, снижая его диэлектрические свойства. Поэтому после подачи напряжения на конденсатор его ток утечки очень велик. Под действием напряжения слой окиси формируется, ток утечки уменьшается и в течение нескольких минут стабилизируется. Этот процесс формирования оксидного слоя на аноде сопровождается электрохимической реакцией с выделением газообразного водорода на катоде. Если конденсатор качественный, на этом все и заканчивается. А если нет?

      Вот здесь на первый план и вылезают все его внутренние дефекты. То есть, если в электролите повышенное содержание воды, а оксидная пленка имеет низкую прочность или дефекты, то ток утечки также будет велик, а в момент подачи напряжения особенно. К тому же конденсаторы большей емкости имеют большую площадь обкладок и, следовательно, большее число ослабленных мест в оксидной пленке.
      Нагрев конденсатора также увеличивает ток утечки, причем очень существенно. Кроме того, при нагреве возможно разложение самого электролита с выделением газообразных или низкокипящих продуктов деструкции, создающих повышенное давление. Есть еще один отрицательный аспект нагрева. Коэффициент линейного расширения у алюминия в несколько раз больше, чем у оксидной пленки, поэтому при нагреве на границе их раздела возникают внутренние напряжения, что также может привести в возникновению дефектов (трещин).
      Возникает картина, когда один небольшой дефект порождает другой, с лавинообразным развитием и необратимыми последствиями.

      Несколько слов о других элементах конструкции, выводах и корпусе (стаканчике).
      Качество металла для них должно быть столь же высоким, как у анода и катода, по тем же самым причинам, что отмечены выше. Поэтому, если фирмы-изготовители хотят на этом сэкономить, то это также отрицательно отразится на качестве конденсатора.

      Еще один важный момент. Вывод анода соединяется с лентой уже после создания на ней оксидного слоя. Соединение осуществляется механически (развальцовка заклепки). Естественно при этом оксидная пленка в этом месте полностью разрушается, и при первом включении конденсатора она будет восстанавливаться с повышенным током утечки. Поэтому ранее большинство типов конденсаторов проходили обязательную приработку (тренировку), где выявлялись все отказы. Имеют ли такую практику все фирмы-изготовители – неизвестно.
      Кроме того, электролит все равно постепенно проникает в контакт между выводом анода и обкладкой (лентой), с образованием оксидного слоя, тем самым, увеличивая контактное сопротивление, что является одной из главных причин увеличения ESR конденсатора, со всеми отрицательными его проявлениями.
      В свое время я разобрал не один конденсатор со значительной или полной потерей емкости, и во всех случаях наблюдалось коррозионное разрушение в месте соединения анодного вывода с лентой и нарушение электрического контакта.

      Подводя итог можно сказать, что оксидный конденсатор не так прост, как кажется на первый взгляд, и на его качество влияет множество параметров, порой ускользающих от нашего внимания при поверхностном взгляде на сущность вещей.

    Siedler19-01-2006 12:18

    Victoras22-02-2006 11:50
      Почти два года пользовался измерителем на схеме c трансформаторным преобразователем сопротивления http://master-tv.com/article/esr3/esr.shtml
      Отличал даже 0 от 1 ома (на резисторах..., через маленькое деление шкалы). Думал что и вправду это он различает ESR до 1 ома и меньше.

      Специально сдвинул ноль на 1,8 ома (поставил резистор в щуп), чтоб выйти из участка нелинейности диода около нуля.

      Но вот собрал другую схему- более точную и на другом принципе измерительного узла. Сравнил показания на конденсаторах.

      Вот примеры сравнения, делайте выводы:
      1) Снятый с шасси (не держал нагрузку БП, пока не прогрел ему ножки) Jianghai 220X450V 0,3 ом на новом, 0 на старом приборе.
      2) Новый Jamicon 100X400V 0,5 ом на новом 0 на старом.
      3) Снятый с материнки(вздутый но не кз) G-Luxon 2700Х6,3V 1 ом на новом, 0 на старом.
      4) Новый Jamicon 1000Х10V ~0,05 ом на новом, 0 на старом приборе.

      Показания на обоих измерителях более менее начинают сближаться только выше 2...3 ом...

      Новый приборчик лишён главного недостатка - не врёт около нуля, а наоборот- выдаёт самые точные
      показания. Работает на линейном участке диода, плюс на большем напряжении импульсов, плюс ещё есть усилитель. Стабильно можно отличить разницу в отклонении стрелки даже менее 0,05 ома от нуля.

      ----------------

      Другие замечания:
      1) Общий потребляемый ток 3мА ,от "кроны" должен работать долго. Это с КРЕН-кой. Заменил на LP2950AC-5,0 снизился до 0,6 мА (0,8мА при КЗ щупах).
      2) Измерительный узел решён удачно, применительно к стрелочному индикатору.
      Ровно посередине шкалы имеем 5 ом, около левого края 20 ом.
      Ноль- в в крайне правом положении (точно калибруется R11), причём ближе к 0 наибольшая растяжка шкалы, что и надо.
      То есть шкала используется на все сто и около нуля наибольшее разрешение. За счёт нелинейности всё отлично видно на одном пределе.
      Уменьшив R5 R6 до 5 ом можно ещё дважды растянуть шкалу около 0 при желании, за счёт урезания её свыше 10 ом (середина шкалы была бы 2,5 ома).
      3) Стабилизатор питания обеспечивает стабильность показаний.
      4) Щупы- обычные, в меру толстые, свил в косичку, длина удобная- почти 50 см.
      5) Поставил защиту от заряженных ёмкостей- 1N4004 встречно параллельно на щупы и обычный стеклянный предохранитель 0,5А "от дурака" (если вдруг попасть на включенный аппарат).
      Сопротивление щупов (0,15 ома) и предохранителя (0,2 ома) вкупе полностью компенсируется калибровкой R11, незначительно отражается только на растяжке шкалы около нуля и практически не влияет на точность показаний. Главное- обеспечить хорошие контакты.
      6) Так как головка применённого мной YX-360TR на 250 мка, R11 уменьшил до 20 ком.
      7) T1 поставил ТМС от импортного ТВ, к-во витков больше, чем указано в схеме, к=1:20
      8) Диод 1N4004 в + шину (защита от случайной переполюсовки при подключении внешнего питания).

      Замечено также отсутствие искажения типа "эффект паразитного зашкаливания" (свойственного старому прибору на трансформаторе, при замере ESR некоторых небольших ёмкостей от 4,7 мкф и меньше).

      К деталям не ставятся какие то повышенные требования. Прибор не капризный, правильно собранный заработал сразу, не требует отладки и подбора.

      Рабочая частота получилась 56 кгц. Амплитуда измерительных импульсов 123 мВ.
      При короткозамкнутых щупах амплитуда незначительно падает (до 110 мВ), а форма импульсов незначительно округляется. Т.е. при измерениях около 0 Ом форма и амплитуда импульсов практически та же, что и ненагруженного. Это обуславливает стабильность, точность и достоверность показаний.

      Схема и описание
      http://ludens.cl/Electron/esr/esr.html
      Картинки см. выше, сообщение AlexM

      - Пару замечаний о схемотехнике (спасибо Rottor), воспользуюсь его пояснениями, т.к. они к сожалению, сократились при обсуждении темы во флейме...
      Цитата:
      "Трансформатор (в новом приборе) применён как согласующий, чтобы обеспечить низкое выходное сопротивление источника измерительного напряжения".
      При измерении ESR близко к 0, он не входит в режим КЗ (как в старом). Именно это очень важно при попытках что либо измерять на пределах меньше Ома, когда выходной каскад перегружается, и меняется не только амплитуда измерительного напряжения, но и форма выходного сигнала (что и происходит в старом).
      Когда выходной каскад не обеспечивает параметры как источник напряжения – то при контроле низких значений ESR ламеры измеряют в том числе и искажения… А с учетом снижения напряжения, и возникающей (непрогнозируемой) нелинейности детектора, пытаются отлавливать "доли Ома" на своих "приборах".

    Victoras01-03-2006 21:57
      Долго сомневался, как поступить со старым приборчиком (на трансформаторной схеме http://master-tv.com/article/esr3/esr.shtml )- демонтировать как пройденный этап, или ещё поиграться.
      Решил ещё поэкспериментировать.
      Вот результат. Стал различать ESR (на конденсаторах, не только на резисторах) где-то до 0,2...0,1 Ом.
      Это удалось подобрав "спец" трансформатор экспериментальным путём (самому мотать было лень). Неплохо подошёл ТМС ККС-IC3 от шасси PC-91A. Диод поставил Шоттки. (В щупе оставил последовательно 1,8 Ом). Питание оставил 3В.
      Путём подбора шунта 470 Ом и дополнительного резистора (около 380 Ом) последовательно с головкой 250 мка, также подбора обеих подстроечников в схеме, удалось выставить приемлимую шкалу и более менее избавиться от резонансов(зашкаливания от некоторых малых литов) правда, не полностью.
      Стал отличать и 0,3...1,5 Ом ESR даже на 2700Х6,3V снятых с материнки (раньше показывал ровно 0). На литах 1,0...4,7 мкф практически стал показывать ESR (вместо зашкаливания раньше).
      Результаты впечатляют.

      Но не стоит обольщатся. Стопроцентного доверия, что полностью и всегда перестал врать нет...
      На резисторах и на конденсаторах около нуля показания также несколько разнятся.

      Довести до более менее достоверных показаний удалось лишь выискивая разные варианты и постоянно сравнивая с точным прибором (то бишь образцовым).
      Не стоит подстроечниками добиваться приближения стрелки к левому краю при замкнутых щупах. Это будет означать, что диод слабые импульсы просто не пропускает и ESR меньше 3... Ом он выдаст как 0. Я 0 выставляю не ближе 1/5 шкалы от левого края.
      Определяющую роль играет выбор подходящего трансформатора. ТМС от "трёшки", ниже 3 Ом выдаёт ерунду да и любит зашкаливать.
      Если всёже вам повезёт с трансформатором, потом следует кропотливая работа с подстроечниками и шунтом. Даже при подходящем трансформаторе я попадал (играясь подстроечниками ) на такие варианты, где теряет точность у нуля и даже начинает зашкаливать...
      Так что возни предостаточно...
      Не имея для сравнения образцового прибора, вы никак не сможете определить, насколько удалось добиться верности показаний.

      Если вам нужен точный прибор- игра не стоит свеч... имхо

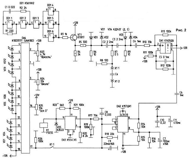
    Vik01-03-2006 22:00
      Ниже приведена схема одного из вариантов прибора для измерения ЕSP. Она опубликована в статье "Прибор для проверки конденсаторов, импульсных трансформаторов и измерения частоты" в журнале "Радио" N° 1-2 за 2006 год.


    Xaoc05-03-2006 01:42
      А здесь полный вариант из журнала Радио 1-2/2006

    KRAB11-03-2006 11:14
      Victoras, попробовал собрать схему «на вертолете» по ТВОЕЙ ссылке. Идет с первого пуска. Разрешающая способность действительно отличная - 0…1 Ом занимает около 20% шкалы. По конструкции: ОУ (я думаю, что для участников бывшего СНГ актуально) - взял что было под рукой - К157УД2 (емкости коррекции по 10 пФ). Генерация устойчива от 3-х Вольт. Трансформатор - ТМС от шасси ICC6. Отлично работали еще несколько ТМС - доноров (от старенького Philips, моников и.т.п.). Измерительная головка подкидывалась на 200 мкА - пришлось поднимать питание до 6 Вольт (для полного отклонения) - можно было, конечно, изменить Ку, но питанием от лабораторного БП было проще «поиграться». Максимальное индицируемое сопротивление - получилось около 17 Ом. Окончательную калибровку еще не делал. Так что есть желание - смело повторяйте - работает не плохо!

    Victoras13-03-2006 18:13
      KRAB, с TL062 проблем не было. Голова от YX-360TR на 250 мка, подстроечник R11 уменьшил до 20 ком (т.е.посередине R11~10ком, отклонение на всю шкалу).
      Значит точно выставил слишком маленький Ку.
      Ещё трансформатор желательно коэф.близко 1:20 оптимальный. Проверяется скопом, соотношение амплитуд на I и II .

    VladI+20-03-2006 23:12
      Цифровой измеритель ESR

    Anonymous11-05-2006 00:48

    Vik03-06-2006 20:24
      Ниже приведена схема ещё одного варианта прибора для измерения ESR. Статья с описанием находится в журнале "Радиомир" N1 за 2006 год.


    SVB19-06-2006 13:12
      Зачем создавать такие сложные схемы. Прибор собранный на TL062 - показал отличные результаты. 5 Ом - находится посередине шкалы. 20 Ом - почти в конце шкалы. Головка с зеркальной шкалой на 100 мкА. Схема очень простая и качественная. ТМС от импортного телевизора LG.

    pantelei404-09-2006 19:09
      Victoras,по твоей ссылке - http://ludens.cl/Electron/esr/esr.html - наиболее простой и практичный пробник.
      Однако эффект завышения показаний на емкостях ниже 2.2 мкФ у меня проявился.
      Кондёры такой емкости резонируют с индуктивностью вторички ТМСа и образуется выброс.
      Т.к. выпрямитель является амплитудным - отсюда и проблема. Нужно сделать измеритель средневыпрямленого значения и проблема практически уходит (удалить кондер на схеме обозначенный С7).
      Далее следует увеличить емкость коррекции ( для 157УД2 в моем случае установлен 56пик) - исключающий выбросы на фронтах.
      Возможно следует сделать выпрямитель на диодах включенных в цепь ОС (ещё не пробовал) но можно потерять главное достоинство - растянутая часть шкалы на низких сопротивлениях.
      Период колебаний около 30мкС - С1 увеличил до 2.2н - это также снизило резонансные отклонения.
      При настройке ориентируюсь на совпадение О Ом и к73-17 2.2мкФ.

      svb,Головка с зеркальной шкалой на 100 мА. работать не будет. Может 100мкА?
      После сборки окончательного варианта на п.п. оказалось что Скорр. измерительного усилителя 15pF для наибольшей точности предпочтительней. ОУ на котором собран генератор в Скорр. не нуждается.
      Завышению показаний на малых емкостях или зашкаливанию следует уделить особое внимание , т.к. зачастую параллельно блокировочному литу ставят плёночный или керамический кондер. Может оказаться при неисправном электролите второй кондёр не даст достоверно определить его неисправность.

      Вот такой чудный Есрометр получился.

    AlexM16-10-2006 15:11
      В коллекцию.

    Rottor16-10-2006 16:42
      Это же нужно сколько генераторов понапридумывать... голливудская улыбка
      - А как выпрямляется напряжение?
      Синхронный детектор...?!

    mladshi13-12-2006 17:46
      купил Atlas esr 60 http://www.peakelec.co.uk/acatalog/jz_esr60.html
      также как и по ссылке AlexM,
      вещь хорошая, но:
      1. без выпаивания из схемы меряет ESR и емкость конденсаторов сидящих на одной шине , к слову если в бп 1000мкф и через дроссель идет на 1000мкф то показывает 2000мкф что не есть гуд (ВМ8032 от мастеркита таким не обладает, он индуктивность плохо реагирует что есть очень гуд при ремонте)
      2. для теста нужна третья рука голливудская улыбка ибо чтоб проверить надо нажать на on-test и при этом держать крокодилы на емкости, и так при каждом измерении конденсатора
      3. цена : из Лондона друг привез сел 180$
      4. 12в батарейка
      5. время измерения от 1-10 сек в зависимости от емкости, чем выше емкость тем дольше
      6. максимальное напряжение заряженного конденсатора не должна превышать 50в
      вердикт :идеален для проверки емкостей при покупке в магазине улыбка

      пользуюсь ВМ8032 от мастеркита уже два года, диагноз 100% , мгновенное определение , третья рука не требуется, идеален при ремонте
      отличная вещь при проверки контактов реле , любых кнопок, плохой контакт виден на лицо и мгновенно, измеряет внутренне сопротивление аккумуляторов и батареек , советую всем кто хочет купить готовую вешь голливудская улыбка желающие могут почитать тут http://masterkit.ru/info/magshow.php?num=49

    Johann13-01-2007 12:51
      Wot informacija ot ww.elv.de. Pribor w sborke stoit 81 ewro. Kak kit- 52 ewro. Apparat- prowerennij, horo6ij.

    Оригинал темы находится по адресу: http://monitor.net.ru/forum/viewtopic.php?t=974