Файлы  •  Ссылки  •  Прошивки  •  Правила  •  Архив  •   FAQ  •  Участники  •  Поиск
Регистрация  •  Вход

Помогите подобрать аналог DC-DC преобразователя 5H2Tfa

Список форумов» Элементная база бытовой радиоэлектроники
АвторСообщение
aenaos
Новичок
Сообщения: 4




06-08-2013 21:44

Микросхема в корпусе SOT-26, судя по всему является повышающим DC-DC преобразователем, стоит в планшете Goclever Tab R76.1, на плате элементы никак не обозначаются, на корпусе написано 5H2Tfa, погуглив никакой информации не нашел, пытался искать какие-то аналоги, но ничего не попалось подходящего, микруха имеет 6 выводов:
1 - выход.
2 - общий.
3 - обратная связь.
4 - видимо какое-то управление.
5 - питание.
6 - не подключен.
Буду признателен за любую помощь.

IMG_0037.JPG



Captain
monitor.net.ru
/
Сообщения: 10704




07-08-2013 09:24

aenaos писал:
кросхема в корпусе SOT-23

первый раз вижу такую МС на 3 ноги, и все по одному борту. Может SOT-26? И пишешь то о 6ти выводах.
aenaos писал:
Помогите подобрать аналог

http://www.google.com/search?hl=en&q=step+up+dc-dc+sot-26
aenaos
Новичок
Сообщения: 4




07-08-2013 12:12

Captain писал:
Может SOT-26?


С типом корпуса лажанулся, да это SOT-26, спасибо за подсказку.
rammer
monitor.net.ru
/
Сообщения: 7618




07-08-2013 12:31

Рассмотри вариант использования FP6291 корпус SOT23-6



Добавлено 07-08-2013 13:45

Другой вариант SY7208 или AM9208

2013-08-07_134407.jpg



aenaos
Новичок
Сообщения: 4




07-08-2013 15:19

Второй вариант, а точнее SY7208, кажется более подходящий, выводы все один в один совпадают, с неё и начну. Большое спасибо за информацию, по результатам обязательно отпишусь.
ФАРТ
monitor.net.ru
/
Сообщения: 8452




08-08-2013 20:24

aenaos, не за горами, не за морями, а вот ту http://monitor.net.ru/forum/viewtopic.php?t=477265
ФАРТ писал:
wwwserg, а вот интерессно, прежде, чем строчить такие темы, кто-нибудь сюда http://monitor.net.ru/forum/viewtopic.php?t=288307 заглядывает?


Добавлено 08-08-2013 20:24

rammer, Сань, я там иногда ошибки, или неточности устраняю, т.е. файл иногда бывает более свежий.
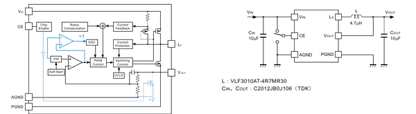
Интерессный PDF в инете лежит http://hands.com/~lkcl/eoma/kde_tablet/SY7208A.pdf
rammer писал:
Другой вариант SY7208 или AM9208


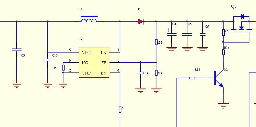
И вот такая схемка ftp://relay.alkotel.ru/service/MID/TM-9720/Diagrams/tm-9720_V2_1.pdf
А это назначение выводов по "5Н"...

Безимени-1.gif



aenaos
Новичок
Сообщения: 4




14-08-2013 14:08

Спасибо всем кто отозвался, к сожалению приобрести в розницу ни одну из этих микрух не реально, по этому тему можно считать закрытой.
Список форумов» Элементная база бытовой радиоэлектроники» Помогите подобрать аналог DC-DC преобразователя 5H2Tfa
Перейти:  
Текущий раздел» Элементная база бытовой радиоэлектроники (Элементная база - функциональные особенности, параметры, аналоги, взаимозаменяемость, качество )


Похожая информация:
  • Помогите подобрать аналог
  • Помогите подобрать аналог AX3001
  • Помогите подобрать аналог RTQ025p02
  • помогите подобрать аналог V3036D
  • Помогите подобрать аналог ICE3A0565.








  • Информация по ремонту для специалистов - справочники, инструкции, энциклопедия, советы и секреты ремонта,  настройка, сервисные режимы
    Powered by phpBB 2.0.18 © 2001, 2002 phpBB Group!