Файлы  •  Ссылки  •  Прошивки  •  Правила  •  Архив  •   FAQ  •  Участники  •  Поиск
Регистрация  •  Вход
 Найти файл   Новые файлы 

Список форумов» Файло-обменник» Схемы» прочее» A15D3-05MP3 NEW
 
Описание файла:

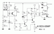
A15D3-05MP3 NEW

  • БП хаба Intel A15D3-05MP3

  • Схема БП Intel InBusness 8-port 10/100 Fast Hub
Размер:15,31 KБ
Закачал: Schematic - Service - Manual
Скриншот:
Дата:16-05-2005 15:34
Обновление:17-05-2005 11:17
Последнее скачивание:20-04-2019 14:04
Скачиваний:1981


Скачивать эти файлы могут только Участники Форума http://monitor.net.ru



БП хаба Intel A15D3-05MP3

Текущий файл» Схемы» прочее» A15D3-05MP3 NEW
 







Информация по ремонту для специалистов - справочники, инструкции, энциклопедия, советы и секреты ремонта,  настройка, сервисные режимы
Powered by phpBB 2.0.18 © 2001, 2002 phpBB Group!