| Автор | Сообщение |
Невский Участник Сообщения: 4644
|
|
Tim_ Предупреждений: 1 Сообщения: 1132
|
будет нормально, не парься. |
|
chignon Предупреждений: 1 Сообщения: 4830
|
Скорее всего да. Сомнительно, чтобы в охранную камеру поставили сенсор, крутозарезающий ИК.
В деньгопроверялках, когда мигают поочередно диоды 940 и 850, особого изменения общей картинки вроде не заметно... подзабыл уже  |
|
Невский Участник Сообщения: 4644
|
| chignon писал: | | Сомнительно, чтобы в охранную камеру поставили сенсор, крутозарезающий ИК. |
У нас ещё три цветные стоят. Две из них ZC-Y11PH4, третья ХЕЗ. В темноте против них одноразовый китайский регистратор с шестью ХЕЗ-какими ИК диодами получше будет.
А ЧБ камера чувствительностью обладает куда лучшей.
Кстати,
| Цитата: |
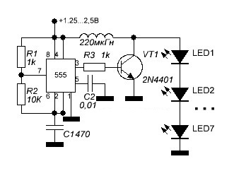
Этот светодиодный драйвер позволяет подключить до 7-и светодиодов. Питание драйвера осуществляется от аккумуляторных батарей АА NiMH. При напряжении питания 1,25В выходное напряжение драйвера будет 23В. В драйвере используется таймер 555 который работает как генератор частоты 220кГц. Драйвер может работать до 190 часов на одном аккумуляторе 1,25В 2000мАч. |
http://mirshem.com/scheme/3095_Svetodiodnyi_draiver_na_IS_ne555.html
Имеет смысл эту фиговину собирать?
ДО 7шт, это может быть и 3-5, или цепочки по 3-5-7 шт? |
|
chignon Предупреждений: 1 Сообщения: 4830
|
Невский, нет, конечно! Нафига 555, если есть специальные микрухи, копеечные. |
|
Невский Участник Сообщения: 4644
|
Таймеров жменя лежит. От заказа осталось, типа излишки. |
|
Postal2 Участник Сообщения: 3838
|
Мне вот интересна долговечность этих ИК-диодов. Они похожи на те, которые в китайском фонарике. Вот которые в фонариках белого света - при непрерывном свечении сдыхают за месяц. |
|
Невский Участник Сообщения: 4644
|
Видимо, китайцы вместо шима ставят обычные резисторы...
Кстати, есть с китайским фонариком такие же проблемы. Время от времени менять приходится. Благо недолга и иногда халява имеется. |
|
Невский Участник Сообщения: 4644
|
| chignon писал: | | Нафига 555, если есть специальные микрухи, копеечные. |
Какие например?
Тут ещё, ИК диоды заказал, а кроме F273, китаец о них ничего не указал. Везде "стандарт". Ну что какой то стандарт, то и так понятно. |
|
chignon Предупреждений: 1 Сообщения: 4830
|
|
Невский Участник Сообщения: 4644
|
|
Невский Участник Сообщения: 4644
|
Едем дальше.
Наковырял разных ИК-светодиодов с десяток. Естестно, маркировки на них нет. Как определять режим? ну горячий/холодный не очень серьёзно. а люксометра у меня нет ( в общем и быть не может)... |
|
chignon Предупреждений: 1 Сообщения: 4830
|
Невский, различить про длинам волн? Напряжение меряй, при равном токе. Больше напруга - короче волна, если диоды примерно равной мощности. |
|
mr.vai Предупреждений: 1 Сообщения: 3793
|
|
Vikt(or) Имхозавр Сообщения: 6333
|
| Невский писал: | | Наковырял разных ИК-светодиодов с десяток. Естестно, маркировки на них нет. Как определять режим? |
Невский, режим определяют чтобы выжать максимум из имеющихся диодов. Сколько часов ты планируешь потратить на создание эффективной ик подсветки из копеечных деталей? Твоё рабочее время стоит дороже светодиодов. Нафиг зажигать рубль чтобы найти пятачок?
Купи миллион диодов, запитай их в полсилы и забудь нах  |
|
Postal2 Участник Сообщения: 3838
|
| Невский писал: | | Наковырял разных ИК-светодиодов с десяток. |
Должно хватить. Я проверял чб-камеру, но сенсор вроде Сони. При "свете" обычного пульта от тв уже видно. Я бы сделал 3 "стринга" по 3 для этой камеры для помещения 5х5, и видно было бы как днём, при этом ток через диоды был бы мизерный (отрегулировал бы по достаточной видимости). Но у меня ещё одна камера есть - эта имеет битые точки и не видит нихрена. Так что от сенсора камеры сильно зависит. |
|
Невский Участник Сообщения: 4644
|
| Vikt(or) писал: | | Нафиг зажигать рубль чтобы найти пятачок? |
Слышал про копейку, которая рубль бережёт?  |
|
Невский Участник Сообщения: 4644
|
Наконец то пришли светодиоды. Ровно 2 месяца без трёх дней... |
|
Alex N Участник Сообщения: 191
|
Заказывал недавно тоже ИК на 940 нм, если надо маркировку посмотрю. По даташиту номинальный ток 50 мА насколько помню. Больше дашь - глазом заметно свечение. |
|
Невский Участник Сообщения: 4644
|
Alex N, А ссылку на даташит можно?
Блин. 5линий по 4 шт по 50 мА мне в питальник впритык.
ПС. Порылся по даташитам, больше всего похож на L-53F3C |
|
Alex N Участник Сообщения: 191
|
FYL-5013IRAB
Добавлено 30-09-2016 15:07
В гугле все есть.
Я ставил по 5 в линию, резистор по-моему 36 Ом и питал это все от 7808. |
|
Невский Участник Сообщения: 4644
|
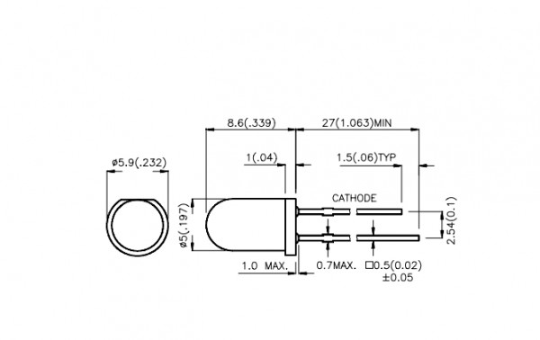
если обращать внимание на все мелочи, которые указываются в даташитах, то
есть утолщение на выводах.
Это скрин из даташита L-53F3C
А это 5013
 |
|
Невский Участник Сообщения: 4644
|
Распаял два десятка на куске макетки 3Х4см. 5 цепочек по 4 шт.
и подключил к зарядке 5в от телефона. На каждом светодиоде по 1.25в. Ток не замерял, даже тёплыми не стали. Для видеокамеры даже более чем.
И кусочек платы и ещё 20 шт осталось "на потом". |
|