| Автор | Сообщение |
trojan-krichev Предупреждений: 1 Сообщения: 1415
|
есть провереная схемка вот от сюда http://radiokot.ru/circuit/power/supply/18/
но нет таких дисплеев
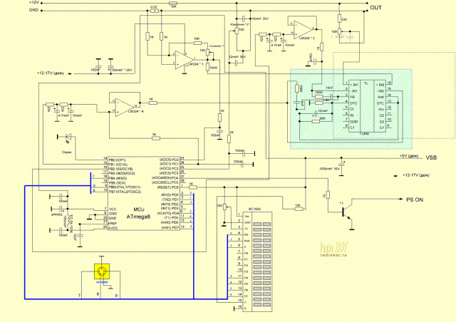
Надыбал другую на двухстрочном дисплее, но она управляет TL494
http://radiokot.ru/circuit/power/supply/19/
так, вот если аналоговую часть с первой картинки прикрутить к цифре с третьей схемы
то есть отрезать то, что шло на 2 ногу 494 и прикрутить на базу транзистора из первой схемы
и убрать 4 элемент LM324 с обвесом на 15 ногу 494 который ограничивает ток на заданном уровне(стабилизация тока)
впринципе должно все заработать, только интересен как будет достигаться диапазон регулировок и стабилизация??? |
|
Konstantin_18 Участник Сообщения: 3423
|
trojan-krichev, К первому проекту прошивка с исходником дается.
И хоть там и ассемблер, но при переходе на индикатор 16х2 только упрощать придется,
т.е. она существенно сократится.
Возможно лучше все-же применить индикатор 8х4.
А скрещивание врядли даст работоспособную конструкцию. |
|
pavel-pervomaysk Your editor Сообщения: 8045
|
Какой смысл этой бороды, если я поставлю переменник и будет линнейность и точность установки выше ? |
|
trojan-krichev Предупреждений: 1 Сообщения: 1415
|
Konstantin_18, я собиратель, но не программист, не перепишу я сам
pavel-pervomaysk, просто сама мега держит нужное напряжение и можно прилепить ограничение по току |
|
Konstantin_18 Участник Сообщения: 3423
|
pavel-pervomaysk, Переменники - не наш метод.
Валкодер кошернее.
А насчет линейности и точности можно поспорить. Если только переменник не многооборотный. |
|
pavel-pervomaysk Your editor Сообщения: 8045
|
Konstantin_18, у меня их 2, первый грубо второй точно.  |
|
nbo Участник Сообщения: 31
|
|
trojan-krichev Предупреждений: 1 Сообщения: 1415
|
nbo, если не трудно скинь прошиву , схему и платы в архиве |
|
nbo Участник Сообщения: 31
|
|
trojan-krichev Предупреждений: 1 Сообщения: 1415
|
|
QED Гость 92.113.*.*
|
nbo,  |
|
Amus Участник Сообщения: 924
|
trojan-krichev, К автору не пребывал обратиться,
но думаю достать дисплей проще, чем химичить …?! |
|
trojan-krichev Предупреждений: 1 Сообщения: 1415
|
Amus, все вопрос закрыт, содрал дисплей с рабочего тела, собираю блок по первой схеме, уже запустил цифру, завтра аналоговую часть к питалову подбрасывать буду.Вот только чет не нравятся мне эти 2 транзистора, надо чего то посерьезней влепить |
|
Amus Участник Сообщения: 924
|
trojan-krichev, Просмотри обсуждения темы, там есть еще варианты…
- 12/24в и на поливиках IRF9530.
Добавлено 22-01-2013 02:00
| trojan-krichev писал: | | ... если аналоговую часть с первой картинки прикрутить к цифре с третьей схемы... |
А если наоборот? |
|
trojan-krichev Предупреждений: 1 Сообщения: 1415
|
p-chanel нет как n прикрутить??? например 50n06 ??? |
|
Captain monitor.net.ru  Сообщения: 10130
|
| trojan-krichev писал: | | p-chanel нет как n прикрутить??? например 50n06 ??? |
полярность управления на затворе относительно истока поменять. И изменить направление течения тока сквозь сток исток. |
|
trojan-krichev Предупреждений: 1 Сообщения: 1415
|
|
Amus Участник Сообщения: 924
|
trojan-krichev, Каким макаром, физически или ...?  |
|
trojan-krichev Предупреждений: 1 Сообщения: 1415
|
Amus, подсветку на дисплей мутил и перепутал провода
18 в мега не пережила
Добавлено 24.01.2013 12:07
фигня, завтра новая приедет  |
|
trojan-krichev Предупреждений: 1 Сообщения: 1415
|
фсе!!! собрал. жки оказался. осталосьэнкодер и кнопки на морду вывести, а то на проводах пока висят |
|