| Автор | Сообщение |
1андрей11 Предупреждений: 2 Сообщения: 286
|
День добрый . откопал в гараже , сетевой адаптер к ноутбуку , с неизвестной историей ( чутка копанный , вместо сетевого разъёма , по колхозу, выключатель ) - 19V 3.95A Toshiba G71C0009S113 AC Adapter . собран на шим DAP013F.
включил в сеть , на выходе 19,5 без нагрузки . пока искал чем нагрузить его , случился бабах .
смотрю в сетевой банке , дырка в клапане .
по колхозу стоял - 400в на 47мкф ( по даташитам вроде должна быть сотня мкф ) .
выпаял лит , до кучи глянул ESR и ёмкость в норме .
втыкаю следующий лит тоже 400в на 47мкф . потому как других нет в наличии .
включаю теперь через ЛАТР . при входящих 135 вольтах , на банке получаю все 400 вольт . ради эксперимента , кратковременно даю 220 вольт на банке вижу все 560 вольт . причём на выходе , стабильные 19.5 вольта ( без нагрузки) .
диодный мост снял -прозвонил -без криминала .
что за чудеса подскажите пжста ? редко залезаю в подобные девайсы , поэтому любопытно , откуда берётся такая напруга ?
мерил цифровым мультиметром и цешкой . ошибка исключена .
типовую схему на DAP013F
и фотки потрохов на радикале выкладываю .

DAP013F.jpg 76,83 КБ Скачано: 198 раз(а)
|
|
mr.vai Забанен  Сообщения: 4156
|
apfc взбунтовался. 390 примерно должно быть. а по схеме его нет .это иглы с трансформатора замеряет прибор. встречал такое неоднократно при пустом конденсаторе. поставь новый и всё. демфер d1 r1 проверь. |
|
Scorpio2007 Участник Сообщения: 686
|
| mr.vai писал: | | apfc взбунтовался. 390 примерно должно быть. а по схеме его нет . | Поддерживаю: схема 100% не от этого БП, на фото явно видно множество "лишних" элементов, составляющих активный PFC. В моей практике глюков с напругой с APFC не было, но говорят, что они иногда случаются из-за ухода параметров резистивного делителя. И конденсатор наверное лучше бы на 450В поставить, ибо на 400В в данном случае маловато, ИМХО. |
|
1андрей11 Предупреждений: 2 Сообщения: 286
|
схемой на DAP013 (PDF) только попутал. пардон .увы то что нагуглил .
оказалось что между входом и выходом моста , стоят конденсаторы по 0.65 мкф на 450 вольт .
один из них был в обрыве .
заменил оба на 0.35 мкф 400 вольт . на сетевой банке упало до 310 вольт ( при 220 на входе ) .
нагрузил лампой выход . о.к только чутка песню поёт .
пасиб в любом случае Scorpio2007 и mr.vai
решено |
|
mr.vai Забанен  Сообщения: 4156
|
310 вольт вроде мало
странно что на фото транзистор pfc не видно . |
|
Fux Участник Сообщения: 1311
|
mr.vai, бывает ещё пассивный PFC.
Добавлено 12-02-2017 15:45
Как-то телик кинескопный Loewe с такой хренью (пассивный перекондей) встретился. При увеличении нагрузки возрастает напряжение на сетевой ёмкости. Попил кровушки.
Вот на фотке он слева. А справа рядом тв 72 см диагональю...
|
|
1андрей11 Предупреждений: 2 Сообщения: 286
|
| mr.vai писал: | 310 вольт вроде мало
. |
мне в самый раз , подойдёт .
блок питания к китай паялке на т12 жалах , мостырю .
нагрузил выход эквивалентом на 6.6 ОМ . проседает по выходу на 0.1 вольт .  |
|
Fux Участник Сообщения: 1311
|
| 1андрей11 писал: | | нагрузил выход эквивалентом на 6.6 ОМ . проседает по выходу на 0.1 вольт |
А вот в этот момент и померь напряжение на сетевой ёмкости. |
|
chignon Предупреждений: 1 Сообщения: 6885
|
| 1андрей11 писал: | | странно что на фото транзистор pfc не видно . |
А что можно увидать на таких фотках.
Всяко трансформатор ПФЦ видно - под углом стоит, приходил такой БП, похожий, после падения. |
|
partisan Мистер Лаконичность. Сообщения: 3369
|
Роттора на вас нет.
Конденсатор, подключенный параллельно диоду моста, превращает оный в удвоитель.
Два конденсатора не превращают.
Добавлено 13-02-2017 00:05
1андрей11, куда схему дел? Верни на место. |
|
mr.vai Забанен  Сообщения: 4156
|
бывает ещё пассивный PFC - хорош пассивный 560 вольт
При увеличении нагрузки возрастает напряжение на сетевой ёмкости- нагрузка по центру стоит >?
Добавлено 12-02-2017 17:21
между входом и выходом моста -нее между плюсом и минусом скорей |
|
Fux Участник Сообщения: 1311
|
mr.vai, при возрастании потребления на выходе (вторичке) БП поднимается напряжение на сетевой банке.
Я не вдавался в подробности, как это всё работает. Практик я.  |
|
uam Участник Сообщения: 1629
|
| mr.vai писал: | | хорош пассивный PFC 560 вольт |
Реально. Там стоят 2 диода рядом с сетевым мостом, 2 красных кондера и дроссель. Диоды часто пробивает.
Я их вообще выкусываю. |
|
KRAB monitor.net.ru  Сообщения: 14346
|
| 1андрей11 писал: | оказалось что между входом и выходом моста , стоят конденсаторы по 0.65 мкф на 450 вольт .
один из них был в обрыве . | - не верю ... жди повтор ... нарисуй фрагмент схемы ...
А вот в ОБРЫВ РЕЗИСТОРОВ высокоомных - поверю... ГДЕ - найдешь в даташите на PFC ... |
|
VVF Участник Сообщения: 1638
|
| KRAB писал: | | 1андрей11 писал: | оказалось что между входом и выходом моста , стоят конденсаторы по 0.65 мкф на 450 вольт .
один из них был в обрыве . | - не верю ... жди повтор ... нарисуй фрагмент схемы ...
А вот в ОБРЫВ РЕЗИСТОРОВ высокоомных - поверю... ГДЕ - найдешь в даташите на PFC ... | типовуха для этого БП обрыв емкостей. KRAB, тут пассивный PFC |
|
Porter Участник Сообщения: 5823
|
Дежавью... Год - два тому ипался с подобным. Под нагрузкой нормально, без нагрузки рвало банку. Утечка в шунтирующем мост конденсаторе... Без нагрузки на банке росло напряжение. |
|
uam Участник Сообщения: 1629
|
| KRAB писал: | | - не верю ... жди повтор ... нарисуй фрагмент схемы ... |
 |
|
mr.vai Забанен  Сообщения: 4156
|
вот нагородили я такое и не прикинул  |
|
ЭФЭ Участник Сообщения: 716
|
И как это работает? Корректор мощности. |
|
fmurom Участник Сообщения: 7191
|
Компьютерная и оргтехника > Тема : БП adp-90yd b от 16.04.2015 г.
Автор темы - shalkov .
Отмечена - Решено .
 |
|
1андрей11 Предупреждений: 2 Сообщения: 286
|
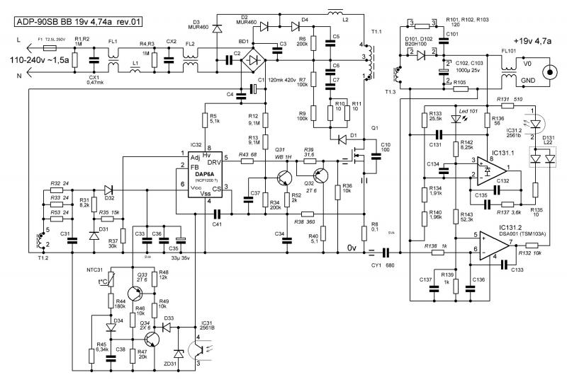
uam , Огромное спасибо за схему . именно она и есть . как писал ранее - в обрыве был C2 (0.65 мкф на 450 вольт ) .
к тому же , оказывается , что по схеме сетевая банка штатно 120 мкф на 420 вольт . а я воткнул 47 мкф на 400 . теперь понятно откуда небольшой срач по выходу .см. фото
заменил на 120 мкф и стало красиво 

|
|
KRAB monitor.net.ru  Сообщения: 14346
|
| VVF писал: | | тут пассивный PFC | - теперь понял, я решил, что конденсаторы НЕ ТАК включены, а параллельно АС и DC моста ...  |
|
mr.vai Забанен  Сообщения: 4156
|
та я вооще такой pfc представлял.
|
|