| Автор | Сообщение |
Rostyk.07 Предупреждений: 2 Сообщения: 469
|
|
partisan Мистер Лаконичность. Сообщения: 3368
|
Второй оптрон - токовая защита.
Даташит на микросхему, схему включения, находишь делитель, меняешь резистор.
Добавлено 04-04-2017 23:37
Во вторичке, скорее всего, сдвоенный ОУ. |
|
andros Железный Оленевод Сообщения: 11390
|
| partisan писал: | | Во вторичке, скорее всего, сдвоенный ОУ. |
Так точно.
Rostyk.07, Погугли , твой питальник уже давно в разработке . Я как то занижал напругу на подобном , нашёл точное описание процесса в тырнете. Вплоть до номинала и номера резюка делителя. |
|
partisan Мистер Лаконичность. Сообщения: 3368
|
Это дольше, чем самому посчитать.  |
|
Rostyk.07 Предупреждений: 2 Сообщения: 469
|
Не могу понять что за зверь стоит.
|
|
Доктор аналогопатолог  Сообщения: 6180
|
Ты бы хоть фотку нормально развернул.
| Rostyk.07 писал: | | Не могу понять что за зверь стоит. |
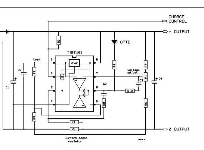
На ней же всё практически написано - TSM101ACD |
|
Rostyk.07 Предупреждений: 2 Сообщения: 469
|
|
trojan-krichev Предупреждений: 1 Сообщения: 1431
|
Rostyk.07, там же написано регулировка напряжения  |
|
JUDI71 Хочу прозвище! Сообщения: 708
|
Rostyk.07, voltage adjust |
|
uam Участник Сообщения: 1629
|
| Rostyk.07 писал: | | мне нужно понизить напряжения импульсного БП с 24В до 15В |
Может понадобиться домотать обмотку питания ШИМ. |
|
Rostyk.07 Предупреждений: 2 Сообщения: 469
|
Подобрал резистор есть 15В. Но, в холостую "тикает" как при пробитом выпрямительном диоде. (при поднятии к 20В ролпадает)
Оставить так можно?
В рабочем режиме держит нагрузку без лишних звуков. |
|
uam Участник Сообщения: 1629
|
Ага. Как-раз этот случай. Есть место докинуть витки? |
|
Rostyk.07 Предупреждений: 2 Сообщения: 469
|
uam, Да. Но как это сделать не совсем знаю...(сделать отдельную обмотку для питания шим?)
Если оставить так как есть? В рабочем режиме все ок. |
|
andros Железный Оленевод Сообщения: 11390
|
| Rostyk.07 писал: | | Но как это сделать не совсем знаю. |
Убери обёртку с трансформатора , если есть щели , то мотай на магнитопровод. Потом последовательно с родной обмоткой , только концы не попутай. |
|
Rostyk.07 Предупреждений: 2 Сообщения: 469
|
Наверное,на этом БП нет смысла такое делать.
Попробовал, в рабочем режиме погонять его пол часа.Уж очень сильный перегрев.
Видимо ноуту нужен адаптер 4А или 5А а я мучаю 2,15А |
|
CYB monitor.net.ru  Сообщения: 7700
|
| Rostyk.07 писал: | Наверное,на этом БП нет смысла такое делать.
Попробовал, в рабочем режиме погонять его пол часа.Уж очень сильный перегрев.
Видимо ноуту нужен адаптер 4А или 5А а я мучаю 2,15А | 2,15а может для некоторых мелких буков и подойдет, а у нормальных минимально было 3,45а и 4,7а, а у старых мог быть и 7а адаптер.  |
|
Creative Предупреждений: 1 Сообщения: 312
|
| Rostyk.07 писал: | | Видимо ноуту нужен адаптер 4А или 5А а я мучаю 2,15А |
Таки с этого нужно было начинать  |
|
Tim_ Участник Сообщения: 1381
|
| CYB писал: | мог быть и 7а адаптер.  |
редко-наредко, за 7 лет единожды такой видел. Обычно 4,74А. |
|