| Автор | Сообщение |
Rottor monitor.net.ru  Сообщения: 2556
|
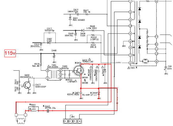
TOSHIBA 21S2M
По схеме очень похожа на TOSHIBA 21S1E – есть в обменнике.
Питание по B+ 115,
- на присоске 19.5 kV,
- накал кинескопа 4,5 V
- ИОХ 550V, 16мкс
- G2 на пределе, с возможностью регулировки до 600V
- фокус 2 – 3,6 kV
- питание ВУ 165 V
- размах видеосигнала 80 V, плюс 20 V гасящий
- питание кадровой 26 V
- размах строчных импульсов на коллекторе драйвера 112 V
- На экране полный растр расфокусированое изображение в цвете.
Со слов клиента ЭТО произошло «практически внезапно»…
Емкости в коллекторной цепи существенно не влияют по подбору номиналов.
В эмиттерной цепи подбор емкостей, и замыкание (диода на землю) не влияют.
Ничего не греется, перегрузок нет…
- Стучал, почесал, пропаял, проверил, изменял, подкинул, заменил, подумал, попробовал…
Вопрос:
У кого ЭТО на столе, интересуют параметры в сравнении с моими.
Кто уже сталкивался – поясните ситуацию…

|
|
Чучело Мяучело Я вам покажу! Сообщения: 423
|
| Rottor писал: | - ускоряющее 19.5 kV,
| столько на аквадаге быть должно, чёйт не понял Вроде как G2 ускоряющее.
Часом, трубе не труба? Фокусировкой яркость не рулится?
А чем напряжение накала измерял?
|
|
Rottor monitor.net.ru  Сообщения: 2556
|
Чучело Мяучело,
Все измеренно правильно, и стандартно.
Накал так: http://monitor.net.ru/forum/viewtopic.php?t=992
G2 - вторая сетка (первая модулятор), это ускоряющее.
- Труба тут при чем, при таком режиме питания?
Добавлено 27.04.2006 21:24
Чучело Мяучело,
Впрочем "фокусировка" это идея....
В смысле замыкания в кинескопе - сразу и не сообразил - счас попробую... 
|
|
Люшик Участник Сообщения: 337
|
почему накал 4,5 ?---- а осцилом 22,5 посмотри на накале может обрывник чуть ушел,сними ускоряющее посмотри не подыметься ли фокус , ну и за панель я не спрашиваю еще вопрос фокус крутишь эрекция есть?
|
|
Чучело Мяучело Я вам покажу! Сообщения: 423
|
Ладненько, завтра, если не опередят, на работе посмотрю, подобные отремонтированные Тошибы есть в наличии.
P.S. В "Энциклопедию" практически не заглядываю, блин, а там интересные обсуждения, однако! 
|
|
Rottor monitor.net.ru  Сообщения: 2556
|
Проверенно.
Труба отпадает напряжение на выводе фокуса в тех же переделах - с, и без подключения к кинескопу.
Вывод фокуса на кинескопе управляем - при обрыве "помнит" питание, при замыкании на землю гаснет экран.
После непродолжительного ожидания (без подключения) появляется светлое мерцание (пульсация) я так понимаю динатронный эффект.
- Внешний накал 6,3 V - просветляет растр с изображением и только...
|
|
Вано Участник Сообщения: 533
|
| Люшик писал: | | ну и за панель я не спрашиваю | может она вся зеленая уже...
|
|
Толикъ Участник Сообщения: 55
|
Высокое померить нечем, фокусирующее max 3.7KV, а все остальное соответствует. Если Screen откинуть, растр останеться?
|
|
Rottor monitor.net.ru  Сообщения: 2556
|
Вано,
Гарантийный аппарат - с мастерской, года нет, и по моим сообщениям проследи параметры в частности.
Держит напруги даже по емкостям...
Толикъ,
Остается, пока емкость в заряде - с панелькой все в порядке...
А ИОХ на НОТ смотрел ?
Так же как и у меня, ИОХ всего 550V, 16мкс...
Чем ты измерил "фокусирующее max 3.7KV" - у меня "проб" 500 мега на напряжение не влияет. не подсаживает.
А фокуса явно мало, так не бывает...
|
|
Александр Бородин Участник Сообщения: 180
|
Напряжение фокусировки мало, должно быть в пределах от 4,5 до 7,5 киловольт. Частенько сам проверяю это щупом высоково напряжения и при исправном патенциометре на ФБТ должно регулироватся именно в пределах от 4,5 до 7,5 киловольт для кинов с горлом 29 мм.
|
|
anat_vek Участник Сообщения: 10
|
Один случай был недавно, кадровую загнало за пределы растра вверх, а сам растр был мутным, как бы расфокусированным.
Грешил на кинескоп, пока не разобрался.
|
|
Чучело Мяучело Я вам покажу! Сообщения: 423
|
| anat_vek писал: | Один случай был недавно, кадровую загнало за пределы растра вверх, а сам растр был мутным, как бы расфокусированным.
Грешил на кинескоп, пока не разобрался. | и что, изображение было???? 
|
|
Vladimir Simonenko Участник Сообщения: 54
|
|
Rottor monitor.net.ru  Сообщения: 2556
|
anat_vek,
Не "гони" по пустякам, и что бы отметится в теме...
Александр Бородин,
Именно это я имел в виду фокусировка до 9 - 10 kV, но как минимум 6 kV...
У меня проблемы со строчной, скорее всего с ТДКС...
Vladimir Simonenko,
Ты читай внимательно, для тех кто просто "отмечается" я выделил красным и написал :
| Цитата: | | - Стучал, почесал, пропаял, проверил, изменял, подкинул, заменил, подумал, попробовал… |
И вопросы у меня конкретные.
|
|
Vladimir Simonenko Участник Сообщения: 54
|
Если твои приборы не врут то все напряжения сформированые импульсом ОХ занижены, подкинь ТДКС и убедись что это не он, а вообще то лучше ещё раз проверь заменой D444, С467, D440 или может по ошибке впаяны не те С444, С440
|
|
Atos Участник Сообщения: 19
|
подобный случай был, дело кончилось заменой ТДКС ,причем прибор для проверки виткового показал что он исправен,Проблема скорей всего в высоковольтном выпрямителе
|
|
Толикъ Участник Сообщения: 55
|
Киловольтметр совсем умер значит , извиняй что ввел в заблуждение. ИОХ 1000V с мелочью, 12мкс, похоже на FBT.
|
|
Siedler Участник Сообщения: 139
|
А можно фото в студию ? Есть ли угадываемые очертания или молоко с пятнами ? Кстати, очень может быть кадровая...Часто обрывается какое - нибудь защитное сопротивление ома на два.
|
|
варп Участник Сообщения: 329
|
Rottor, извини - из постов не понял - ты шасси к другому кинескопу подключал? - это самый простой и не столь утомительный способ на 100% забраковать трубу.
|
|
agent007 Участник Сообщения: 182
|
Rottor, ИОХ должен быть от 1000 до 1400v в зависимости от кинескопа , а у тебя они явно заниженные , если ИОХ появится нормальный тогда и все остальные напруги прийдут в норму. А фокус дествительно должен регулироватся от 4kV до 9-10 .
|
|
Hop Участник Сообщения: 161
|
| Rottor писал: | | [b] скорее всего с ТДКС... |
У меня сейчас Samsung-и идут с такими симптомами, СИОХ длительностью 20мкс не искаженный, размах вольт 500, накала мало, питание на видеоусилители 130v и ничего не греется. Дохлые FBT AA26-00201A, с десяток уже поменял.
|
|
Rottor monitor.net.ru  Сообщения: 2556
|
Vladimir Simonenko,
Было бы что подкинуть сюда бы не писал...
Про остальное подкидалово - читай внимательно мое первое сообщение...
Siedler,
Оставь пустое...
Про половые связи "фокусировки с кадровой"
варп,
К трубе у меня меньше всего подозрений,
А согласно представленным мною параметрам по измерению режимов это практически очевидно.
agent007,
Сам ИОХ не появится
Как должно быть я представление имею...
НО вопрос был в другом посмотреть (сравнить) на таком же аппарате...
На ИОХ есть характерные резонансные отметки по вершине - третья гармоника, и на левом склоне...
Длительность интересует - не теоретическая...
|
|
Vladimir Simonenko Участник Сообщения: 54
|
| Rottor писал: | Емкости в коллекторной цепи существенно не влияют по подбору номиналов.
В эмиттерной цепи подбор емкостей, и замыкание (диода на землю) не влияют.
Ничего не греется, перегрузок нет…
|
Замыкание диода на землю на размер влиять не будет, но на высокое должно влиять однозначно. (должно уменьшиться).
|
|
IB Участник Сообщения: 211
|
Нет фокусировки!
Есть три основных причины:
1.Панель кинескопа.
2.Обрыв или замыкание фокус. электрода.
3.Крайне редко (ТДКС).
Другого просто не может быть!
|
|
gnu Участник Сообщения: 136
|
Rottor, может дать на подкид ФБТ есть у меня TFB4125CH ,должон подойти
|
|
Rottor monitor.net.ru  Сообщения: 2556
|
Vladimir Simonenko, IB,
Спасибо, мужики не отвлекайтесь на разьяснительную работу среди мнея , меня интересуют только конкретные ответы на мои вопросы...
gnu,
Счас позвоню...
|
|
KRAB Участник Сообщения: 373
|
Rottor, ... На экране полный растр ... - или всетаки увеличенный?!
Это ТДКС с вероятностью 99,9!
У меня на "китайцах" часто было, МЕЖВИТКОВКУ не показывает, как Hop пишет 1:1. Именно увеличенный - мутноватый - расфокусировнный. И СИОХ тоже, естественно, занижен.
Алекс - ...Питание по B+ 115,
- ускоряющее 19.5 kV, ... - Женя прав, подправь "ускоряющее" - анодное, а то сейчас любители "п...деть" подтянутся! 
|
|
Siedler Участник Сообщения: 139
|
| Rottor писал: | Siedler,
Оставь пустое...
Про половые связи "фокусировки с кадровой" |
Потому я и спросил про | Siedler писал: | | А можно фото в студию ? Есть ли угадываемые очертания или молоко с пятнами ? |
Если нет конкретно фокуса, то к посту IB добавить нечего. Но если экран белый с пятнами, как при нарушенном размагничевании ( такое впечатление, что крякнула труба ), то кадровая очень даже может быть !
|
|