| Автор | Сообщение |
slowolitus Участник Сообщения: 574
|
Коллеги, нужна схема простейшего инвертора для однофазного двухобмоточного двигла.
Нужно что бы схема удовлетворяла двум условиям
1. Работа без конденсатора
2. Управление частотой а не ШИМ
То есть нужен классический частотник но на 2 обмотки со сдвигом фаз 90 градусов.
Трехфазный частотник не катит - там 120 градусов.
Схема на микроконтролёре или простой логике - не важно.
Никакие готовые решения не катят - нужна схема. |
|
Porter Участник Сообщения: 5635
|
Блин, чёт весеннее обострение в этом году запаздывает
Мощность двигла? Цель, задачи? |
|
lexa9131 Предупреждений: 1 Сообщения: 3871
|
|
Илья Николаич Участник Сообщения: 2778
|
|
slowolitus Участник Сообщения: 574
|
Целей много -
1. Автоподача токарного и фрезерного станков.
Все самые крутые редукторы (с передаточным числом больше 100) у меня сочленены с асинхронными движками - нужна регулировка скорости.
Мощность до 20 ватт. размеры минимальные.
2. Точило до 300 ватт. Размеры не важны.
lexa9131, первая схема не плохая но там обмотки работают с подмагничичванием - постоянный ток. Третий ключ нужен! А то как без него подать полноценную переменку на каждую из обмоток? Ко второй схеме присмотрюсь внимательнее, она ближе к теме!
Третья слишком сложная. |
|
o_l_e_g Предупреждений: 1 Сообщения: 4087
|
Два Н-моста(на каждую обмотку), драйверы и МК формирующий синус по таблице, сдвинутый на 90 для каждого моста. Вкратце так. |
|
Porter Участник Сообщения: 5635
|
Хм... сколько живу. на асинхронник (под конденсатор) частотников да и вообще регулировок не видел. Думаю, не спроста... Что там с моментами на валу (мощностью) будет если его регулировать начать???
Но стало интересно! Ибо Такая фича даст некую свободу ман'вров для вентилятора старт-стопного кондея (ТН). |
|
slowolitus Участник Сообщения: 574
|
В общем хочешь сделать хорошо - сделапй сам.
Заказал кучу IPD60R385CP 600В 9А и драйветов IR2104S.
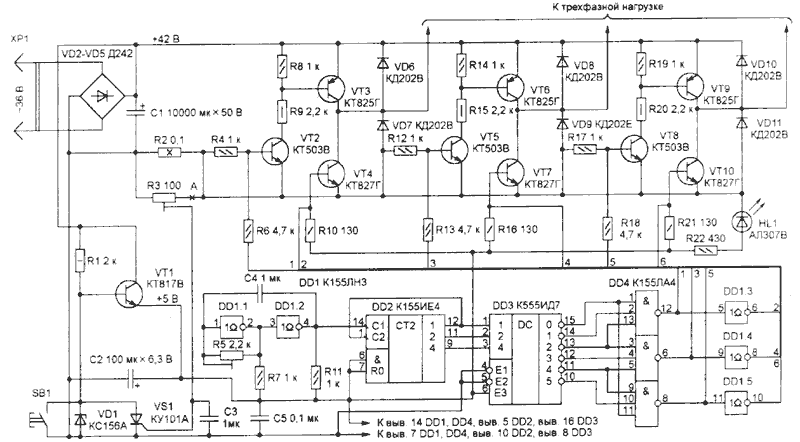
Сделаю как посоветовал o_l_e_g с двумя мостами.
Частоту хочу регулировать от 5Гц до 400Гц. Еще пока не решил на МК или рассыпухе. МК программировать на С не умею, а на ассемблере хорошо программирую только на 8051 Не плохо было бы присобачить индикатор оборотов (опционально, для наждака например не нужно). В качестве регулятора оборотов наверно удобнее всего будет дешевый валкодер.
Porter с моментами то понятно будет тоже самое что и у трехфазника - упадут. Но это не критично.
Векторный частотник для однофазного движка- мечта!! Если такой соорудить то можно в патентное бюро обращаться  |
|
ЭФЭ Участник Сообщения: 604
|
slowolitus, в журнале "Радио" есть для двухобмоточного двигла. |
|
ashma Участник Сообщения: 461
|
| slowolitus писал: | | Частоту хочу регулировать от 5Гц до 400Гц. |
| slowolitus писал: | | Porter с моментами то понятно будет тоже самое что и у трехфазника - упадут. Но это не критично. |
Если не регулировать напряжение пропорционально частоте,то это чревато не только падением момента на повышенной частоте,но и перегревом обмоток на пониженной частоте из-за насыщения и потерями в железе на повышенной.Проблемы возникнут и из-за гармоник выходного напряжения. |
|
o_l_e_g Предупреждений: 1 Сообщения: 4087
|
Не всякие движки гонятся до 200 Гц, а ты хочешь до 400! Осетра урежь.
Добавлено 24-04-2018 09:28
| slowolitus писал: | | , а на ассемблере хорошо программирую только на 8051 | Вполне достаточно. Выбирай камень с PCA, они специально сделаны для таких применений. Программно получается просто, закидываешь в PCA константы, и согласно им на выходе формируется ШИМ. |
|
Илья Николаич Участник Сообщения: 2778
|
| o_l_e_g писал: | Не всякие движки гонятся до 200 Гц, а ты хочешь до 400! Осетра урежь. улыбка
|
А оно и не будет работать, не думаю что с изменением частоты будет переключаться обмотка и изменяться зазор в двигателе. |
|
CYB monitor.net.ru  Сообщения: 7405
|
| slowolitus писал: |
Частоту хочу регулировать от 5Гц до 400Гц | Движок с подводной лодки спер? Что 5Гц, что 400 Гц нереальные параметры для движка. Дай бог от 20 до 70 гц будет работать. |
|
slowolitus Участник Сообщения: 574
|
CYB, почти, у меня кубометр всяких движков такого типа, много американских на 120В и прецизионных японских на 100В. 400Гц это для эксперимента, в реалоьности частоту повышать мне не нужно, главное снизить, хотя бы до 20Гц.До инвертора будет стоять понижающий DCDC c 310 В 120-100В, так что напряжение снижать пропорционально снижению частоты будет возможно. |
|
Илья Николаич Участник Сообщения: 2778
|
И зачем весь этот геморрой? Дерни схему из стиралки на обычной ТДАшке и не парь себе мозг. Дёшево и сердито. и кстати самый приемлемый вариант для твоего случая. |
|
lexa9131 Предупреждений: 1 Сообщения: 3871
|
| ЭФЭ писал: | | в журнале "Радио" есть для двухобмоточного двигла |
Этих "Радио" столько было, хотя бы год скажи? |
|
o_l_e_g Предупреждений: 1 Сообщения: 4087
|
| slowolitus писал: | | ... так что напряжение снижать пропорционально снижению частоты будет возможно. |
Напряжение снижается уменьшением ШИМ. |
|
ЭФЭ Участник Сообщения: 604
|
| lexa9131 писал: | | ЭФЭ писал: | | в журнале "Радио" есть для двухобмоточного двигла |
Этих "Радио" столько было, хотя бы год скажи? |
Летом надо вибростол соорудить. Движков от стиралок (однофазные) много. Частоту менять придётся. Вот тогда и поищу. |
|
ЭФЭ Участник Сообщения: 604
|
"Преобразователь для питания двухфазного асинхронного электродвигателя" Радио 2010 №2 стр.34. |
|
ZORRO Участник Сообщения: 3303
|
| ЭФЭ писал: | | Летом надо вибростол соорудить |
золото мыть?  |
|
ЭФЭ Участник Сообщения: 604
|
ZORRO,
Для изготовления брусчаток. |
|
Васисуалий monitor.net.ru  Сообщения: 3492
|
Задача ИМХО состоит из двух отдельных вопросов!
1. Выходной каскад. Тут выбор широкий и глЫбокий. Есть куча даташитов от крупных производителей, куча схем готовых конструкций. Бери и сдирай в чистую, можно готовый каскад от какого то уже испытанного частотника. Понадобится только два плеча из трех и никаких особенных проблем я тут не вижу.
2. Генерирование адекватной последовательности импульсов для управления всем этим безобразием. Нужен двухфазный генератор ШИМ со сдвигом. Что бы я тут мог предложить? Есть в принципе два пути:
1. Использовать генератор на жесткой логике. ПЛИС. Вариантов море. В сети есть куча примеров от сторонних разработчиков и есть готовые решения от той же Альтеры.
2. Использовать программный генератор с использованием процессора (контроллера). Опять же это не новость. Тема избитая. Понадобится какой то процессор (контроллер) с достаточными ресурсами и главное - нормальный рабочий алгоритм.
По какому пути пойдем?
ПС. Есть еще аналоговый метод. На мой взгляд он наиболее геморройный и наименее приминительный в наше время, но как говорится.... |
|
Илья Николаич Участник Сообщения: 2778
|
| slowolitus писал: | | Мощность до 20 ватт. размеры минимальные. |
Хотелось бы увидеть такие моторчики. Даже на вентиляторе 40 ватт.При таких мощностях я бы влепил коллекторные и не парил себе мозг лишним геморроем. |
|
culibin Участник Сообщения: 2724
|
И еще одна проблема - емкость конденсатора зависит от частоты. |
|
o_l_e_g Предупреждений: 1 Сообщения: 4087
|
| ЭФЭ писал: | ZORRO,
Для изготовления брусчаток. |
Перфоратор прикрути...Идеально вибрирует. |
|
Konstantin_18 Участник Сообщения: 3384
|
culibin, конденсатор не нужен.
Кстати, некоторые частотники умеют работать в 2х фазном режиме. |
|
slowolitus Участник Сообщения: 574
|
Илья Николаич, без проблем
Есть проблема со вторым мотором - не могу его нормально запустить. Запускаю через автотрансформатор подавая 120В.
У него одна обмотка имеет сопротивление около 350 ом а вторая 3,5 ОМ почему такой разбаланс? межвиткового нет, разница из-за толщины провода и кол-ва витков. Если подключаю конденсатор последовательно в низкоомной обмоткой то двигатель не зкпускается вообще или еле еле крутится, если последовательно с высокоомной то сильно греется. Частота естественно 50 гц.. а не 60. Проблема в частоте?
Походу такой движок от частотника вообще не заработает
или нужно будет программно занижать напряжение низкоомной обмотки. У верхнего японского движка обмотки одинаковые . 250 ом...
Добавлено 27-04-2018 14:34
Васисуалий, Путь такой - мосфеты, драйверы, МК с прошивкой регулирующей частоту и напряжение пропорционально частоте ШИМом
Добавлено 27-04-2018 14:46
Илья Николаич, Я уже думаю выпресовать статор из этого странного движка и запихнуть в его корпус обычный коллекторник. проблема только будет с ведущей шестерней так как редуктор необходимо оставить, он очень хороший, трехступенчатый, планетарный, как раз для автоподачи самое то. |
|
Илья Николаич Участник Сообщения: 2778
|
| slowolitus писал: | | Проблема в частоте? |
Скорее обмотка замкнула. Обычно у них одинаковые обмотки в последнее время.| slowolitus писал: |
Илья Николаич, Я уже думаю выпресовать статор из этого странного движка и запихнуть в его корпус обычный коллекторник. ухмылка проблема только будет с ведущей шестерней так как редуктор необходимо оставить, он очень хороший, трехступенчатый, планетарный, как раз для автоподачи самое то. |
Так таких у китайцев по пять баксов как грязи коллекторников. |
|
o_l_e_g Предупреждений: 1 Сообщения: 4087
|
| slowolitus писал: |
Есть проблема со вторым мотором - не могу его нормально запустить. Запускаю через автотрансформатор подавая 120В.
У него одна обмотка имеет сопротивление около 350 ом а вторая 3,5 ОМ почему такой разбаланс? |
Один я вижу 115/10 VAC? |
|
Илья Николаич Участник Сообщения: 2778
|
Намотка у него интересная. Попробуй ёмкость увеличить.
Добавлено 27-04-2018 15:50
| o_l_e_g писал: |
Один я вижу 115/10 VAC? |
Возможно, тогда ваще полный пипец. |
|
ЭФЭ Участник Сообщения: 604
|
| Цитата: | | У него одна обмотка имеет сопротивление около 350 ом а вторая 3,5 ОМ почему такой разбаланс? межвиткового нет, разница из-за толщины провода и кол-ва витков. |
Откуда такая уверенность? Двигл вскрывал? |
|
o_l_e_g Предупреждений: 1 Сообщения: 4087
|
| Илья Николаич писал: |
Возможно, тогда ваще полный пипец. |
Трансформатор, хотя то еще извращение получается!
Наоткручивают, понимаешь, неизвестно чего, не известно где, потом плачут!
Добавлено 27-04-2018 16:48
PS видел конденсаторники на привода запорной арматуры 220/27 В , весьма хитровыепанные, для возможности резервирования по питалову. Возможно, из той же оперы. |
|